Byte
а я хочу у себя обозвать. что-нибудь типа 2od на шёлке ?
…и сноску рядом, если позволяет место, ага.
Dmitry
а нет места
Anonymous
o_drain
Dmitry
…L3, L4?
Dmitry
Byte
А. Угу.
sifun
нет, ты подаешь часть одного сигнала в другой крест накрест
Anonymous
да я уже понял что фигня
Anonymous
и пришел к выводу что просто - никак
sifun
ну и да будет некоторая бесполезность
sifun
для трехвыводных регуляторов прикрутить такое это гора деталей и несколько дней работы)
sifun
если регуляторы на оу можно ещё что-то сделать но это всё равно кунг фу
sifun
так что забей
Anonymous
что лучше по шумам - недорогие регуляторы типа 7812 lm317 или оу + транзистор? Ток 10-30ма
sifun
а что они питать то будут
Anonymous
аудио повторитель на jfet транзисторах (дискретных)
sifun
фу
Anonymous
либо оу. Короче бп для аудио экспериментов
sifun
а зачем повторитель
Anonymous
хз я хочу разные схемы всего попробовать
Anonymous
разные схемы на оу, или лампа + повторитель на оу или транзисторах
sifun
знаешь что
Anonymous
короче просто бп для экспериментов
sifun
можно вот чо сделать
sifun
один регулятор на сумму напруг
sifun
с крутилкой
Anonymous
а другой на офсет
sifun
потом от него делитель пополам
sifun
который делает активную землю
sifun
3 электролита получается
sifun
это тоже может быть с хитростями
sifun
но это ближе всего к тому что ты хочешь
sifun
регулируемый симметричный бп
sifun
просто земля искусственная
sifun
тоесть регулятор на лмке или оу с транзом, лит, делитель резисторный, оу+вход, выход оу на пнп нпн повторитель, оу-вход на эмиттеры
sifun
туда же два лита в эти эмиттеры
sifun
при желании оу и пнп нпн можно заменить тдашкой
sifun
оффсет можно регулировать заменой делителя пополам на крутилку
Anonymous
Anonymous
ебаный тг перевернул картинку
Anonymous
я такое придумал
Anonymous
но оно грузит референс что не ок в плане поставить на референс делитель
sifun
выглядит как залупа
Anonymous
ладно, нахуй эти изьебы. Сделаю просто два отдельных регулятора
sifun
прочитай что я написал
sifun
можно к этому референс добавить
sifun
два стабилитрона от земли с подтяжками на плюс минус
sifun
к их концам крутилку и на систему выше
sifun
тогда будет одна крутилка сумма
sifun
вторая офсет в вольтах уже а не в процентах если тебе так хочется
sifun
а для симметричного всего одна крутилка
sifun
если не допер нарисую
Anonymous
пажди, думаю. Я еще над твоим первым предложением думаю про вирт землю. Тогда мне надо на эту же землю dac вешать чтоб он относительно земли генерил, а то если земля даца и земля усилителя плавают друг относительно друга через какой-то мутный усилитель, то его качество = качество усилителя
sifun
да на эту же землю всё совать
sifun
ничего страшного в этом не вижу
sifun
если предварительный бп не используется для другого то никаких проблем
Anonymous
я кстати решил не делать то говно что помнишь говорил, с изолированными питаниями. Т.к. решил взять отдельный дац по усб либо spdif, звуковуха в компе все равно не оч
Anonymous
и запитаться от 12в компа решил
Anonymous
сразу проблемы отпали
Anonymous
не понял, нарисуй
Anonymous
последнюю идею
Th0r
и пришел к выводу что просто - никак
Глянь у леонид иваныча схему http://leoniv.diod.club/projects/power/psl-515d/psl-515d.html
Anonymous
интересно, благодарю
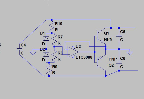
sifun
sifun
выход простого регулятора на левый кап, справа выход того что те надо
sifun
со стабилитронами например на 5в офсет будет регулироваться от -5 до 5 если на входе хватит напруги
Anonymous
много деталек, еще и до этого регулятор. Я уже решил просто два регулятора поставить с отдельными резисторами
Anonymous
tl431 кстати норм в качестве регулятора?
Anonymous
с внешним транзистором
sifun
можно, лм317 примерно это же получается
Anonymous
Учиться самообразованием может или выпускник универа, или вундеркинд.
щас просто книги не переводят с технической литературой, охуели в край козлы
Anonymous
учиться надо начинать с англ
Anonymous
перевели ток в 93 году искусство схемотехники очень криво, с множеством опечаток во всех щелях
Anonymous
да и то это не учебник а справочник
Anonymous
Anonymous
dac который у меня валяется имеет такой повторитель, с однополярным питанием
Захар
Ты щас на физике?
Anonymous
типа того