Defragmented
вечный двигатель ??
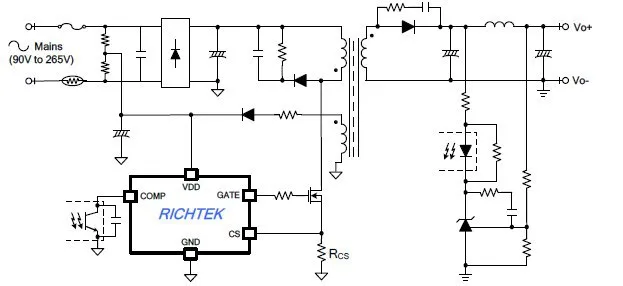
нет. просто слабый smps
Defragmented
скажем источник 0.6в и его поднять до 3.3в на питание
Spanish Inquisition
Сегодня выборы! Не забудь выбрать Главного Инквизитора недели. Отдано 27 голосов Для голосования написать @SpanishInquisitionBot команду start (впереди слеш!) Или отдай свой голос тут:
́🇷🇺
исключения лишь подтверждают правило
чем же? предложения были вежливо посланы.
Johnny
чем же? предложения были вежливо посланы.
может быть они знали, что если получат щепотку власти, превратятся в вахтеров, потому не взяли?
Anonymous
Anonymous
Первое кто то шарит
Anonymous
Пожалуйста
Johnny
не могу прочитать
Anonymous
Johnny
Anonymous
Ладно проехали
kaktys
нет. просто слабый smps
делай, будет работаь
Th0r
Голосуйте за меня
Точна, голосуйте за нюру
Defragmented
делай, будет работаь
есть идеи как этот трюк называется?
Th0r
Я не нюра
Какже, твою мать, тебя называть? Бубу-кися-пися? (с)
Th0r
Котик, ты бы лучше сказала, как тебя называть
Котик, ты бы лучше сказала, как тебя называть
Царь, очень приятно, царь. Можно Пушистый Царь.
kaktys
есть идеи как этот трюк называется?
какая разница, есть куча микрух для БП который вот так сами себя заводят, а потом уже на рабочий режим выходят
Yurii
меня тут слово стержень напрягает
Goletsa
чем?
Yurii
нет такого слова в украинском
Yurii
есть "стрижень" жеж
Defragmented
зарядовый насос?
топология как у обычного boost convertor но вместо транзисора - пины мк
Николай
а, я думал есть микрухи, которые заводятся с 0.6В и повышают до 3.3В и больше. DC-DC.
Defragmented
а, я думал есть микрухи, которые заводятся с 0.6В и повышают до 3.3В и больше. DC-DC.
можно и так если кто-то резко включит 0.6 начальный импульс может сделать 1 такт конвертора (добавив диод и конденсатор которые сформируют начальный импульс без открывания транзистора)
Defragmented
я думаю я могу показать как и esp8266 запустить тем же методом (при условии резкого включения 0.6в)
kaktys
а, я думал есть микрухи, которые заводятся с 0.6В и повышают до 3.3В и больше. DC-DC.
хотя я видел на сименсе прототип БП, который давал 200Вт напрямую от одной ячейки топливного элемента, а у него выход аж 0.5в, там был хоровод MOSFETов вокруг кольца, и сидело оно прямо на контактах элемента
Николай
есть, но на чудо не надейся, ESP не хватит
та не, просто очень часто часы останавлваются, когда батарейка до 1.1В разряжается. Хотел сделать приблуду для вытягивания с батарейки последних капель
Defragmented
однажды заработав (для 2в например в конденсторе) микросхема может постоянно подзаряжать конденсатор от 0.6в
Николай
смысла нет, там в ней остается 5% емкости
смотря какая батарейка. Солевая - да, а вот щелочая хз, может еще и поработала бы.
Николай
смысла нет, там в ней остается 5% емкости
у меня аккумы металгидридные, так у них 1.2В рабочее напряжение. А часы останавливаются.
Николай
настенные китайские, со стрелками.
kaktys
И зачем там аккум
kaktys
Он сам разряжается за месяц
Dmitriy
Th0r
А чо щяс в НиЖ пишут? А то в 80х было норм издание, а потом толи скатились, толи пропали
Dmitriy
А чо щяс в НиЖ пишут? А то в 80х было норм издание, а потом толи скатились, толи пропали
Не скатились и не пропали. Норм журнал. Я бумажный покупаю и вот тут паралельно. https://www.nkj.ru/shop/773/
Dmitriy
Только по причине отсутсвия рекламы он дорогой.
Джонни
Что это такое?
Это же переходник с переменным резистором
Johnny
жаль Мембрана всё
Олиг
йоу
Олиг
нужен хелп
Олиг
поясните что есть чтл
Олиг
сек, камера забагалась
Олиг
Олиг
короче мне колонку приволокли, вся начинка была выпаяна, а на её месте эта херня
Олиг
поясните какие входы/выходы за что отвечают, боюсь врубать пока не поверю всё
Yurii
ловите его у него хайфай
metaclass
заебатая плата фильтров
metaclass
а какая там еще може быть начинка?
Олиг
Олиг
например такая ...
Олиг
трансформатор тяжкий прям пиздец, я аж охуел когда доставал
Yurii
это усилок а не начинка
́🇷🇺
https://www.akamai.com/de/de/multimedia/documents/white-paper/upnproxy-blackhat-proxies-via-nat-injections-white-paper.pdf
́🇷🇺
https://www.akamai.com/de/de/multimedia/documents/white-paper/upnproxy-blackhat-proxies-via-nat-injections-white-paper.pdf
Кто в теме? Это поможет при restricted NAT? а то мой пров меня уже бесит.
Олиг
короче я не ебу чё мне делать, но похожу надо ей дать напряжение на входы только я не ебу какое и где провода за аудио
Yurii
в колонке три динамика?
ДимСерж
Е+вход
Yurii
ну е+ и е- - вход с усилка
Yurii
все остальное - на динамики
ДимСерж
Тл бас мл средние нл верх