Anonymous
и сильно ли оно лучше простого пушпула
sifun
пушпул простой без дросселя на выходе так се будет регулироваться
sifun
можно и его конечно
Anonymous
а, блин, дроссель на 180
sifun
просто в чем прикол от 4.2 до 3.3 будет просадон со временем
Anonymous
статью можешь скинуть по каким параметрам он считается? Исходя из voltage ripple?
sifun
да на риппл тебе насрать в целом
Anonymous
типа должен накопить достаточно чтоб за импульс напряжение не сильно просело, соответственно чем больше напряжение тем больше дроссель?
sifun
электролит же будет на 180
Anonymous
я батарейки наверно 2 поставлю
Johnny
че за рипл
Anonymous
не факт что вообще хочу на батарейках, нахрен оно
Anonymous
просто от усб
Johnny
Anonymous
просто не хочу отдельный провод в розетку, хочу к компу подключать
Johnny
российские мульты и игры по ним
Anonymous
ну можно и так :/
Anonymous
тем более у меня комп такой... я от него сча лампы из лед лент запитал
Anonymous
Anonymous
лампочки подключены от компа
Anonymous
Anonymous
светодиодная лента за 225$ 5метров
Anonymous
что не так?
Anonymous
@sifunsifun где теорию почитать уровня "как собрать резонансник на логике" ?
Anonymous
Хотя я думаю всеже просто пушпул попробую сделать на UCC2808-2, оно от 5в должно работать судя по даташиту
BratKondrat
Anonymous
надо норм диммер сделать, пока так сколхозил
Anonymous
лента на 12в, но на проводе и самой ленте пол вольта падает и уже не то, поэтому повышайка
Anonymous
https://store.yujiintl.com/collections/vtc-series отсюда лента. cri 98+, охуенный свет
Anonymous
иначе ощущается чем обычные лампы или дешовые светодиоды
Anonymous
только клей у ленты вонючий, за 200$ могли намазать что-то лучше этого фенольного дерьма, воняет ощутимо на всю комнату, надеюсь выветрится за пару дней.
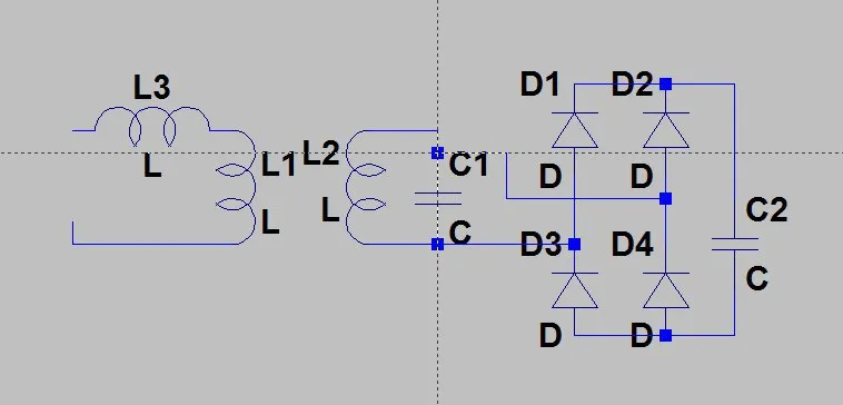
sifun
sifun
вот базовая схема
sifun
крестик закрыл линию извините
Anonymous
ну эту я видел. Я имею ввиду сам контроллер. Мне нужен voltage controlled oscillator по идее чтоб завести фидбек на него?
sifun
исправлять не буду)
sifun
ага
sifun
его можно сделать из очка
Anonymous
на мк реальнос делать, стм32? или скорости не хватит
sifun
типа автогена на триггере шмитта
sifun
можно
sifun
кстати вполне хватит
Anonymous
нагрузка там не динамичная
sifun
еще и можно защит напихать
Anonymous
на мк можно плавное включение сделать для накала
Anonymous
хм, по идее на мк ведь можно сделать и автоподстройку частоты даже
Anonymous
типа дернул разок, померил как звенит, посчитал частоту
sifun
ну ее нужно будет подстраивать
sifun
напруга тут регулируется частотой
Anonymous
я читал немног теорию
Anonymous
тоесть задавать точку вокруг которой оно регулирует не надо?
Anonymous
типа оно само фидбеком ловит?
Anonymous
ну тоесть надо измерять/считать частоту и задавать частоту генератора чтоб оно потом +- подстраивало или оно само ловит и это не критично
sifun
да, частота которая будет зависит от питания и нагрузки
sifun
то что он резонансный не значит что он работает на резонансе
Anonymous
он отходит от резонанса чтоб изменить напряжение
sifun
он работает выше резонанса и отступом от резонанса регулируется передаточное число напруги если можно так сказать
sifun
а зачем ее измерять
sifun
ты же сам ее генерируешь
sifun
никакой другой частоты кроме гармоник там не появится
Anonymous
забей. У меня просто была мысль типа - надо измерить/посчитать резонансную трансформатора допустим 150кгц и настроить микросхему на 150кгц тогда она будет регулировать +-50кгц вокруг 150кгц, вдруг если микросхему затактировать на 250кгц а трансформатора резонансная 150кгц то не хватит диапазона
Anonymous
короче ньюфажные мысли такие, я уже понял что оно не так работает и может сильно опускать частоту чтоб подстроиться под трансформатор, так?
sifun
если резонанс будет 150
Anonymous
короче для мк алгоритм - переключаются транзисторы с какой-то частотой, если напряжение на выходе отличается - изменяем частоту больше/меньше. Скважность всегда 50% ?
sifun
то работать ты будешь 150-250
sifun
как то тае
Anonymous
где теорию прочитать понятно и не слишком сложно
sifun
да 50 процентов
sifun
а хз
sifun
стартуешь всегда на завышенной
sifun
плавно снижаешь промеряя напругу
Anonymous
при резонансе напряжение максимально, так?
sifun
без нагрузки вообще бесконечно
sifun
алсо ты сначала на соплях собери
sifun
я тае подумал если у тебя лампа просто так и это пальчиковая или подобная мелкая
Anonymous
маленькая типа 6н1п 6н23п
sifun
и реально там на аноде будет сто мвт
Anonymous
лампа для искажении, хочку понаставить подстроечников и поигратсья с режимами
sifun
то получится что резонансник избыточен будет
sifun
и он только больше жрать будет