Beryl
чтобы было понятно — его разряд рвал куски бумаги в клочья
Beryl
рваные дырки оставлял
Beryl
вот это ебануло так ебануло
Dr Zlo
Кстати, ламподелы, из чего шасси собираете?
Anton Frantsev @4TuNA
Ну знаешь, на самом деле, так же не приятно бьют и 680мкф/200в из ибп, с неисправными резисторами для разрядки
Herman
Anonymous
тоесть кондёры заряжаются паралельно а потом переключет включает
Anton Frantsev @4TuNA
Навес - мое все
Anton Frantsev @4TuNA
Нет
Anton Frantsev @4TuNA
Лучше загугли, Класса с 11 не имел с ними дела
Beryl
Beryl
вот этот конденсатор чертовски опасен
Anonymous
чем?
Beryl
не знаю какой ток он в импульсе выдает
Beryl
наверное килоамперы
Beryl
при напряжении 40кВ
Anonymous
точечная сварка
Anonymous
не
Anonymous
это для пушки гаусса
Beryl
это не точечная сварка, это разряд который оглушает звуком
Beryl
как светошумовая граната
Beryl
напруга десятки киловольт
Beryl
вот меня от такого ударило
Beryl
у меня потом рука ничего не чувствовала какое-то время
Beryl
кто не слышал звук разряда мощного капа на высокое напряжение, не представляет какой он громкий
Beryl
Beryl
чтобы точно подсчитать пиковый ток в КЗ, надо знать ecr, в том числе на ВЧ
Beryl
если даже взять его 10 Ом, получается грубо 4000А
Andrey
Ей, анарахисты
Andrey
А что скажете за перчатки с подогревом на зиму7
Andrey
Я смотрю у китайцев в основном отстойные варианты, в отзывах пишут что не греет нифига
Alexander
Я смотрю у китайцев в основном отстойные варианты, в отзывах пишут что не греет нифига
Чтоб грело прежде всего надо решить вопрос с источником энергии
Alexander
Рюкзак ?
Andrey
На полчаса-час и пары хватит
Alexander
Одна штука на 3ач это где то 9ватт час. Мизер
_̑Glit̛chO͓wl ̽
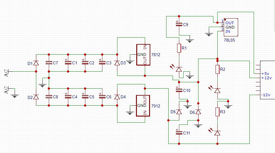
Здравствуйте, будет ли работать данная схема, если вместо переменного 12в будет постоянное 12в?
Andrey
Попарно и по однйо паре на перчатку
_̑Glit̛chO͓wl ̽
Ок
Andrey
я уже думал на толстых резисторах нагреватели сварганить
Alexander
я уже думал на толстых резисторах нагреватели сварганить
Вечный двигатель не думали изобрести? Просто хоть толстые хоть тонкие резисторы, а больше 9ватт час из одной 18650 не выйдет)
_̑Glit̛chO͓wl ̽
Да легче тогда от трансформатора запитать
Alexander
Так убрать 7812
Alexander
А какой сейчас смысл?)
Alexander
Смотря какая задача. Так то с преобразователями все решаемо
_̑Glit̛chO͓wl ̽
Кстати, просто трансформатором 220в/12в эту схему запитать норм будет?
_̑Glit̛chO͓wl ̽
Или прям бп нужен
_̑Glit̛chO͓wl ̽
Запитать, эта схема делит 12~ на 12+ и 12-
Johnny
Запитать, эта схема делит 12~ на 12+ и 12-
на самом деле на +12 умножить на корень из 2
Johnny
вроде
Johnny
ну и -12 умножить на то же
Alexander
Запитать, эта схема делит 12~ на 12+ и 12-
Не делит, а выпрямляет, причем однополупериодной схемой что влечет повышенные требования на сглаживающие конденсаторы. В общем по современным меркам хрень полная
_̑Glit̛chO͓wl ̽
afk
Alexander
Есть вариант лучше?
Задачу если скажете можно подумать
Alexander
Транс на килограмм пять?)
Anonymous
К чему подключается эта схема то?
Th0r
Транс на килограмм пять?)
а он тебе уже сказал задачу?
Alexander
а он тебе уже сказал задачу?
Нет. Поэтому боюсь в общем смысле 5 мало
Anonymous
там небось пару оу каких и схема звуковая
Alexander
там небось пару оу каких и схема звуковая
Вот вот. Тогда все решается просто
Anonymous
какой кстати самый простой и дешовый способ получить двуполярное питание для своих махараек? Мне как-то ничего лучше двух импусльников с али не приходит в голову
Anonymous
ну железный транс, но два импульсника меньше по размерам и вообще 2018 на дворе
Alexander
Варианты: 1. Взять 24в и выделить среднюю точку используя ОУ 2. Взять два импульсных бп на 12в 3. Повысить 12в на входе на 24 и разделить 4. Преобразовать +12 в -12 используя dcdc или charge pump
Alexander
Но что оптимально зависит от задачи
Anonymous
до 1-2а, 12-24в в обе стороны
Alexander
Например max232 легко делает из 5в +-12 используя конденсаторную charge pump
Johnny
вот стращаете, при 1А там думаю и простт переменка на 12 в сойдет без всяких средних точек с мостами
Johnny
там вон скока кондеров в схеме
Dr Zlo
там небось пару оу каких и схема звуковая
вообще это похоже на питание синтезатора модульного
Alexander
до 1-2а, 12-24в в обе стороны
Самый простой вариант два одинаковых бп на 12в
Dr Zlo
из-за Y-кондеров
Dr Zlo
классика, когда соединяют приставку и телевизор не отключая питания