Anonymous
какой круг ? там 2.4GHz, как можно короче все
https://www.sunrom.com/media/content/1588/bridge_edge.jpg
kaktys
https://www.sunrom.com/media/content/1588/bridge_edge.jpg
https://www.analog.com/en/analog-dialogue/articles/s-parameters-allow-hi-freq-verification.html
sifun
какая
Anonymous
какая
Частотный диапазон 900/1800 МГц
Аня 🕊
ты будешь в клаву тыкать, а я мышку держать?
Anonymous
gsm
Аня 🕊
точно, там и клава не нужна
Аня 🕊
договорились
sifun
Частотный диапазон 900/1800 МГц
по хорошему ряд дырок с землей вокруг дороги на антенну
sifun
но если там недалеко и нет чувствительных схем рядом то можно и хер положить
Anonymous
но если там недалеко и нет чувствительных схем рядом то можно и хер положить
не - вродеь чувствительного сверх ничего. там мк только и модуль gsm. говнячу шлюз для сервака
Anonymous
правда картинка про херовый контакт но дырки есть)
sifun
да, ститчинг называется то что по бокам, переходные отверстия верх низ
sifun
так достигается очень хорошая изоляция вч
Anonymous
а я думал это типа, чтобы нивелировать локальную емкость сплошного полигона
sifun
ширина дорожки, и расстояние до ряда дырок рассчитываются согласно материалу платы и его толщине чтобы волновое сопротивление было 50 ом
Joric
цените чуваки, знакомый клавиатуру собирает ) напишите ему в чат чего-нибудь. форма клавы оригинальная совершенно, он ее год пилил из картона вчера только вот корпуса пришли https://youtu.be/H14j4bHJgMA
Th0r
Жорик, где ты был?
Joric
што? ему на пиццу дали уже один раз, он студент )
Joric
Жорик, где ты был?
в кикаде сидел
дяди
ДЯДЯЧКИ
подскажите какой можно купить видеозахват под ето
Th0r
ДЯДЯЧКИ
Чтож вы тетя, мнете тити?
тюльпан
Joric
ну так про дотеров и не надо
ето кассетная
vhs
Th0r
И? Этожи жорик, клавитуру принес. А только и знаешь, как в игры играть и тормошить волосатое бунгало
с флехой
Th0r
Пруфы я конечно просить не буду
Dmitry
а скажите, это норма?
Dmitry
e-EMS
🇷🇺El Mariachi
ФСБ китая
Joric
Жорик, где ты был?
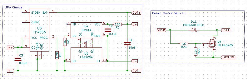
где бы p-мосфетов надергать в sot-23-5? мне надо тут переключение источника сделать чтобы при втыкании усб батарейка отключалась, я уже нашел кучу шотки напаянных на ардуины (S4, B2), и мелких 3.3в регуляторов там же (вся маркировка китайская естественно) а вот мосфеты только N попадаются. вообще чувствую я напроектирую... надо будет потом скинуть что получилось. мне надо на одной плате сделать поддержку и usb + cr2032 и чаржер + lipo, второе вроде проще, просто раздербанить китайский чаржер. а вот cr2032 утекать совсем не должна, боюсь за нее
Joric
порылся в комплектухе, у меня не было свободных мелких 3.3в регуляторов в ленте, только 1117 слонового размера. понимаю баб, которым вечно нечего надеть! похоже тут только sot-23 можно ставить
квадратные дырки это как раз те самые 3535 леды без кондеров по питанию, питаются по сетке. практически не занимают места в плате, никакой обвязки, стоят 10 центов и нужна только одна шина данных, вообще клева
Joric
а я коробочку с ардуинами потряс, все нашел, если что два регулятора и два шотки сдую с них и перемычки поставлю, вот с p-мосфетами пока засада, надо будет посмотреть старые материнки что ли
Joric
прикол с платами на easyeda, была цена $2 за десяток, залогинился - стало $5. и еще написано так "специальное предложение, только для вас, $5". новый аккаунт зарегил опять стало $2
Joric
там от сложности не зависит цена, от того сколько сверлить и пилить? или китайцы это все не считают
Joric
пытался квадратную дырку сделать оказывается нельзя квадратные дырки сверлить ) а с edge cuts непонятно какой фрезой они его режут и на каком расстоянии можно делать edge cuts, в прошлой версии было везде 0.8 не знаю можно ли 0.6
Anonymous
но...
Richard
Ку
Anonymous
🏳️‍🌈
Richard
Тут ссылки нельзя?
Anonymous
можно
Anonymous
но смотря куда
Anonymous
Стак
кидай
Richard
https://ru.stackoverflow.com/questions/915545/нужен-вебхук-для-ардуино Может кто нибудь поможет
Anonymous
Эмммм
Anonymous
Эмммм
не обращай внимания
Anonymous
Стрела
Народ, можно сюды задачу по физике скинуть?
Стрела
Ландсбегр
Стрела
На гладком стекле лежат две одинаковые монеты. Если сообщить первой монете скорость v0, то, ударившись о вторую монету, она остановится. С какой скоростью будет двигаться после удара вторая монета?
Стрела
(Дословно)
Стрела
В ответе дано 3м/с
Стрела
Думаю мой вопрос очевиден, КАК?
Стрела
По всей видимости да, я переписал задачу дословно
Стрела
Ну, это то да, но в ответе 3м/с
kaktys
А v0?
Стрела
Не дано
Стрела
Просто v0
Стрела
(Говорю же, дословно)
Стрела
Находиться задача в параграфе про закон сохранения импульса, что очевидно
Richard
Всм?
kaktys
Ну и в идеале все сохраняется, было 3, стало 3 🤷‍♂, чего решать? В реале потери на трение и удар
Стрела
Да, но 3 это ответ, который должен выйти из самой задачи
Стрела
Но он же там не выйдет💁‍♂️
Стрела
Я незнаю как там может такое выйти, во всяком случае
Anonymous
Жалко телелюбительство не возможно
Anonymous
Было бы охуенно
Byte
Жалко телелюбительство не возможно
Сейчас это называется «влоггерство»… ;)
Dmitry
телелюб… блоголюб…