Constantin
скорее бэкап оттуда хрен найдёшь
Th0r
это же эппл. ты надеешься что ты найдешь прошивку?
Данон
это же эппл. ты надеешься что ты найдешь прошивку?
Я хз что с ним вот делать. Как бы ладно, если вообще только в мк проблема.
Adel
https://nplus1.ru/news/2018/11/21/magnetic-diode
Spanish Inquisition
Сегодня выборы! Не забудь выбрать Главного Инквизитора недели. Отдано 34 голоса Для голосования написать @SpanishInquisitionBot команду start (впереди слеш!) Или отдай свой голос тут:
darkwoolf
Привет всем.Такая задача у меня есть RFID-модуль RC522 и ардуино уно я хочу когда подвожу метку то оно считывает "пароль" и вводит его в компютер.Это возможно?
darkwoolf
да
а каким способом заставить считать что "пароль" пришёл с клавиатуры?
Th0r
например ps\2 или v-usb
darkwoolf
сделать клавиатуру
НУ если упростить задачу, то вот у меня есть поле и когда я подключаю ардуинку то в поле должна ввестись информация которую я забиндел в ардуинке
darkwoolf
НАпример 1111
Th0r
НУ если упростить задачу, то вот у меня есть поле и когда я подключаю ардуинку то в поле должна ввестись информация которую я забиндел в ардуинке
ну, и? тебе надо сделать клавиатура на ардуине. и добавить в нее вместо обработки кнопок - выдачу кодов кнопок при работе
darkwoolf
"тебе надо сделать клавиатура" это не в том смысле что купить модуль клавиатуры?
darkwoolf
да
НУ это не через Serial.print();?
darkwoolf
Просто я слышал что есть ардуинки которые комп принимает как клавиатуру, но с нано я хз можно ли такое сделать
Th0r
например ps\2 или v-usb
darkwoolf
Вроде понял
Dmitry
а из портативного интересней чем ts100 паяльников не появилось?
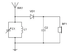
NetKitOS
вот какой раритет раздобыл, правда маркировки нету
NetKitOS
думаю на детекторный приёмник пойдёт
Dmitry
хм. с тайп-ц… интересно…
NetKitOS
Да в подвале нашёл коробку прадеда с старыми деталями
NetKitOS
вот сейчас рамку сделаю и повешу как экспонат
Dmitry
а он всего 18вт?
Andor
Лучше б адаптер для тссто сделали
Anonymous
Anonymous
хоба Омск
Anonymous
(нет)
Anonymous
Угалал?
Unsupported
Омск = Вольт / Амперск
Anonymous
Омск = Вольт / Амперск
знает каждый Пионерск
Unsupported
а откуда ты я знаю
Anonymous
ахах
Anonymous
а откуда ты я знаю
а я знаю откуда ты
Anonymous
а откуда ты я знаю
друзья с лисой?
Unsupported
друзья с лисой?
Ну, я на 20 лет старше него
Unsupported
Если мне 20, ему 0
Unsupported
Ахмед, ты с арифметикой не дружишь, что-ли?
Unsupported
Обожаю ответа "да" или "нет" на вопросы с отрицанием :)
Unsupported
Обожаю вопросы с отрицанием
Ты вообще вопросы облжаешь... Задавать... Я помню :)
Unsupported
Человек-викторина :)
Anonymous
неа, не 10
Anonymous
на данный момент 14
Anonymous
???
Anonymous
лет
Anonymous
извращенец ёпть :з
Anonymous
что не так
Anonymous
зачем?
Unsupported
А по моим фото не видно?
Anonymous
классика
Spanish Inquisition
Сегодня выборы! Не забудь выбрать Главного Инквизитора недели. Отдано 35 голосов Для голосования написать @SpanishInquisitionBot команду start (впереди слеш!) Или отдай свой голос тут:
Захар
Опять меня нет
Захар
Голосуем за анну
Defragmented
Голосуем за анну
Ее ж уже прогнали в прошлый раз как я понял
Dmitry
она сама себя прогнала
Dmitry
а скажите, как в компеле цены смотреть. раньше были, а сейчас стукнулся — а там уже нет
Олександр
И независимая. 🐈
Denis - דניס
Пришлось бы в шкалку😂
R1CAU
вот какой раритет раздобыл, правда маркировки нету
В 80-ых собирал свой первый детекторный приёмник на таком.
R1CAU
И оно даже заработало
ОлегЪ
емнип не все стеклянные вч
Anonymous
Ты работаешь ?
Anonymous
Думал школота
ОлегЪ
и пойти в школу?
ОлегЪ
Думал школота
косит под молодого
Unsupported
Чего фу?
Anonymous
и пойти в школу?
Пописать диктантики сочинения ммммммм....
Roman
Roman
Всем привет, кто подскажет как можно подключить этот датчик если 5V уже занято датчиком Bluetooth, или 3V не страшно для датчика считывания температуры ?