Jean-Luc
подскажите, господа, зачем применяют такой оборот:
Jean-Luc
Th0r
зависит
Jean-Luc
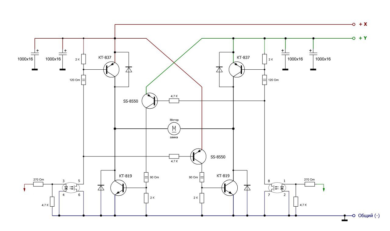
для защиты
а конкретней? защиты от чего? я принцип действия понять хочу
Jean-Luc
Th0r
а конкретней? защиты от чего? я принцип действия понять хочу
индуктивный выброс из мотора. напряжение выше питания сбрасывается на линию питания
Jean-Luc
а какие диоды на данной схеме можно использовать? их маркировка не была указана
Th0r
а какие диоды на данной схеме можно использовать? их маркировка не была указана
зависит от мотора, толи у тебя советский моторчик от машинки, то ли тыщи киловатт от электропоезда
Th0r
это электрозамок от авто. 12 вольт
тогда думаю подойдет любой
Jean-Luc
такой если, подойдет?
Th0r
да
Jean-Luc
спасибо!!!
Anonymous
С1 104 стоит 0.2кк
Felenov
кто визитки на платах делал?
Felenov
я думал сделать AVR программатор который можно запихнуть в кошелек. И недорого
Johnny
подходишь в магазе к кассе, достаешь карту скидочную, но ошибся и достал программатор, все подумали что террорист вызвали ментов гулаг расстрел
BratKondrat
Вот сделать маленькую ЭМИ вот было бы дело
Felenov
у меня друг из RAYMING PCB and assembly поэтому панель за копейки. Если заказать булком то 100 плат будет 15 центов за плату
Felenov
и DHL до двери
Johnny
микры то выпирать будут, это надо в плате отверстия вырезать под микры
LiS92
Ребятки, сори не в тему но мб кто подскажет конфы по компуктерному железу ? Потихоньку новую сборку готовлю и иногда возникают вопросы, сейчас конкретно по водяному охладу, сори за оффтопы
Felenov
микры то выпирать будут, это надо в плате отверстия вырезать под микры
просто атмегу туда присобачил и лаком покрыл потом через ламинатор
LiS92
А мне водяное, я думаю холиварить бессмыслненно )
BratKondrat
На вкус и цвет ..,. ))
Felenov
А мне водяное, я думаю холиварить бессмыслненно )
воздух. поставь две дельты от сервера и все будет норм
Johnny
можно взять плату тонкую, напаять на неё, и сверху приклеить ещё плату с отверстиями
LiS92
воздух. поставь две дельты от сервера и все будет норм
Друзья, я про конфы спросил ) я же не просто так про водянку спрашиваю ) воздух к сожалению нежелателен
Felenov
LiS92
Пыль гонять
Вот вот, а ее у меня очень много, и не только пыли
Johnny
не-а лак для чего?
шо, лаком покрывать по высоте микр?
Johnny
заливать
Felenov
хотя комп как пылесос
Johnny
для этого вроде эпоксидку юзают
LiS92
фильтры
фильтра не чистят полностью, да и чистить их та еще запара, к тому же думаю как бы реализовать охлаждение питалова и прочего
BratKondrat
Вот вот, а ее у меня очень много, и не только пыли
А так аквариум с мамкой аккуратный и всё
LiS92
А так аквариум с мамкой аккуратный и всё
Угу, но к сожалению водянка ближе
LiS92
Но спасибо !
Felenov
для этого вроде эпоксидку юзают
у меня Isolating transparent solid heat mounted high temperature rated coating
LiS92
xD
Felenov
надо быстро ее в 400 град пока атмега не сгорела и потом на 12 часов в автоклав с спиртом при темп-ре 250 град
Felenov
а потом все это варить 4 часа в воде при темп-ре 90 град
Johnny
подавать охлажденным
Felenov
хотя китаец прислал мне плату с углублениями. В одном месте 2 слоя, в другом 6, ф остальное 8. чтоб все плоское было и можно было прилепить к радиатору
Felenov
подавать охлажденным
зато он как камень
Felenov
и эта дрянь - прекрасный изолятор
Felenov
а потом прошиваю все своим любимым AVR dragon. вставил карту в кастомный слот, от него кабель к АВР дракону и он наделит карту душой
Felenov
думал сделать USB тролл. незаметная фигуля (а не большой ебучий digispark) подтыкаедо к усб и по лора ей можно управлять и тянуть инфу. килоггинг и все такое, потом сделаю имплант в PCI-E
🔰ш
електроники
🔰ш
ону
🔰ш
как на чистом си получить число положительных битов?
🔰ш
т.е. допустим есть число 1010111, надо получить в ответе 5
🔰ш
о, чот нашел
🔰ш
unsigned int countSetBits(unsigned int n) { unsigned int count = 0; while (n) { count += n & 1; n >>= 1; } return count; }
🔰ш
выглядит адекватно
Maxim
Не очень. while (n) { count++; n &= n-1; }
Serjio
__builtin_popcount(n);
ОлегЪ
плата 0.6
Тонко, у меня из-за изгиба отлетали резисторы 0806 с текстолита 1мм
ОлегЪ
Мне больше пассивное масляное охлаждение нравится
Тогда пассивное с фазовым переходом, хоть на воде, хоть на фреоне
Felenov
Тонко, у меня из-за изгиба отлетали резисторы 0806 с текстолита 1мм
не стоит забывать про лак и я использую micro MELF
Олександр
Тонко, у меня из-за изгиба отлетали резисторы 0806 с текстолита 1мм
Да нормально, я до сих пор использую usb-uart на FT232 на текстолите 0,6. Уже года полтора как сделал и ничего ему нет.
ОлегЪ
не стоит забывать про лак и я использую micro MELF
у меня это была макетка, и текстолит не самый хороший, но эфект запомнился надолго. Теперь проверяю, насколько жесткий текстолит, прежде чем что то на нем делать
Andor
colobot?
Andor
https://github.com/colobot
Suigintou45
https://github.com/colobot
oh, shi~~. ещё один вин в опенсорсе)
Andor
давно уж