sifun
если тебе нужно генерировать какой то сигнал определенный эта схема не для тебя
sifun
частоту надо регулировать?
Anonymous
желаетльно
Hakon
Как так
Anonymous
в приделах 1-2 килогерц
Serjio
www.falstad.com/circuit/circuitjs.html
Anonymous
www.falstad.com/circuit/circuitjs.html
И в этосм тоже и там в схемах нет нечего такго, все схемы бультивибраторов и генератор или слабые или просто какая то лабуда
sifun
sifun
> низкие частоты > до 20кГц
20 кгц это низкая частота
Anonymous
для звука
Anonymous
это высокая частота
sifun
вот смотри схема на компараторе
sifun
довольно простая и дает весьма чистый сигнал
BratKondrat
Делай на 555
sifun
на картинке схема и спектрограмма с кондера ц4
sifun
Делай на 555
ему синус надо
Anonymous
555 еще иметь надо
Anonymous
555 еще иметь надо
копейки стоит
Anonymous
а ОУ у меня полно
Anonymous
копейки стоит
я не в центре москвы живу далекооо
Anonymous
не в центре даже самой херовой деревни
sifun
минус такой схемы хер перестроить частоту, либо одним элементом в узких пределах либо сразу все резисторы или все конденсаторы надо крутить
sifun
другая реализация гугли мост вина
sifun
а если нормально то проще всего через микросхему прямого цифрового синтеза
Anonymous
у меня цифровой почему то сигнал очень слабым получается
sifun
усилить
Anonymous
выход 5 волтьт постоянного а переменный показыввает 0,32 вольта
sifun
а как ты сделал цифровой
Anonymous
я новичек по именеи дно
Anonymous
:D
Anonymous
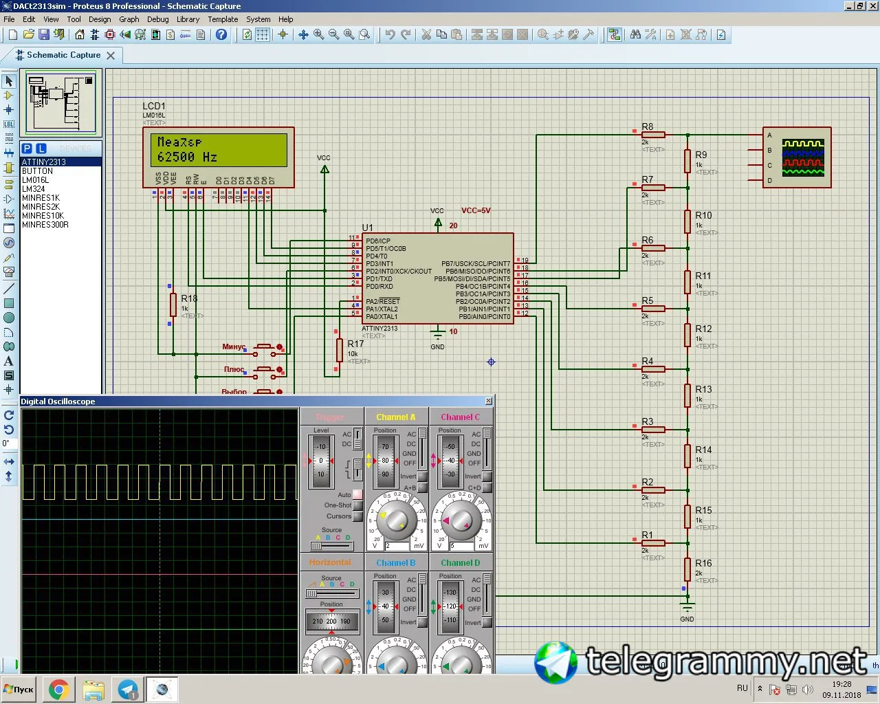
на Atmega8 просто по таймеру делал сигнал на 1 ножку потом через время на 2
sifun
а подробнее
Defragmented
Ты хочешь сделать приемник, котороый определяет расстояние до передатчика?
да ну или просто до отражения своего же сигнала, что проще
Anonymous
а подробнее
ну если просто сказать делает переменный ток с частотой 7500 раз в секунду
sifun
схему накидай
Anonymous
то есть полный такт сначала + 5 вольт потом -5 вольт
Anonymous
какая схема просто микроконтроллер и все
Yurii
0 есть?
Anonymous
ладно сейчас если найду прошивку покажу осцилографф протеуса
Anonymous
Николай
да ну или просто до отражения своего же сигнала, что проще
У меня тоже была подобная идея. Но дальше мысленных расчетов дело не пошло.
Anonymous
Вот кто понимает в чтении схем как в этой схеме происходит генерация сигнала
Anonymous
http://www.miriskateley.com/wp-content/uploads/2017/01/%D0%A1%D1%85%D0%B5%D0%BC%D0%B0-%D0%BC%D0%B5%D1%82%D0%B0%D0%BB%D0%BB%D0%BE%D0%B8%D1%81%D0%BA%D0%B0%D1%82%D0%B5%D0%BB%D1%8F-%D0%A4%D0%BE%D1%80%D1%82%D1%83%D0%BD%D0%B0-%D0%9C2.jpg
sifun
прямой синтез встроен в мк
Anonymous
Может пора забанить? Он уже как минимум второй раз тут и ему все обьяснили, но человеку надо аналог схемы и чтоб за три бакса собрать из деталей советского телевизора
ОлегЪ
а какую схему тогда взять чтобы генерировала синус до 20 килогерц
На ОУ лучше всего, и эмуляторы отработают. А схема выше использует нелинейность дигамикак как элемента. Ни один эмулятор не заработает, т.к. фиг найдешь реальную модель динамика. А протеус для аналоговых схем плохо подходит, т.к. часто не имеет spice моделей, а только примитивы
ОлегЪ
Интегратор надо, или фнч, иначе прямоугольник будет
Anonymous
это же цап из резисторов, там можно синус сделать весьма ровный
Anonymous
протеус имхо не лучшая штука. Хотя я только один раз пробовал давно, мучился почему таймеры непонятно как работают, а оказалось баг протеуса, в железе все ок было
ОлегЪ
это же цап из резисторов, там можно синус сделать весьма ровный
Ступеньки всеравно будут, да и с фильтром беда, если частоту перестраивать
ОлегЪ
Если мы про мк (авр)
Anonymous
авр было. Но то было лет 7 назад
ОлегЪ
протеус имхо не лучшая штука. Хотя я только один раз пробовал давно, мучился почему таймеры непонятно как работают, а оказалось баг протеуса, в железе все ок было
Пару раз сталкивался, когда у села в протеусе не работало, а железе "работало". Глубокое копание выяаювили, что в железе мк ребутился или ещё как то глючил, но этого было незаметно. Когда по правили код, то и в протеусе все хорошо стало
Anonymous
возможно, я тогда был школьником и делал первые попытки осилить мк, что-то простое делал типа шима
Anonymous
или мигания светодиодом
ОлегЪ
Да и у меня, помню, был косяк, когда читал из массива arr[ ] (не указана длина). В железе вроде работало, а в протеусе нет, потом когда добавил запись, то и в железе падать начало
Anonymous
не помню уже
ОлегЪ
С мк протеус оч не плохо работает, в восьмой версии ещё добавили много камней, иде, прикручивание разных компиляторов и ещё кучу всего. А вот аналоговые схемы он так и не научился нормально отрабатывать
ОлегЪ
Даже ардуинить можно
Th0r
Стмить бы
А ты ардуинь на стм
BratKondrat
https://www.securitylab.ru/news/496359.php
ОлегЪ
Anonymous
Каефф
Anonymous
Anonymous
Нашел микросхему THX203H (RM6203, PD223, XN1203DP,SW2604) - с нее можно сделать сигнал до 10 килогерц ?
Anonymous
и где найти как ее применять это что то похожеее на NE555 или нет
Anonymous
Какие характеристики мне нужен шим сигнал с определенной частотой
Unsupported
;)
Unsupported
Доброго всем вечера!
Anonymous
да
Anonymous
люстра в эконом режим светит синими диодами, как думаете сколько ватт в них минимум?
Anonymous
в каждом разумеется
Anonymous
хочу прикинуть стоит ли её выключать