C
да. чтобы из еспкам получить полноценную ай пи камеру с соответствуюшим функционалом
Anonymous
Для своих 5 баксов вполне себе камера
C
пусть и на минималках
Rainbow
Привет всем. Игрался с esp32cam, из демок сервер работал, показывал видео. Пока писал прошивку под себя... дошел до того, что jpeg стал приходить битый. Накатил опять демо сервер и у него так же битая jpeg (file команда говорит, что jpeg data, но без подробностей в виде размера). Сталкивался кто-то/есть идеи? В verbose логах 0 инфы
Rainbow
При попытке сделать фото JPG: 4000B 38ms но по факту она битая Если попробовать включить Face Detection то в логах ругается esp_jpg_decode(): JPG Header Parse Failed! Data format error to rgb888 failed те он сам свой выхлоп не может прочитать
Viter
Попробуйте сделать бота администратором группы
Та сделал все, включил в группу, сделал админом, получил он доступ к сообщениям, а как теперь фото которые он получает от есп32 передать в группу
Viter
я так понял это полный шлак, которому реальное применение не найти
У меня стоят в коридорах, запускаются о датчика света и движения, делают серию фото и передают мне на телефон в телеграм, можно по запросу с телефона фото сделать, чем не примирение, размер получился со спичечный коробок, совсем скрытно
C
я когда то колхозил на 841 тп линке на опенврт юсб вебку он ноутбука. тоже имеет право на жизнь
C
стриминг я сделал, а вот запись на флешку не осилил (не силён в линуксе)
Viter
Для меня есп32 очень удобны, брал по 6 дол., работают через wifi на телеграм, не надо ни проводов, ни облака или прокаидывать ир
Lucifer
qje
Lucifer
йоу
Lucifer
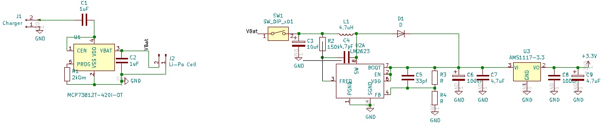
норм схема питания для есп?
Lucifer
больше всеж напрягают кондеры на 100мкФ для 1117
Lucifer
добавил по вашим замечаниям
Lucifer
но по мне так этого оч много
Lucifer
тут схема зарядки для литиевого аккума, дс-дс до 5в и стабилизатор на 3.3в
Lucifer
просто решил что стабилизировать потом это вариант хороший
Miron
Там и 4.7 есть
Х
И кпд нормальный будет
Х
Ну или подобное, раз сам схему городишь.
Lucifer
tps63020 умеет и вверх и вниз
Из того что гуглил в наличии ток это было
Lucifer
Просто даже тут ктот говорил что 1117 не запускается если кондеры с большой емкостью
Lucifer
А 100мкф это дофига
Lucifer
Есть ещё на 10мкФ
Lucifer
Но вы говорили мало
Lucifer
Хотя схему кидали там танталы на 100мкф были
D.S.
Я бы не спорил :))) особенно после упоминания двух недель :))))
но я бы поспорил. что две недели покажутся в сравнении с ним цветочками. я то хоть чего-то добился. а в нем я полностью сомневаюсь. потому-что с моей панелью нет ничего в сети. я это делаю с ноля. я тоже далеко не дурак чтоб тупо спорить.
C
господа, есть проблема со скоростью загрузки страницы (точнее одного её файла) никто не в курсе, в чем может быть причина того, что один из файлов грузится аномально долго? другие файлы того же формата и плюс минус того же размера грузятся сильно быстрее
C
перепрошивки и изменения имени файла (изначально было dayNight) ничего не меняют
C
да не. антивирус отсутствует, винда седьмая.
romanetz
Пинги померяй. Должны быть стабильно до 10 мсек. Если скачет и время под сотни мсек - вайфай тупо дрыхнет
Dr Zlo
откуда файлы, сд или спиффс?
Dr Zlo
На мк обычно вебсервера очень печальненькие, с точки зрения множественных подключений
Dr Zlo
Стоит подумать о том как упаковать ресурсы в один файл
C
arduino, spiffs wifi не при чем. наблюдается , что 10 из десяти раз задержка именно с этим файлом, а была бы проблема с вай фаем, то уверен глючили бы в е файлы рандомно
romanetz
А, вот ещё. Сервер асинхронный? Сколько соединений поддерживает одновременно?
C
А, вот ещё. Сервер асинхронный? Сколько соединений поддерживает одновременно?
тут не подскажу да и понятие "одновременно" в контексте одноядерных мк отсутствует впринципе
romanetz
тут не подскажу да и понятие "одновременно" в контексте одноядерных мк отсутствует впринципе
Мне кажется, тут затык в том, что браузер пытается установить больше соединений, чем есп способна их обработать
C
Мне кажется, тут затык в том, что браузер пытается установить больше соединений, чем есп способна их обработать
да запросы от браузера вроде как идут друг за другом. по крайней мере я со своей реакцией не замечаю того, чтобы новый был отправлен до того, как на старый был получен ответ
romanetz
тут не подскажу да и понятие "одновременно" в контексте одноядерных мк отсутствует впринципе
Квазиодновременно, ок. Т.е. сервер обрабатывает соединения независимо. В нём для этого должен быть соответствующий граф состояний и неблокирующий режим сокетов
romanetz
Вон на картинке - запрос на загрузку png-шек идёт 9 штук одновременно
C
окей, может и правда проблема в ояередности запросов. в таком случае есть идеи, пояему затык происходит всегда только на одном и том же файле?
romanetz
Да вон же они прорисованы, сверху. Несколько прогресс баров загрузки начинаются одновременно
romanetz
Левый край у них в один момент времени
romanetz
Другое дело, что 8266 их обрабатывает только последовательно
C
Левый край у них в один момент времени
слушай, да, ты прав. я и не замечал этого
C
окей. есть идеи, почему задержка именно на этом файле происходит? всегда
romanetz
На нём заканчивается количество одновременно обрабатываемых соединений?
romanetz
Если сделать ещё файлов, добавить, то будет тупить на другом
C
так что теория вполне правдоподобная
Dr Zlo
уверен что этот конкретный файл тут не при чем
Sid
да запросы от браузера вроде как идут друг за другом. по крайней мере я со своей реакцией не замечаю того, чтобы новый был отправлен до того, как на старый был получен ответ
Запросы идут не по очереди, если грубо во время загрузки страницы браузер может начать проверять найденные в коде ссылки
Evgeniy
vs code + ESP-IDF. лучший вариант для разработки ПО под esp32. Я правильно понимаю? Что используют большинство?
romanetz
Ардуино )))
D.S.
Ардуино )))
ответ верный +5
Evgeniy
кстати, серьёзно в arduino нет отладчика?
romanetz
кстати, серьёзно в arduino нет отладчика?
в arduino ide - нет но vscode + platformio позволяет использовать ардуино фреймворк и отлаживать такой код
Rainbow
кстати, серьёзно в arduino нет отладчика?
там нет автодополнения... даже
Evgeniy
ок. Спасибо )
romanetz
arduino ide 2.0 посмотрите, там, насколько заявлено, редактор другой