romanetz
sscanf, например
великий
Как обработать?
как обычно читать строку байт и парсить. Пришло 3 байта "255" превращать эту строку в число средствами языка. Пришло "0" - аналогично. Пришло "-210" значит 4 байта обработать.
великий
А если устройство отправило "-210.50" то это 7 байт. Если устройство именно так отправляет, то ничего не поделаешь при таких условиях.
Daniil
sscanf, например
Заработало! Спасибо, чувак! Всегда помогаешь)
Sander
Здравствуйте! Подскажите пожалуйста, что нужно соединить (с резистором или без) чтобы запустить прошитый esp32-s2. подозреваю что какая-то манипуляция с EN и/или с IO46 и/или с IO45
Sneg.
Делать развязку на оптроне, разделять земли, ставить емкости по питанию
По питанию емкости стоят. Сам клапан питается от другово блока питания. Клапан включаю реле синим ардуиновским. Стоит в разрыв питания клапана. Реле опторазвязано внутри
Александр
Мужики,а кто как делал резервное питание? Есть блок питания от ноутбука 19 вольт 10 ампер и АКБ 12 вольт. Хватит ли схемы на двух диодах?
romanetz
АКБ не будет подзаряжаться
romanetz
Если на это пофиг - чё б и нет
Alexey D.
Други, а подмогите в электронике. Есть телевизор с HDMI-выходом в составе которого линия CEC (3.3в, в прыжке 3.6в). Есть ESP32 на пине которой я хочу этот CEC-сигнал 1) Читать (HIGH\LOW) 2) Прижимать к HDMI-GND Источники питания TV и ESP32 разные, то есть телек в одну розетку, ESP32 в другую через БП от мобильника. Собственно вопрос: Если я просто соединю GND HDMI c GND ESP, ведь это ничего хорошего не сулит и неправильно? А как правильно? Частота дискретизации сигнала требуется 50 мкс ( 1/20 000 с )
Denisio
вроде ничо плохого не должно произойти. Если у тебя esp32 гальванически развязана от 220
Denisio
но может проще повешать сие на пин с прерыванием и ловить там изменение состояния линии ?
Alexey D.
но может проще повешать сие на пин с прерыванием и ловить там изменение состояния линии ?
Так он на Пине с прерыванием. Я МКС указал чтобы было понятно что линия довольно прыткая.
Denisio
не помню конкретно про CEC, но если надо ловить 3.3/3.6 то может поискать в esp32 компаратор и выставить пороги, вроде там чота было похожее
Denisio
или делитель запилить чтобы 3.6 -> 3.3, а 3.3 понизить до уровня ниже логической 1
Alexey D.
Denisio
кажеца я гдето видел оптроны достаточно скоростные...
Anonymous
Для безопасности можно развязать оптроном, но если БП для есп используется качественный то земли без проблем можно соединять
Denisio
посмотри ILD621, у них достаточно быстрое переключение https://i.tk-chel.ru/denisio/202105/19_224857.png
Denisio
я бы всё равно развязал оптроном
Denisio
независимо ниотчего, потому что это другой девайс.
Alexey D.
кажеца я гдето видел оптроны достаточно скоростные...
Adum1201 например, но он не оптический и требует питания. По питанию от линии хдми я ограничен в 200 микроампер или около того, а он жрет 800
Denisio
и землёй бы никак не соединял
Denisio
у входа оптрона своя земля - HDMI, а у приемника оптрона - уже своя, esp32
Denisio
ILD621 там обычный светодиод и внешнего питания для передатчика не требуется
Alexey D.
А питание оптрона со стороны hdmi надо же делать от hdmi, а не от esp?
Denisio
200 мкА ? блядь маловато
Denisio
да, линию CEC заводишь через резистор на вход оптрона и HDMI GND, а выход оптрона - на пин esp32 и GND esp32
Denisio
а точно 200 микроампер?
Alexey D.
а точно 200 микроампер?
Пошел уточнять
Denisio
чота както очень мало, там наводки снаружи дадут большие помехи
Denisio
а ведь HDMI кабели бывают по 10 метров
Alexey D.
Ну вот спецификация. Может я ее неверно понимаю...
Denisio
я ваще не вижу тут цифры 200
Denisio
1.8 мкА это максимально допустимый ток утечки в выключенном режиме
Alexey D.
A Sink shall not draw more than 50 mA of current from the +5V Power pin. Все, нашел, спасибо... Буду ставить оптрон.
Denisio
падажи
Denisio
это ващето линия типа i2c а не просто вкл-выкл
Denisio
The bus is an open-collector line, somewhat like I²C, passively pulled up to +3.3 V, and driven low to transmit a bit.
Denisio
хз как там шина в 100 кбит продавица через оптрон с его фронтами и спадами.
Alexey D.
хз как там шина в 100 кбит продавица через оптрон с его фронтами и спадами.
Через ADUM1201 гнал на 250 Кбод, тут получается 20Кбод. А по факту еще меньше.
Denisio
но вообще конечно интересно, я бы подключил оптрон и снял логическим анализатором трафик
Denisio
ограничил бы 10 мА током диод оптрона
Alexey D.
Спасибо. По "оптрону" - я буду юзать ADUM-овские, , там получается 25Мбит\с и он работает на каком-то другом принципе и жрет 1.1 ma при 5v и 2mbps
Alexey D.
Если интересно
Alexey D.
Denisio
ну вот, развязка тоже есть
Sneg.
Диод стоит встречно-параллельно клапану?
Диода вообще пока нет. Знаю что нужен, а как его правильно ставитть хз
romanetz
Встречно-параллельно
romanetz
Катодом к плюсу, анодом к минусу
Dedal
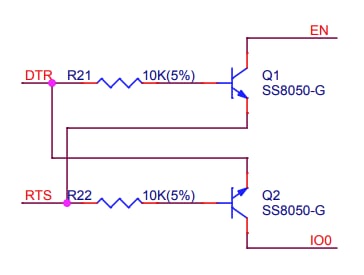
Всем доброй ночи. А подскажите пожалуйста. А для чего на плате esp32 devkit вот этот элемент цепи?
Dedal
Если я правильно понял, это нужно для возможности прошивки, но не понятно в чем смысл и как это работает =(
v
Если я правильно понял, это нужно для возможности прошивки, но не понятно в чем смысл и как это работает =(
Esp переходит в режим прошивки, если в момент старта (после Reset) на gpio0 логический 0. Но дело в том, что приведенная схема включения обеспечивает инверсию dtr к en и rts к io0 при разных drt и rts, а при одинаковых логические единицы. Что не дает нужного состояния. Скорее всего, для задержки сигнала сброса на en еще стоит конденсатор. Тогда при старте обмена по uart dtr и rts обеспечат нужную логику работы.
Dedal
То есть это для того, что бы не прожимать кнопку при прошивке а что бы прошивка автоматом начиналась?
Dedal
Видимо про этот конденсатор идет речь
v
Да. Без него не должно работать)
Dedal
Ясно, спасибо =)
v
Ясно, спасибо =)
Не за что. Почитайте еще о сигналах uart, там не только rx tx есть.
v
Вернее rs232. Так правильнее
Евгений
EDUARD
Посоветуйте библиотеку modbus tcp slave для esp32 которая не глючит и стабильно будет годами работать. Проект ARDUINO.☝️
Юрий
С TCP slave на esp32 беда какая-то, сам протокол работает, но почему-то через время Modbus Poll при опросе зависает.
Юрий
Даже "голый" пример в esp-idf
EDUARD
libmodbus?
Спасибо посмотрю!
EDUARD
libmodbus?
Она не для ардуино к сожалению.
romanetz
Ну так вы ее портируйте
romanetz
Сокеты в esp32 есть
Юрий
Да убейте в менеджере modbus tcp, там как минимум 2 варианта сходу с примерами будет.
EDUARD
Понятно, так я и сам нашел, речь шла о стабильном решении . А там почти всегда полно сырых непроверенных.
Юрий
Хз, я ими не пользовался так долго, чтоб судить о стабильности. На esp8266 tcp работал по миллиону запросов без ошибок, но там не ардуино.