C
Эта схема работает безупречно, она работает в обе стороны как для tx так и для rx пинов
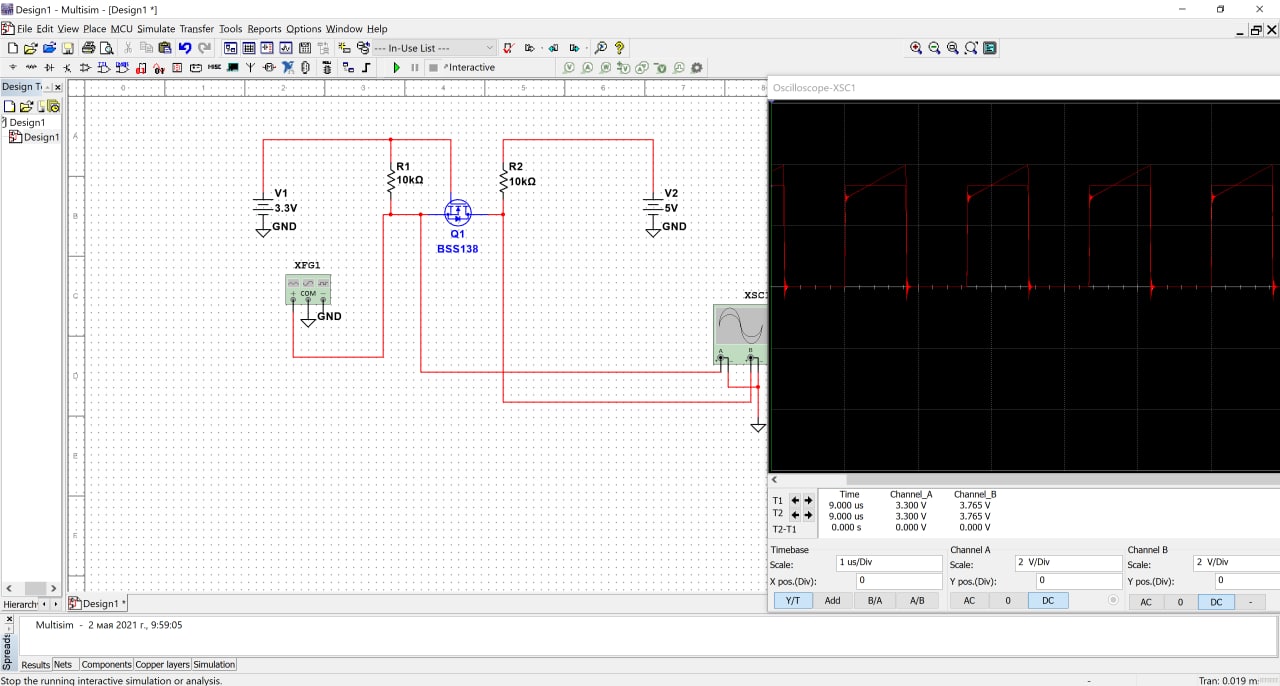
я понимаю, что в целом схема работает. но заработает ли она с сигналами для адресной ленты? там импульсы наносекундные. я собирал на биполярниках (т.к. нужного полевика нет на руках) - нифига не работает. не успевает он отрабатывать такие короткие импульсы (осцилом смотрю вход норм , выход - фронты завалены на столько, что из почти нет, а иногда и вовсе нет)
C
а с полевиком собрал в протеусе (за неимением его на руках) - история плюс минус та же
C
поправка - на биполярниках я банальный повторитель собирал, а в протеусе на полевике собирал эту схему из интернетов
C
выше отписали про соглассование уарта - окей, не вопрос. но там тайминги на порядки выше
Andrey
Скорей всего не будет работать, конкретно на используемые мной транзисторы не нашел информацию по tested frequency , но что-то похожее выдает 400кгц против требуемых 820 для 2811
Andrey
Вам необходима высокоскоростная оптопара, собирал на таких удлинители от контроллера к ленте, чтобы избавиться от помех. (Был длинный провод между блоком и лентой)
Andrey
6n137 она до 10 мегабит держит, 10 лент на себе увезет
C
Скорей всего не будет работать, конкретно на используемые мной транзисторы не нашел информацию по tested frequency , но что-то похожее выдает 400кгц против требуемых 820 для 2811
да тут прикол еще такой, что дело не только в частоте. важнее время нарастания/спадания вот собрал я на биполярнике 200 мегагерцовом, подаю меандр 2 МГц - отлично все работает. подаю туда же уже не меандр, а сигнал для 2811/12 - нифига. не работает. на коротких импульсах захлебывается
C
потому я и спрашиваю личный опыт, ибо очень странно, что нигде нет точно работающей схемы. а то, что есть - я на 90 проц уверен, что это шлак. ардуинщики одни и те же схемы ставят в любой непонятной ситуации, а пруфов по работе с лентой я так и не нашел
Andrey
6n137 работает с лентой 100%, проверял лично
C
6n137 работает с лентой 100%, проверял лично
окей, спасибо за информацию. сгоняю после праздников куплю и буду пробовать
Andrey
У меня готовый модуль есть, хочешь в личку напиши давай я протестирую твою задачу
Andrey
Я не конвертор делал, а именно удлинитель/избавитель от помех, но все работало, между контроллером и лентой провод был около 10 метров, работало через 6n137, по сути смысл не меняется
Dr Zlo
На 2n7000
Denis
Эта схема работает безупречно, она работает в обе стороны как для tx так и для rx пинов
Безупречно, но только для низких частот. Для ws28xx не потянет
Dr Zlo
Я не раз именно на ней запускал WS2812, смотрел осциллом, все в норме
Dr Zlo
Работало месяцами
Denis
Я не раз именно на ней запускал WS2812, смотрел осциллом, все в норме
Ws2812 и от 3.3v на входе работают. Но ни кто не говорит что это норма
Denis
На осцилле там печальное зрелище
Denis
Denis
чтоб более менее прилично работало, надо резисторы уменьшить до 500 Ом
Denis
но тогда и ток увеличится
Sergey
Купил китайских wemos d1 mini pro
Sergey
не могу прошить
Sergey
есть ещё wemos на esp12, там драйвер не ставится
Sergey
с node mcu все ок
Sergey
не могу прошить
это пишет на 7480
C
У меня готовый модуль есть, хочешь в личку напиши давай я протестирую твою задачу
отлично, спасибо за предложение. давай например завтра/послезавтра отпишу, чтоб в праздники не тревожить
Dmytro
не могу прошить
По какому мануалу вы их прошиваете?
Sergey
Без мануала
Sergey
Через arduino ide выбрал плату
Sergey
NodeMCU flasher тоже не работает
Sergey
Без мануала
Инет не помог
Sergey
это пишет на 7480
Прошивка идёт, но не выполняется. Похоже на защиту от записи
Dmytro
Инет не помог
По этой инструкции не работает, да? https://www.instructables.com/WeMos-D1-Mini-Pro-Flash-NodeMCU-Firmware/
Sergey
Питон не хотел ставить
Dmytro
Там могут быть напряги с тем что большая флешка и разные проги могут некорректно с этим работать (по ссылке есть описание)
Sergey
Попробую
C
Прошивка идёт, но не выполняется. Похоже на защиту от записи
нет там никакой защиты от записи. просто не корректно собран проект. либо не тот объем памяти, либо не тот режим (интерфейс) памяти
Anonymous
По этой инструкции не работает, да? https://www.instructables.com/WeMos-D1-Mini-Pro-Flash-NodeMCU-Firmware/
Wemos из ардуино и из nodemcu flasher шьётся автоматически без проблем
Anonymous
Прошивка готовая или компилируется самостоятельно?
Алексей
У оптопары не может быть дребезга?
Алексей
attachInterrupt(0, optoClick, CHANGE); } void optoClick() { //intFlag = true; time2 = millis(); Serial.print("! - "); Serial.println(digitalRead(opto)); }
Алексей
! - 0 ! - 1 ! - 1 ! - 0 ! - 0 ! - 0 ! - 1 ! - 1 ! - 1 ! - 1 ! - 0 ! - 0 ! - 0 ! - 1 ! - 1 ! - 0 ! - 0
Алексей
Почему так?
Алексей
А не 01010101010…
Геннадий _mag_
Почему так?
Наверняка частота на входе сильно большая и не успевает в прерывании отработать
Геннадий _mag_
Serial.print в прерывании вообще зло
Denisio
У оптопары не может быть дребезга?
Нет не может, но бывают быстрые оптопары и медленные :)
Denisio
Время срабатывания может отличаца на порядок
Алексей
Да блин принт зло, что то еще зло
Алексей
Что там не зло тогда?
Алексей
Нет не может, но бывают быстрые оптопары и медленные :)
Так разве прерывание для этого и не придумали что бы ловить что то быстрое
Алексей
Те же энкодеры
Геннадий _mag_
Что там не зло тогда?
Быстренько переменную сохранить, а остальная обработка с выводом в основном потоке
Геннадий _mag_
Если переменных придет много, то надо рассчитывать размер буфера и складывать в него
Геннадий _mag_
Опять же скорость порта какая стоит?
Геннадий _mag_
Хотя бы 115200?
Алексей
9600 вроде было
Хажбулат
немного не понял прикола
Хажбулат
Serial.print("! - "); Serial.println(digitalRead(opto)); }
Алексей
) ну т.е это только в выводе не успевает? Поидее само прерывание врятли пропустит
Геннадий _mag_
9600 вроде было
А частота на входе? Он явно не успеет за время от одного до другого срабатывания прерывания вывести переменную в порт
Геннадий _mag_
) ну т.е это только в выводе не успевает? Поидее само прерывание врятли пропустит
Если пришло следующее пока обрабатывал предыдущее, то оно не будет обработано
Алексей
Ну блин не так уж и быстро там
Алексей
Алексей
Такое колесико
Геннадий _mag_
Почитай про обработку и приоритеты прерываний того процессора, для которого пишешь
Хажбулат
зачем !- ?
Геннадий _mag_
Осциллографом ткни на вход и посмотри
Геннадий _mag_
зачем !- ?
Это текст просто
Алексей
Ну сперва просто кидал в терминал !
Denisio
вот да, осцилографом снять бы данные или логическим анализатором
Алексей
вот да, осцилографом снять бы данные или логическим анализатором
Ну осциллограф с логическим анализатором тока на работе