Stanislav
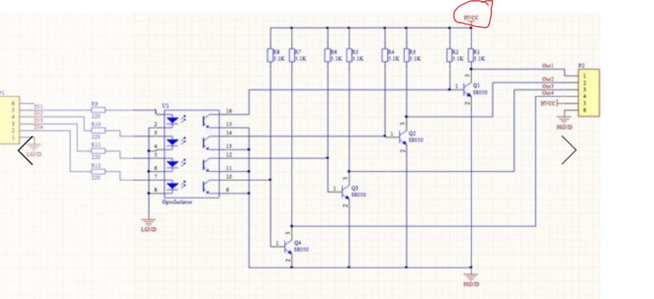
Спасибо, а можно ли что-то подобное сделать с уже имеющейся платой оптопары TLP281-4? https://i.ebayimg.com/00/s/MTAwMFgxMDAw/z/ud0AAOSw1GlaWaOe/$_12.JPG?set_id=880000500F
Indr1x
можно
Andy
https://static.chipdip.ru/lib/001/DOC001001043.pdf
Stanislav
Дык вот же ваша пара
Просто не пойму к каким пинам подключаться ( У меня на плате OUT, HVCC, HGND ...
Andy
Просто не пойму к каким пинам подключаться ( У меня на плате OUT, HVCC, HGND ...
модуль как называется? в смысле чего там неавертели не видно
Stanislav
модуль как называется? в смысле чего там неавертели не видно
https://roboparts.ru/catalog/interfeysy_i_perekhodniki/moduli_optorazvyazki/tlp281-4/
Andy
https://roboparts.ru/catalog/interfeysy_i_perekhodniki/moduli_optorazvyazki/tlp281-4/
Там схема есть, она вам ничего не говорит?
Stanislav
Там схема есть, она вам ничего не говорит?
Я далек от схемотехники )) Но как я понял подключать надо HGND и нужный OUT. Так?
Indr1x
да
Andy
Я далек от схемотехники )) Но как я понял подключать надо HGND и нужный OUT. Так?
Есть риск сжечь ваш увлажнитель, дело в том что модуль хочет внешнее питание, которое пойдет на плату управления увлажнителя. Т.е. это не аналог механического реле!
Andy
Может проще заменить на твердотельное реле? https://aliexpress.ru/item/4000105933151.html?sku_id=10000000273837643
почему именно твердотельное, может все таки использовать обычно механическое реле?
Andy
Может проще заменить на твердотельное реле? https://aliexpress.ru/item/4000105933151.html?sku_id=10000000273837643
вот например https://www.chipdip.ru/product/rdc1-1rta-relay-elektronnye-vojska?utm_source=google&utm_medium=cpc&position_type={position_type}|k50id|pla-293946777986|cid|11127499623|aid|464684703738|gid|110006721020&utm_campaign=G_tovarnieobjavlenija&utm_content=text1_ga&utm_term=
Stanislav
вот например https://www.chipdip.ru/product/rdc1-1rta-relay-elektronnye-vojska?utm_source=google&utm_medium=cpc&position_type={position_type}|k50id|pla-293946777986|cid|11127499623|aid|464684703738|gid|110006721020&utm_campaign=G_tovarnieobjavlenija&utm_content=text1_ga&utm_term=
Это ж электромеханическое - оно щелкать будет громко, а мне надо бесшумно, так как увлажнитель в жилой комнате. Поэтому склоняюсь в твердотельному
Stanislav
хммм, сильно сомневаюсь что за шумом увлажнителя вы услышите щелчек реле :)
Ночью он тихо работает, поэтому скорее всего услышу )
Юрий
Есть миниатюрное ТТР, для имитации кнопки самое то
Юрий
CPC1030 использовал его как-то вместо обычного электромеханического
Sid
Насколько геморойно клавиатуру от старого бука прикрутить к есп
@oleg
Как матрицу кнопок..
Andy
Ночью он тихо работает, поэтому скорее всего услышу )
ну ок, но вот эти могут не подойти, скорее всего не хватит тока удержания для симистора (это фигня внутри реле)
@oleg
Легче обычную)
Andy
CPC1030 использовал его как-то вместо обычного электромеханического
а вот этот подойдет https://ru.mouser.com/datasheet/2/240/CPC1030N-1546167.pdf
Юрий
Так это оно и есть
Sid
Да и от нового тоже🤣
Не, на новоых обычно нет клитора на одном шлейфе
Andy
Так это оно и есть
Это я не вам, извините, это @Stanislav_L
Sid
То есть шлейфы на клавиатуру и тензор раздельные
Юрий
Как матрицу кнопок..
Используйте телефон, провода вообще не нужны, кнопки на любой вкус
Юрий
@oleg
А не встречали где нить телнет для esp с автодополнением и историей команд?
@oleg
Ну или не обязательно для есп.. можно допилить...
Ivansuper
Ребят, это оффтоп немного, но все таки. Раскурочил старый счетчик газа, нашел в трубе два непонятных мне датчика. Кто то знает что это такое?
Ivansuper
Ivansuper
Стояли по разные стороны трубы счетчика
Yuriy
Ну или не обязательно для есп.. можно допилить...
в idf есть в arduino sdk допилить самому - не много работы на github есть проект эмулятора терминала даже цветной
Yuriy
Пример телнет сервера в уарт?
а какая разница uart или нет - он и потока читает пишет
@oleg
Интересует реализация автодополнения и истории команд
Yuriy
Интересует реализация автодополнения и истории команд
mcurses - портирован - история это три строчки кода - автодополнение оно что будет доплнять - явно надо писать будет еще несколько строк readline - тоже есть
Yuriy
Yuriy
пример, на TAB дергается калбек - история авто дополнение - чего? есть значит какой shell, набор команд? Есть библиотеки под это
Yuriy
вот пустой shell - который историю хранит и отдает
@oleg
Вот вот что то вроде этого, спасибо, попробую вникнуть...
Yuriy
А откуда это? На гите нет?
https://github.com/ytrikoz/smartpower2
Sergej
Привет как можно проверить ленту ws2812b? У меня пару Led згорели но незнаю как заметить
@oleg
https://github.com/ytrikoz/smartpower2
Огогошечки у тебя тут)
Sergej
Выведи каждый цвет отдельно
Пробывал не горит не один
Yuriy
Огогошечки у тебя тут)
там много "как не надо делать" - первый проект, сейчас бы по другому делал , но спроса нет :) никому ничего не надо из пользователей этого девайса
romanetz
Там ещё пикуха стоит или gp21
romanetz
Я ковырял подобные ему пару лет назад
Ivansuper
Т.е. оно основывается на проходимость через среду при застое газа и его движении?
romanetz
Разная
romanetz
Микруха с высокой точностью её замеряет
romanetz
Что интересно, та же самая элементная база, что и в лазерных рулетках
romanetz
Времяимпульсный локатор
Ivansuper
Ну, понятно теперь в целом. Спасибо! Хотя бы буду знать про что и как искать/читать
Юрий
Ультразвуковые преобразовтели
А питание они откуда берут или это специальные счётчики?
romanetz
От батареи
Юрий
Понял, думал обычные, как на улице стоят.
romanetz
Микросхема dc от батареи преобразует в прямоугольник на резонансной частоте датчика, через ключи и LC контур оно подаётся на пьезу
romanetz
Понял, думал обычные, как на улице стоят.
Ультразвук на улице тоже используют
romanetz
На компрессорных станциях (газоперекачка)
Юрий
Ультразвук на улице тоже используют
Да я не про то, думал это обычные бытовые счетчики газа
romanetz
Обычные бытовые
romanetz
Бытовых - три типа
romanetz
Ультразвук, акустика ("свисток") и мембранный
Юрий
Обычные бытовые
Ни разу не видел там питания, значит не все видел😁
romanetz
На работе целая полка шкафа разными моделями была завалена..
romanetz
Штук 40...
Илья
На компрессорных станциях (газоперекачка)
Подтверждаю, расход газа на цех измеряют ультразвуковые ПИР и 1010, стоят на улице)