Resident
3.3
Indr1x
ЕгоWifi сеть на телефоне видно?
Indr1x
Он в режиме sta
А как то по проверить цепляется ли он к указанной сети, я понимаю сейчас возможности нет?
Andy
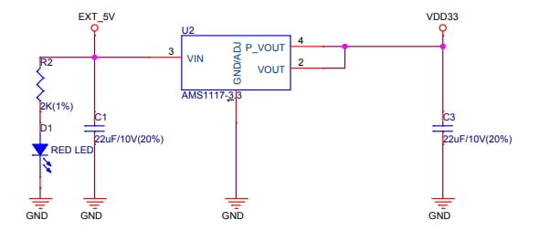
Gnd - D1 0.8v <- Gnd - d2 0.79v <- Gnd - d3 3.25v Gnd - D4 2.2v Подозрительные значения, должно быть 0
Indr1x
Не должны. Там что угодно может быть в зависимости от прошивки и погоды на марсе
Andy
Gnd - D1 0.8v Gnd - d2 0.79v Gnd - d3 3.25v Gnd - D4 2.2v
если это devKit должно быть 0 по крайне мере на одной ноге
Andy
https://www.espressif.com/en/support/documents/technical-documents?keys=&field_type_tid%5B%5D=14
Resident
Resident
И светодиод на плате не мигнет при подаче питания как это раньше было
Resident
Утром она ещё отлично работала, забрал на работу прошить (
Indr1x
Вообщем, посмотри цепляется ли оно куда то или что выдает в служебный лог, там скорость порта нестандартная, 7..... чета там, гуглится. Это к тому что может оно поднялось, но достучаться не удается почему то. Если везде отрицательно то вероятно тихо померло. Сдувать модуль ставить новый
Resident
Тишина
Resident
И на других тишина
Resident
Утром же работало, и 4 года до этого
Resident
Печаль, пойду новый распечатывать)
Andy
Печаль, пойду новый распечатывать)
А что насчет земли? точно есть?
Indr1x
Относительно чего он тогда измерял напряжение? )))
Resident
Resident
Относительно чего он тогда измерял напряжение? )))
Относительно своей руки наверное)
Indr1x
Какую землю ему нужно проверить, если он по кругу там все измерил? Относительно земли
Indr1x
Можно буквами творчество пояснить?
Andy
Можно буквами творчество пояснить?
можно :) если есть напряжение между gnd (не знаю что это у товарища) и земляным выводом чипа, то есть вероятность, что проблемы с земляной цепью.
Indr1x
Gnd это ground сокращенно - земля.
Andy
Gnd это ground сокращенно - земля.
:( Че-то мы не поймем друг - друга. Конечно gnd это земля, точно такой же проводник как и питание :) Подумайте вот о чем: если есть проводник и он одним концом присоединён к нагрузке, а другим к источнику напряжения, то померив на этих самых концах напряжение какую величину мы должны увидеть?
Indr1x
Величину падения напряжения на проводнике. Но каким концом это сюда вообще. Он измерил питание в 3х точках схемы. Если в одной из них была бы оторвана земля, он не получил бы верных напряжений выше по схеме
Indr1x
так он неверные и получил?
Это как было определено? Мы знаем сколько должно быть на каждом произвольном пине? Не заглядывая в прошивку? А если у него там шим какой на этой ноге?
SetPf
Может кто помочь make подебить. Я всегда этого дерьма боялся, но вот когда то надо разбираться. =\ Серьезно залезть не получится, у меня IDE генерирует свой мейкфайл И ТАМ МНОГО. Он меня в принципе удовлетворяет, я его планирую дергать из павершелла какого. Но вот беда. А как из него ретурн валью получить какое? Он же отдельным процессом запускается =\
Indr1x
Это как было определено? Мы знаем сколько должно быть на каждом произвольном пине? Не заглядывая в прошивку? А если у него там шим какой на этой ноге?
У него есть 3.3 непосредсвкнно на самой есп. А что там на ногах, я не знаю как вы так определяете, экстрасенсорикой
SetPf
Т.е. мне надо в скрипте убедится, что мейк закончил исполнение. В принципе можно какой файлик с репортом в нем создать и по нему окончание опрделять. Но это ультимативный костыль какойто.
Ruslan
echo $? ни о чём не говорит?
Anonymous
Это как было определено? Мы знаем сколько должно быть на каждом произвольном пине? Не заглядывая в прошивку? А если у него там шим какой на этой ноге?
что-то вы все наизнанку вывернули измерили напряжения, они странные, они странные могут быть в том числе и по причине отсутствия нормальной земли, нужно проверить землю.
SetPf
echo $? ни о чём не говорит?
Неа. Я не умею во все эти консольные ДЕВИАЦИИ. Я дитя гуя и мыши. Но догадываюсь что оно делает. Но проблема, то, что вызывается при запуске мейк - тут же закрывается, после того как свои короткие дела сделает.
SetPf
Т.е. я после запуска теряю процесс запущенный тут же. Он исполняется успешно, запуская билд и закрывается за доли секунды. А билд идет.
Ruslan
поэтому я у своих падаванов первым делом отбираю IDE и они, сцуко, страдают, зато потом с ними хоть общаться можно
Indr1x
что-то вы все наизнанку вывернули измерили напряжения, они странные, они странные могут быть в том числе и по причине отсутствия нормальной земли, нужно проверить землю.
3 вопроса. Если землю оторвать после лмки будет питание на esp? Если землю оторвать перед лмкой будет она выдавать напряжение? Почему 2.2v на d4 это не нормально?
Anonymous
У него есть 3.3 непосредсвкнно на самой есп. А что там на ногах, я не знаю как вы так определяете, экстрасенсорикой
он не говорил что на esp у него 3.3, он говорил что на выходе 1117 есть 3.3 , да на 1117 есть земля, нужно проверить дальше
SetPf
поэтому я у своих падаванов первым делом отбираю IDE и они, сцуко, страдают, зато потом с ними хоть общаться можно
Глаза бы мои этой херни не видели =) И не увидят наверное слава богу. Следующий проект на хипстерской смузи системе сделаю, без всяких мейк снизу. Блин я как его синтаксис увидел, понял что его внебрачный сын гитлера придумал.
Indr1x
немного про другие ноги
Там дальше и d4 есть в этом же сообщении
Resident
Ну D4 gpio0 это светодиод, раньше при включении он горел т.к. Показывает что wifi подключился сейчас тишина как на порту так и на ногах, скорее прошивка не стартует
Resident
Вот почему на. Vin не 5в это точно не правильное поведение
Resident
Могу предположить что это результат того что не работает чип
Indr1x
Вот почему на. Vin не 5в это точно не правильное поведение
Прозвони Vin и вход лмки. Они должны быть соеденены
Resident
Indr1x
Да
Resident
Сопро ивление там (
Andy
вендор рекомендует оставить пустое место возле антенны
Resident
Anonymous
имеет смысл делать зазор 4мм между нулем и фазой
Resident
Либо вообще не
Anonymous
Ого 4мм) обычно меньше делают
нет, есть нормы безопасности. Да и не спроста, когда видишь плату выгоревшую дуговым разрядом по 220В , вопросы по актуальности зазоров отпадают
Indr1x
Не напряжение, а сопротивление. И питание перед этим выключи
Resident
Не напряжение, а сопротивление. И питание перед этим выключи
Без питания и так, так и пишу что там сопротивление
Resident
Хуже если бы оно было бесконечным
Indr1x
Странно, я чет затрудняюсь трактовать, там по схеме прямое соединение
Resident
Где то кз мб?
Resident
Хотя блок питания не греется, отпадает значит
Resident
И лм 3.3 выдаёт, странно как то
Indr1x
Да мы сейчас просто дорожку промерили от пина до лмки, откуда там сопротивление
Resident
Я о том же
Resident
Там есп вообще не участвует
Resident
) так главное я ничего с ней не делал, положил в пакетик и подключил на работе и всё не мигает даже)
Resident
Магия
Resident
Завтра закину в печь ненадолго, думаю коллеги помогут неубить окончательно её)
Resident
Или лучше ручками пропаять?
Resident
Знаю что там делитель напряжения