Andy
Ты описываешь стандартный вход в boot-mode = зажать кнопку -флэш, затем нажать ресет, отпустить флэш!😉
Без понятия как у вас реализовано подключение модуля. Описываю как работает в соответствии с datasheet. :)
Henadz
Andy Korg А как убедиться - что ты вошел в режим flash??? У меня как раз это с модулем и не получается! СЧхема схожа с твоей!
Andy
отрицательный импульс на gpio16? это что за нововведения
Дата публикации 2015 год. https://esp8266.ru/esp8266-podkluchenie-obnovlenie-proshivki/ :)
Henadz
Дата публикации 2015 год. https://esp8266.ru/esp8266-podkluchenie-obnovlenie-proshivki/ :)
Именно по этой схеме я и собрал!!! Рядом есть Node MCU v3 с таким же модулем- вся напряжения на всех выодах модуля совпадают! А результата =нет!
Denisio
Дата публикации 2015 год. https://esp8266.ru/esp8266-podkluchenie-obnovlenie-proshivki/ :)
сдается мне там ошибка, никаких танцев с gpio16 не надо
Andy
Тестер
на gpio 2 и reset или gpio16 уровень до 0 прошивалщик продавливает?
Henadz
на gpio 2 и reset или gpio16 уровень до 0 прошивалщик продавливает?
Не совсем понятно! По порядку... 1. gpio_2 = High-level всегда. 2. Reset = 0 при нажатии на кнопку-Ресет. 3. gpio_16 - для Sleep-mode. 4. gpio_0 = 0 при нажатии кнопки Fkash для записи прошивки.
Andy
Не совсем понятно! По порядку... 1. gpio_2 = High-level всегда. 2. Reset = 0 при нажатии на кнопку-Ресет. 3. gpio_16 - для Sleep-mode. 4. gpio_0 = 0 при нажатии кнопки Fkash для записи прошивки.
1 Прижать gpio0 к земле - проверить тестером. 2 Прижать gpio16 и (или) reset к земле - проверить тестером 3 Отпустить gpio16 и (или) reset, вроде в терминал должно что то валится, но это не точно.
Andy
При нажатии на кнопки Reset =0v и Burn=0v. После нажатия Reset -> Ai-Thinker Technology Co.,Ltd. ready WIFI DISCONNECT
Кажись не уходит в режим boot. Специально подключил esp01 под рукой. Вот что выдавать должен
Henadz
Кажись не уходит в режим boot. Специально подключил esp01 под рукой. Вот что выдавать должен
зажал -Ресет, зажал -Флэш, отпустил -Ресет, отпустил-Флэш => ets Jan 8 2013,rst cause:2, boot mode:(1,6)
Andy
зажал -Ресет, зажал -Флэш, отпустил -Ресет, отпустил-Флэш => ets Jan 8 2013,rst cause:2, boot mode:(1,6)
ураа! чип живой. Давай попытаемся прочитать id flash, в sptools есть флаг для этого
Henadz
попробуй этот https://yadi.sk/d/oedBflSCnrp97w
Сейчас попробую. Хотелось бы узнать какие именно для esp8266-12E в Arduino IDE ставить настройки?
Henadz
ураа! чип живой. Давай попытаемся прочитать id flash, в sptools есть флаг для этого
Пробывал так: C:>esptool.py chip_id esptool.py v2.8 Found 1 serial ports Serial port COM3 Connecting... Detecting chip type... ESP8266 A fatal error occurred: Timed out waiting for packet header
Henadz
ураа! чип живой. Давай попытаемся прочитать id flash, в sptools есть флаг для этого
C:>esptool.py flash_id esptool.py v2.8 Found 1 serial ports Serial port COM3 Connecting... Detecting chip type... ESP8266 A fatal error occurred: Timed out waiting for packet header
Henadz
не вошел в режим прошивки
нет! модуль в режиме - Flash!
Алексей
а может другую программулину для прошивки попробовать?
Andy
Пробывал так: C:>esptool.py chip_id esptool.py v2.8 Found 1 serial ports Serial port COM3 Connecting... Detecting chip type... ESP8266 A fatal error occurred: Timed out waiting for packet header
а все ли в порядке с питанием? вот так должно быть esptool.py v2.4.0 Connecting.... Chip is ESP8266EX ....
Henadz
кстати да. esp очень капризные по питанию
заводской Б5-78 3.3в питание стаб
Henadz
на esp нет стаба?
нет. Питаю с заводского поверенного ист.стаб.напр-я
были как то модули NodeMCU с перепутанными кнопками ресет и флеш )) китайцы ))
Henadz
были как то модули NodeMCU с перепутанными кнопками ресет и флеш )) китайцы ))
NodeMCU v3 работает без проблем на любом софте. Шил и Ардуино- и Lua- прошивки! А этот модуль- только по АТ-командам работает а перепрошиться не дает...
Алексей
Прозвони, куда приходит кнопка и приходит ли вообще
Henadz
попробуй этот https://yadi.sk/d/oedBflSCnrp97w
Note:Detect serial port changed. Note:Auto MAP serial port.Port-->COM3 Note:Serial port connected. Note:Begin find ESP8266. Note:Serial port disconnected. Warning:Serial port closed by user. Прошивальщик стоит колом и ничего не определяет...
Henadz
Прозвони, куда приходит кнопка и приходит ли вообще
Ресет-перегружает модуль, а Flash - переводит в режим записи... А далее ничего...
Henadz
Может прошивка стоит заводская с защитой от перезаписи???
Семён
однажды не мог прошиться из-за слишком длинных соплей
Юрий
заводской Б5-78 3.3в питание стаб
Длина линии, конденсаторы есть возле чипа?
Henadz
а чего пишет при обычном старте?
После нажатия Reset -> Ai-Thinker Technology Co.,Ltd. ready WIFI DISCONNECT
Андрей
esptool.py --port (Порт без скобок) erase_flash
Henadz
Как используешь esptool? Команду покажи
C:\>esptool.py chip_id esptool.py v2.8 Found 1 serial ports Serial port COM3 Connecting.... Detecting chip type... ESP8266 A fatal error occurred: Timed out waiting for packet header Порт определяет сам
Andy
C:\>esptool.py chip_id esptool.py v2.8 Found 1 serial ports Serial port COM3 Connecting.... Detecting chip type... ESP8266 A fatal error occurred: Timed out waiting for packet header Порт определяет сам
а вот кстати да. Вот так еще ткни плиз python F:/esp8266/esp8266_rtos_sdk/components/esptool_py/esptool/esptool.py --chip esp8266 --port "COM27" --baud 2000000 --before "default_reset" flash_id Ответ: esptool.py v2.4.0 Connecting.... Chip is ESP8266EX Features: WiFi MAC: 18:fe:34:9f:13:ab Uploading stub... Running stub... Stub running... Changing baud rate to 2000000 Changed. Manufacturer: ef Device: 4018 Detected flash size: 16MB Hard resetting via RTS pin...
Henadz
esptool.py --port (Порт без скобок) erase_flash
C:\Users\ogk-4-7-3ik>esptool.py --port COM3 erase_flash esptool.py v2.8 Found 1 serial ports Serial port COM3 Connecting.... Detecting chip type... ESP8266 A fatal error occurred: Timed out waiting for packet header
Henadz
Огромное спасибо кто отозвался на данную проблему!
Андрей
Алексей
кинь gpio0 на массу без всяких кнопок
Andy
usb->com ch340
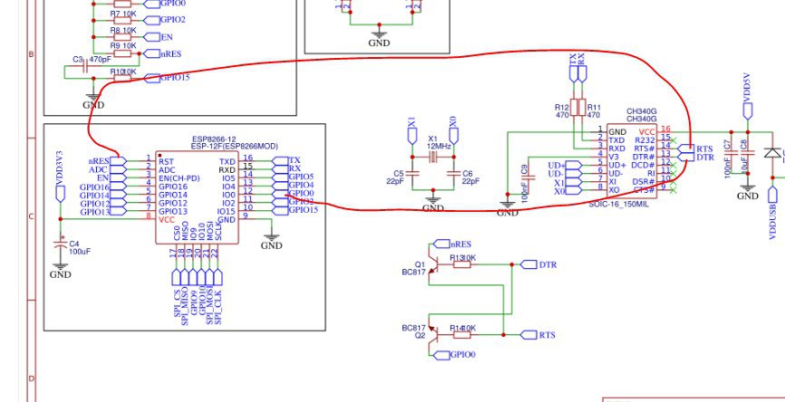
есть возможность на ch340 подцепится к esp8266? вот так:
Dr Zlo
rts и dtr надо через схему на двух транзисторах подключать
Andy
На USB-адапторе есть : DTR и CTS
cts вместо rts пойдет для пробы.
Andy
rts и dtr надо через схему на двух транзисторах подключать
Транзисторы для гарантированного вгона в boot-моде, пока так попробуем
Юрий
Кабель usb тоже влияет, вообще если чип нужно прошить отдельно, проще взять на wemоs гребенки подпаять и использовать как адаптер.
Henadz
:) Устал, запарнился-всё перепробывал = результат НОЛЬ!
Vlad
если в поиске искать ошибку, то вот одно решение "Была та же ошибка, возникшая неожиданно при очередной перепрошивке. Мне помогла банальная переустановка Arduino IDE. При установке галочка "установить драйвер" стояла."
Andy
:) Устал, запарнился-всё перепробывал = результат НОЛЬ!
Тогда поднимай крышку, все равно модулю кирдык. Посмотрим на flash чип. Его кстати то же можно перепаять
Anonymous
Всем привет, собираю умный дом на esp32. думаю между 2-мя esp32 модулями использовать esp-now, но наткнулся на то что при отключении бт, энергопотребление не падает, не знаете это фиксится?
Dmitry
https://esp8266.ru/mqtt-websockets-letsencrypt-grafana-influx/
Anonymous
"отключение bt" - это отключение Bluetooth ? Если да, то не понятно какую связь ожидаете с esp-now и энергопотреблением?
Верно, esp-now использует wifi и бт по факту мне в данном случае не нужен, хочется максимально поиграть с энергопотреблением и уменьшить его по возможности до максимума
Anonymous
Понял спасибо буду развлекаться
AntikillerVova 🇷🇺
Господа, из-за чего на пинах вымос д1 мини напряжение 1.2-1.5в?
Юрий
Может обе подтяжки включены
AntikillerVova 🇷🇺
Алексей
Приветствую всех
Алексей
Проблема есть, может кто сталкивался
Алексей
Пишу прошивку для ардуино в майкрософт код, так вот было все хорошо и в один момент начались глюки, все тупит и тормозит
Алексей
Хз с чего вдруг, я закинул другую сохраненку проекта она тоже норм работала и блин тоже самое
Алексей
Кто с такой херью сталкивался?
Юрий
Это как?
У wemos есть внешние резисторы подключенные к "+" и можно подключить внутренние к"-"вроде, вот и будет половина питания на ноге.
IhorNesterov
Господа, из-за чего на пинах вымос д1 мини напряжение 1.2-1.5в?
В любом случае проверь напряжение что поступает на чип, напиши простейший блинк на свободном от бутстрепа пине,если все также то надо выпаивать саму есп и тестить ее отдельно от платы