Sergey
Sergey
вот такие у меня
Ivansuper
Похоже на некие HC-12 о которых читал недавно
Ivansuper
Вроде дешевые, а бьют дальше метра точно
Ivansuper
Но не пробовал никогда
Sergey
Все три пробовал одинаково 3-5 метров от того же пульта что с воротами работают с 50 метров ...
Slava
Скорее всего проксю выключили
вы про телегу? у меня вчера вечером сбоила, сейчас вроде работает
Slava
как мне вместо Serial.println(address,HEX); присвоить значение текстовой переменной?
Yuriy
как мне вместо Serial.println(address,HEX); присвоить значение текстовой переменной?
Получить hex эквивалент в виде String, если address это байт: String str = "0x"; if (addr < 16) { str += "0"; } str += String(addr, HEX);
Slava
спсб
romanetz
ну и ты же в курсе что бывают такиеже 315мгц
315 вообще рядом с входами американского саткома ))
Slava
Telego
Запустил старую версию, точно работавшую, пробовал на другом компе - ноль. Может местный провайдер дурит(
Сегодня с утра заработала, и что это было? 🤔 как теперь на нее рассчитывать и надеяться - делаю на ней систему оповещения - прорыв воды, проникновение в жилище, состояние кормушек кота, аквариума и тд. Продублирую конечно GSM модулем, но неприятно😔
Slava
я делал из такого без ардуины
Slava
Slava
шлет смс и звонит на список до 5 номеров
Telego
шлет смс и звонит на список до 5 номеров
В машине делал такую, только с Ардуиной, чтоб сначала очищала экран от смс-спама и левых звонков, а потом уже жала на дозвон)
Telego
За идею использовать бабушкофон для этих целей - спасибо. Не додумался, как раз один подобный валяется
Slava
За идею использовать бабушкофон для этих целей - спасибо. Не додумался, как раз один подобный валяется
не помню точно, но кажется аккум вздулся, нужна не постоянная зарядка.
Slava
заряда кстати хватало на неделю
SetPf
Здравствуйте.
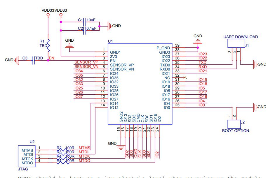
SetPf
Впаял 2 модуля 32U прям из ленты
SetPf
Не могу приконектится через ЖТАГ. Контакты раз 10 проверил, питание проверил, резет высокий.
SetPf
Подключил китайскую плату - моментально подконнектилось.
SetPf
С завода там часом нет какого нибудь сюрприза?
Andy
С завода там часом нет какого нибудь сюрприза?
нету, EN вверх и иногда GPIO0 вверх приходится подтягивать. На uart первичный загрузчик сразу срет :)
SetPf
нету, EN вверх и иногда GPIO0 вверх приходится подтягивать. На uart первичный загрузчик сразу срет :)
MTDI (IO12) может вызывать проблемы в теории (на врумах должен быть на 0 обязательно при старте подтянут)
SetPf
Но не в моем случае...
SetPf
ща подключился к 0му уарту - вывод есть при сбросе
SetPf
даже черт знает что думать
SetPf
У меня житаг без подтяжек и токоограничивающих, но вроде писали и не нужно
SetPf
100R последовательно по желанию
SetPf
Ну я референсный дизайн стянул
SetPf
Andy
SetPf
Джамперы там на колодке - соединяют ФТДИ выводы с ЕСП
SetPf
Вот на референсном нет подтяжки, я резисторы зажал =)
SetPf
ща перепроверю инфу по подтяжкам и ограничителям
SetPf
Законнектилось - заводская прошивка блочила видимо контакты жтага
SetPf
если резетнутся и тут же запустить тест жтага - ловит
SetPf
резисторы и подтяжку пишут ненужно, у многих на голую работает.
Telego
не помню точно, но кажется аккум вздулся, нужна не постоянная зарядка.
Безусловно нужна, хотя мой Сони-Эриксон прослужил года три на постоянной подзарядке без проблем, видимо удачно напряжение заряда подобрал - впаял диод, понизив его на пол вольта
Ruslan
Камрады, кто работал с Flash Encryption? Правильно я понимаю, что при использовании OTA никакой защиты эта фича не предоставляет?
Andrew
Товарищи, а если у меня аккумулятор выдает 3.7В им же можно питать esp32 (3.3 В)?
Василий
он скорее всего и 4,2в может выдавать - при полной зарядке
Andrew
Лучше через стабилизатор то есть, да?
Василий
да
Andrew
Спасиб,
Aleksandr
Всем привет. Коллеги, я новый в esp8266, только вчера его завел. Я использую прошивку nodeMcu, сгенеренную через их сервис. актуальная мастер ветка. Все заводится, светодиодом мигать удается. Я пытаюсь завести пример про сервер. net.createServer и вот это вот все, как из документации. К wifi подключается, ip адрес назначается wifi.sta.getip() отдает адрес Но беда в том что при запуске скрипта я вижу сообщение: Lua error: script3.lua:15: out of memory в чем может быть проблема? гуглил вчера и сегодня, пробовал разные примеры.. Я к сожалению не знаком с Lua (я js прогер), поэтому не знаю в чем может быть подвох
Aleksandr
не особо, несколько лет назад писал проектик на си, для avr мне хотелось выбрать не сильно сложный вариант для проведения досуга после работы на js, так сказать😁 ну есть еще ардуино вариант, но lua и хорошая дока для nodemcu - интригующе код можно, конечно) station_cfg={} station_cfg.ssid="нейм" station_cfg.pwd="пасс" wifi.setmode(wifi.STATION); wifi.sta.config(station_cfg); sv = net.createServer(net.TCP, 30) function receiver(sck, data) print(data) sck:close() end if sv then sv:listen(80, function(conn) conn:on("receive", receiver) conn:send("hello world") end) end
Aleksandr
вот что у меня на экране При этом попытка обратиться к ip через браузер - Error Connection Reset
Sid
Ну это к серверу что ответ должен дать
Aleksandr
консоль видит запрос - видит даже мой кастомный хедер x-real-userid - он из браузера плагином идет (для моей работы хД)
Aleksandr
я понимаю что к серверу. ответ получить не удается вообще
Sid
А кириллицу убери из исходника
Aleksandr
не там все было норм, там мои креды)
Aleksandr
ну т.е я заменил для скрина
Sid
И однострочник в 15 строке замени на функцию
Sid
Дебажеца проще будет
Aleksandr
можешь плиз написать как будет? я в этот синтаксис пока не врубился, сори
Aleksandr
ну я как раз про "ардуино вариант," - посмотри что как делается в Arduino IDE, может больше понравится
я и с ардуиной немножко работал, и да тоже рассматриваю вариант попробовать сделать тот же самый сервер только через ардуино прошу. поиграюсь на досуге, но решил начать с луа
Sid
Function bla(param) твой одностроник
Sid
Прям тянет похоливарить за жс, но не буду))
Aleksandr
да js это да..) ну я на нем уже несколько лет, в принципе ок)
Sid
function listenHndl(conn) conn:on("receive", receiver) conn:send("hello world") end if sv then sv:listen(80, listenHndl) end
Sid
вот как то так
Aleksandr