Sergey
Esp + реле если по теме группы)
S
Esp + реле если по теме группы)
А в одном устройстве ?
Sergey
Соноф
SetPf
Законы бога выше законов групп. 1. Не костыль.
S
Соноф
Да именно. А модель ? Спасибо
Slava
Slava
Slava
реально рабочая штука
Захар
через нее бил гейтс управляет тобой через чип
SetPf
А кнопок то сколько.
SetPf
У билгейста теперь есть 5G
Sergey
Да именно. А модель ? Спасибо
Да любая с вайвай или зигби. На Али полно. Да и тут думаю тоже есть
Sergey
Slava
в соноф нет часов без инета, не забывайте об этом
S
Ок
SetPf
Вычислительный кластер что бы переключить транзистор, календарь за отдельную плату.
SetPf
По подписке.
Sergey
Да и где ща нет интернета...
Sergey
три штуки поставь
Если котел трёх фазный фигня получится.
oleg
Один, трехфазный
Sid
три штуки поставь
Ага тогда уж просто на релюшках😂
Sid
Контактор
Спасибо
Sid
Походу котлы менять не придется
Захар
откуда у людей котлы
Sid
Из магазина
Slava
Ага тогда уж просто на релюшках😂
для тяжелой нагрузки, как уже сказали, контактор лучше
Захар
невыгодно надо на металлоприемке у барыг перекупать
Sid
невыгодно надо на металлоприемке у барыг перекупать
У меня зимой котел йопнул, с крайне не ожиданной проблемой, провода сплавились и термостат не мог вырубить скотину
Sid
невыгодно надо на металлоприемке у барыг перекупать
Тогда и жить надо в коробке из под холодильника
Sid
Что бы выгодно
Sid
И переехать легко
Захар
Тогда и жить надо в коробке из под холодильника
холодильник так себе радиаторы медные сдать можно
Sid
Картонная коробка
Захар
картон тоже сдать
Захар
всех сдать, но не быть крысой
Sergey
Один, трехфазный
Кстати лучше три и управлять каждым тэном отдельно. У мя так и сделано. Когда тепло. Не надо все три гонять. Одного для поддержки хватает
GitHub - rossumur/esp_8_bit: Atari 8 bit computers, NES and SMS game consoles on your TV with nothing more than a ESP32 and a sense of nostalgia https://github.com/rossumur/esp_8_bit
Роман
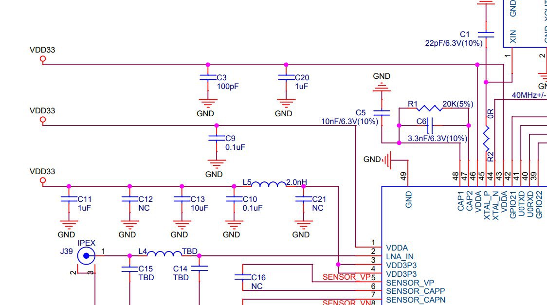
Господа. Ввожу очередную есп в проект, и заметил что как-то всё нестабильненько... (перезагрузки). Соответсвенно назрел вопрос! Кто какими кондёрчиками удобряет есп по питанию? Инет полистал, нашёл аж 3 разных варианта. (в одном проекте добавлял как на картинке керамику 100н и эллит 100мк, работает хорошо). А у вас как ?
Роман
Роман
SetPf
На демоплате, если ее не китаец за миску риса делал уже все должно быть.
SetPf
22u и 10u вам сгладят только совсем уж огромные пульсации, которых не должно быть.
SetPf
SetPf
Вот что говорит делать производитель
SetPf
0.1 байпас капаситор, для паранои можно еще 5000p навесить какой
SetPf
Но ИМХО на такой удаленности от микросхемы что то, что это - не нужно.
SetPf
А выводные электролитические это вообще плацебо. (как у вас)
ВПК ПОТОК
А выводные электролитические это вообще плацебо. (как у вас)
https://aliexpress.ru/item/33005496727.html?spm=a2g0o.cart.0.0.3d123c00FcBacE&mp=1&_ga=2.19665528.1771504576.1593059883-559879318.1590559723
SetPf
?
SetPf
SetPf
И да, как и ожидалось - внутри модуля все есть. Так что 0.1 и 10 керамику навесить для этикета разве что, можно и без нее, не должно влиять ни на что.
romanetz
Зависит от питальника самой железки ещё
romanetz
Если рядом dc-dc с тыщей мкФ по выходу это одно
romanetz
А если плата с 10 мкФ висит на юсбшном проводе двухметровом и какой нить там 78L33
Andrew
Кто-нибудь занимается самостоятельным изготовлением плат дома? Подскажите хорошую сверлилку ☺️
Denisio
я дремелем :(
Denisio
вжжжжж вжжжжжж
Дмитрий
https://www.youtube.com/watch?v=paVNT5nB0kA
Алексей
Дмитрий
https://youtu.be/o8GevoacOew
Sid
Угу
Sid
Единственный гемор туда сюда не удобно, прошивку менять, голову
Алексей
Если одну-две платы - то лутом проще
Алексей
А если десяток - то у китайцев заказать
Sid
DIY же временами бессмысленный и беспощадный
romanetz
3d принтеры не рассчитаны под фрезер