Evgheni
mqtt на esp_idf esp8266 использовал
Evgheni
вариантов масса
Andrew
mqtt на esp8266 запускал на Lua писал скрипты
Прошивал NodeMCU наверное самая человеческая прошивка https://nodemcu.readthedocs.io/en/master/ там вообще все что душе угодно есть
Andrew
я так понимаю, на esp32 тоже вполне можно nodemcu прошить и не париться?
Sid
нодемцу для есп32 грустный очень, половины нет что есть в 8266
Sid
впечатление что на него просто забили
Sid
и такими темпами он 8266 догонит через года 3-4
🌴 Scales 🌴
А тасмоту ктонить на него ставил?
🌴 Scales 🌴
На 8266
Andy
Заказал esp32 с камерой для мониторинга счетчика воды, так как он в труднодоступном месте. Подскажите, что почитать, чтобы познакомиться с esp32? Какие-нибудь мануалы, примеры программирования. Спасибо!
Face-recognition вполне себе работает, но там используется обученная нейросеть от MIT https://github.com/espressif/esp-who Возможно имеет смысл копнуть в эту сторону
ВПК ПОТОК
Добрый день. Тут как группа по интересам или есть те кто может подсказать решение?
ВПК ПОТОК
И то и то. Задавай вопрос
Я нашел код и поменял, чтобы из ESP32 сделать iBeacon метку. Но вот проблема места не передает растояние (SignalPower) как это исправить не представляю ищу совета.
ВПК ПОТОК
Есть кто может подсказать? Могу прислать код.
Oshada
https://youtu.be/xKn4mqIDnWA
Костя
Ребят, подскажите по deep_sleep для esp32? во сне потребляет 2мА, хотя заявлены совсем другие значения (150мка).... Плата esp32s, все притяжки к питанию убраны, все внешние факторы тоже исключены Вот код, ручками отключаю вай-фай и бт. https://gist.github.com/Maori522/79c2b4ad2fff440ba8f2f53b499f687b Заранее спасибо
Indr1x
150мка заявлено на плату esp32s или на сам чип esp32?
Denis
а меряеш ты как?
Denis
там не только МК запитан ещё флэш
ВПК ПОТОК
Кто делал из esp32 iBeacon метку, у меня возникла проблема метка не передает SignalPower, и не возможно определить растояние до нее. Что делать?
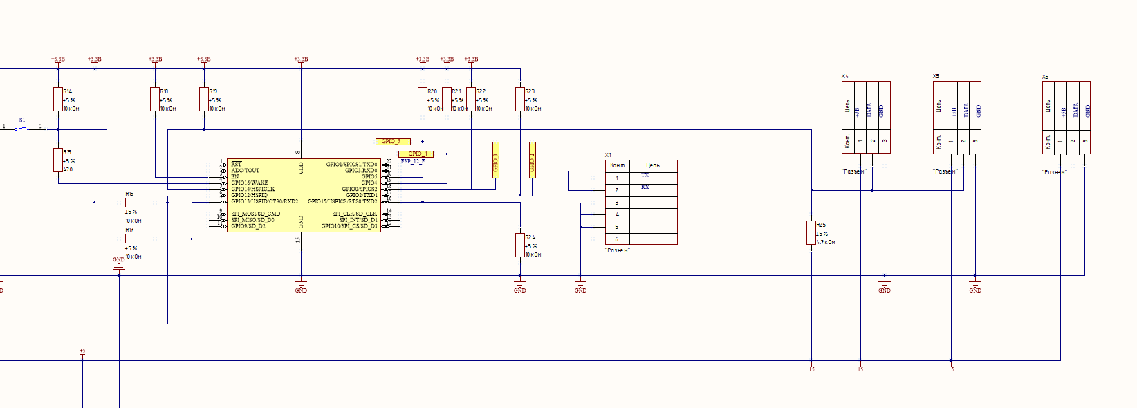
ᅠDin
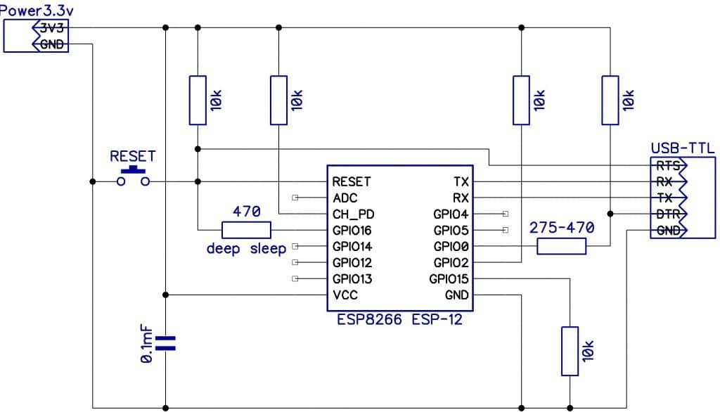
Ку. Может ли датчик ds18b20 не работать с esp12f из-за того что gplo (куда подключен сигнальный провод датчика) притянут к питанию 3.3в, а плюсовой провод датчика к 5в?
Алексей
а резистор-то есть?
ᅠDin
На этих схемах не показано подключение ADC и свободных GPIO — их подключение будет зависеть от того, что вы захотите реализовать, но если хотите стабильности, то не забудьте притянуть все GPIO к питанию (pullup)
ᅠDin
а резистор-то есть?
Да есть. Я даже ещё один подключил для пробы
berrymorr
Я не на есп, но прыгал долго вокруг, селайкой даже смотрел - старт шёл норм, а потом еггогы валились, селайка не распознавала
berrymorr
ᅠDin
ᅠDin
Вот так подключено x4 x5 это ds18, а х6 dht22. Если поменять местами их(скетче тоже) dht работает на этом пине.
berrymorr
чот наворочено, аж смотреть сложно. +5 ванвайру не надо, если кормить от 3.3 и подтяг поменьше к 3.3 сделать
berrymorr
2.7к у меня, емнип, и без проблем завелось
berrymorr
У вас через r19, r25 вообще 2 линии питания соединены, что ли?
berrymorr
Так точно не надо делать
ᅠDin
Значит мне снять с 5в, поставить ещё один резистор (между датой и 3.3в) и подключить на 3.3в. а если допустим убрать резистор r19 с 3.3в и притянуть к 5в?
berrymorr
Не надо ничего допускать, выкиньте весь этот бред, и сделайте адекватную схему
berrymorr
Правило: напряжение подтяга всегда равно напряжению питания
berrymorr
Если хотите от 5 питать, то всё то же самое, но про 5
berrymorr
И я не знаю, какое питание у есп, если 3.3, то необходимо, чтобы у неё соответствуюший пин был "5 v tolerant", в противном случае есп крякнет
Andy
Нету у esp ни одного пина толерантного к 5В имейте в виду.
Denisio
щто?
Ivansuper
Нету у esp ни одного пина толерантного к 5В имейте в виду.
И как вообще такая нетолерантная плата существует в наши тяжелые времена
Andy
Уже не первый раз натыкаюсь на миф о толерантности чипов esp к 5V, но пока это только миф :)
Ivansuper
Вообще наверно даже если такое было бы, или на каких-то МК есть, то оно только к худшему и развивает лень проектировки схем, которые будут работать точно так как надо
Ivansuper
Конвертеры уровней сигнала на мелких мосфетах сейчас более чем доступны по цене, можно закупить целый мешок на будущие проекты, чтобы не плясать с делителями напряжения
Denis
после того как на порте побывало 5В он тестером звонится либо на землю либо на +3.3 для есп8266
Maxim
Не понял. Есп нельзя от 5в питать?
Alexandre
Не понял. Есп нельзя от 5в питать?
сам чип? конечно нельзя
Alexandre
Плату.
зависит от платы 🤷🏻‍♂️
Ivansuper
Не понял. Есп нельзя от 5в питать?
GPIO нельзя на 5В пускать
Alexandre
GPIO нельзя на 5В пускать
можно только если это i2c и то с оговоркой
Ivansuper
можно только если это i2c и то с оговоркой
А что такого особенного с i2c?
Alexandre
там выходы - становятся транзисторами с открытым коллектором, и если резисторы подтяжки как полагается (4,7к), то входы, читающие состояние этих выходов, толерантны (как минимум, на ESP32)
Alexandre
или нет, стоп, не так!
Alexandre
подтяжка должна быть на +3.3в, но периферия может быть 5-вольтовая
Alexandre
ей 3.3в уровней хватает
Ivansuper
ей 3.3в уровней хватает
Это если идет прием на 5В девайсе
Ivansuper
А вот когда с 5В на 3.3В прием, там веселее
Alexandre
оно работает, проверено
Ivansuper
: )
Alexandre
ну, на большинстве устройств
Alexandre
:)
Ivansuper
Ну пусть делают кто как хочет) Я посижу пока со своими конвертерами уровней
Alexandre
конвертеры, естественно, самое надежное решение
Andy
Мне кажется не надо запутывать тех кто еще не разобрался с концепцией чип и плата. Esp не толерантны к 5V и все, только 3.3V
Ivansuper
Ребят, у нас на есп32 есть возможность использовать внешний SPIRAM чип. Но у него больше недостатков чем плюсов по факту. В контексте этого вопрос — кто-то пробовал использовать пачку ног есп32 для подключения своих чипов RAM с параллельным интерфейсом?
Ivansuper
Да, я понимаю, что такое сожрет почти абсолютно все GPIO : )
Andy
Т.е. вы получаете максимум 4М без усилий
Ivansuper
SPI RAM медленная
Andy
Пачка ног это значит не SPI, а Parallel
И соответсвенно надо как-то это в коде поддержать? Компилятору сказать что бы использвал эту шутку
Ivansuper
Т.е. например брать 16 ног для фиксации адреса чипа памяти, а остальные 8 ног для чтения/записи байта
Ivansuper
Я спросил к тому, что может кто-то уже пробовал такое