Владимир Воландемортович
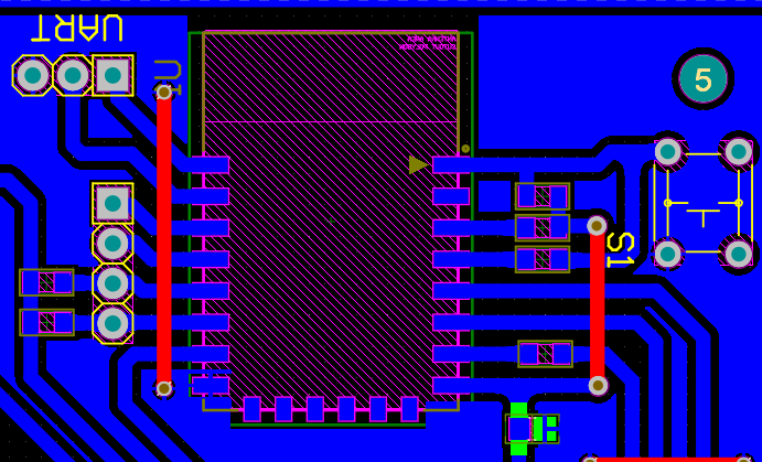
ох не советую эту красную дорожку прямо под антенной
Почему? 🤔 У меня под антенной куча деталей, амска :)) работает отлично
Ivansuper
Не даром зачастую платы с радио либо торчат перпендикулярно, либо козырек с антенной вынесен за границы основной платы
romanetz
Если нет задачи добиться большой дальности связи, почему бы не сделать, как удобно
Владимир Воландемортович
Не даром зачастую платы с радио либо торчат перпендикулярно, либо козырек с антенной вынесен за границы основной платы
Я в курсе, но если устройство выполняет на 100% заложенные в него функционал, при этом получается до минимума уменьшить его размеры, не вижу смысла заниматься ерундой 👆🤷‍♂
Ivansuper
Это не ерунда : ) Просто назовем это компромисс
ᅠDin
если не делать "подтяжку" gpio к питанию все нормально будет? и gpio (0.2.15) я могу спокойно использовать как на скрине?
Denys
если не делать "подтяжку" gpio к питанию все нормально будет? и gpio (0.2.15) я могу спокойно использовать как на скрине?
Зависит от модуля, если встроенная есть- то будет работать. Но обычно её нет и результат непредсказуем
Ivansuper
Esp 12f. а какие проблемы возникают?
Если нет подтяжки, то контакт плавает, и с него в случайные моменты времени считываются случайные показания
Ivansuper
Это есть неопределенное поведение
ᅠDin
К 5вольтам можно подтягивать?
Ivansuper
Не надо. Оно переживет 5В, но это будет не долго
Ivansuper
У нее же есть 3.3 пин. Почему бы не использовать его
Denys
К 5вольтам можно подтягивать?
нежелательно и нет смысла, у вас же есть 3.3в для питания модуля
🅳🅰️🅶🆄🆃🅰️
Подскажите. У меня есть sonoff wi-fi & rf реле. Есть такое приложение Tuya, так вот есть где-то прошивка чтобы перешить sonoff под Tuya?
ᅠDin
Просто 5в ближе) а для 3.3в придется делать перемычки.
Ivansuper
Просто 5в ближе) а для 3.3в придется делать перемычки.
Ты ведь сам понимаешь что ты глупости говоришь? : )
ᅠDin
Да
romanetz
Просто 5в ближе) а для 3.3в придется делать перемычки.
Если подтяжка большого номинала, можно и на +5, главное, чтобы ток через диоды на +3,3 небольшой стекал, я думаю, микроампер 100 это вполне безопасно
romanetz
Хоть и не по фен-шую
Ivansuper
Если это распаивать на плату, то лучше бы не рисковать на 5В
romanetz
(5-3,3)/1е-04=17к
romanetz
20 к в подтяжку и всё будет огонь
Ivansuper
Кто-нибудь использовал плагин ESP-IDF для Visual Studio Code? Где можно найти аргументы для компилятора?
ᅠDin
@romanetz_rus @Ivansuper ладно на 3.3в подам. Ну и если не сложно можете посмотреть нужно ли что то еще добавит в схему?
romanetz
Эклипс, вон, мейк использует и внешнюю сборку Оно даже работает...
Ivansuper
Ivansuper
Уже пытаюсь его ковырять да
romanetz
Уже, блин, не помню в деталях...
Ivansuper
Я его ткнул проверкой простого дефайна — дефайн попал в код
Ivansuper
Значит работает
Ivansuper
А просто platformio если, не компилирует?
Я пробовал PIO с SDK IDF, но мне как-то не очень зашло
Ivansuper
В добавок у этого плагина удобный Menu Config
Alexander
Я пробовал PIO с SDK IDF, но мне как-то не очень зашло
Почему не зашло? Я пока с Ардуиновским фреймворком, на idf не пробовал, но там же вроде удобно настраивается. Или есть ограничения?
Ivansuper
Там весь тулчейн был закопан куда-то, мне лично было сложно разобраться что куда
Ivansuper
Особенно после ардуиновской "гибкости" настройки параметров разных через PIO желания копать там не было
Ivansuper
Здесь все отвязано от PlatformIO и все под рукой более менее
Ivansuper
Там просто еще возникает тривиальный вопрос — зачем IDF через PIO, если есть IDF от Espressif
Alexander
Я без pio просто не смог завести 🙈 поставил весь тулчейн, хотел ещё esp-who, но сильно ругалось и не захотел даже пример собираться. А с pio из коробки заработало. (Ну наверное пока мне не нужна настолько низкоуровневая настройка норм, а потом разберусь))
Ivansuper
Ну и нормально. Главное чтобы программисту удобно было
Ivansuper
Сейчас у них там в плагине есть пошаговый визард установки и настройки всех утилит
Ivansuper
Т.е. сложно довольно стало сделать не так
Ivansuper
Важно только не навести кашу в PATH
Yuriy
The ADC driver API supports ADC1 (10 channels, attached to GPIOs 1 - 10), and ADC2 (10 channels, attached to GPIOs 11 - 20). However, the usage of ADC2 has some restrictions for the application: 1. ADC2 is used by the Wi-Fi driver. Therefore the application can only use ADC2 when the Wi-Fi driver has not started.
Alexandre
Народ, расскажите, как на esp32 под ардуйней смонтировать UART1 на левые пины с использованием RTS для RS485, пожалуйста. Через вызовы ESP-IDF? Serial1.begin(115200, SERIAL_8N1, pin_rx, pin_tx) работает, но как мне еще получить сигнал управления на драйвер 485?
Алексей
Привет, у меня weMos d1 mini, к нему подключена на выход 5v лента ws2812b питание одно на 5v 1,4 ампера по усб в ардуинку, потребление одного светодиода 0,5 ампер, потребление ардуинки 0,2 ампер (примерно) количество светодиодов 46 штук, получается на полной яркости они потребляют 2,3 ампера плюс ардуинка и того 2,4 где то. Так вот у меня питание на 1.4 ампера, и мне кажется что ленты светят не так ярко как могли бы... если я заменю источник питания на 5в 2,5ампера не сгорит ли ардуинка и будут ли светить светодиоды ярче? Спасибо зарание!
Геннадий _mag_
Не сгорит, можно и на 5а поставить, не сгорит
Алексей
Не сгорит, можно и на 5а поставить, не сгорит
Спасибо огромное! А по этой логике, я посчитал, получается что сейчас светодиоды горят на 60% от своей яркости, и получается будут гореть ярче на 40%?
romanetz
До передачи и после
romanetz
Если нет - сделать
Геннадий _mag_
Спасибо огромное! А по этой логике, я посчитал, получается что сейчас светодиоды горят на 60% от своей яркости, и получается будут гореть ярче на 40%?
Глаз штука не линейная, но ярче должны, можно сейчас измерить напряжение на ленте, если там серьезно меньше пяти вольт, то точно будут гореть ярче
Геннадий _mag_
Я мерил на выходе получилось 3.2в где то
Тогда точно не на полную светят
romanetz
0,5*46=23А
Геннадий _mag_
Спасибо большое поменяю понижайку тогда сегодня на 2.4 ампера :) или если найду то на 3 :)
На будущее, есть ленты на 12в, с ними легче, тока надо меньше
Алексей
0,5*46=23А
Не 23 а 2.3 потому что не 100 а 1000 миллиампер:)
romanetz
"потребление одного светодиода 0,5 ампер, потребление ардуинки 0,2 ампер (примерно) количество светодиодов 46 штук"
Алексей
На будущее, есть ленты на 12в, с ними легче, тока надо меньше
Да есть такая но там по 3 светодиода а мне нужно по одному :)
romanetz
А я думал, это такая суровая челябинская лента (((
Алексей
Ws2815 по одному
Ок, спасибо, буду знать.
Алексей
Еще такой вопросец, пришла лента ws2812b и у нее через 2 светодиода резистор стоит, это нормально или брак?
Алексей
Алексей
И некоторые херово припаяны :)
Алексей
Я заюзал те куски где нормально припаяны резисторы но через 2 светодиода, вот думаю норм это или нет...
Алексей
они горят все норм, если я сейчас туда 3 ампера подам ниче не сгорит?
Алексей
да хоть 10, главное не больше 5v.
ага, спасибо, а то что через 2 стоит этот (кондер как выяснилось) это не нормально получается?