Evgen
Вот еще вариант, правда тут не так плохо
это в ибием писи иксти юниор втыкать?
Evgen
бля...
Evgen
а виртуал бокс для спектрума есть?
Glamtie
Есть давно уже
Edward
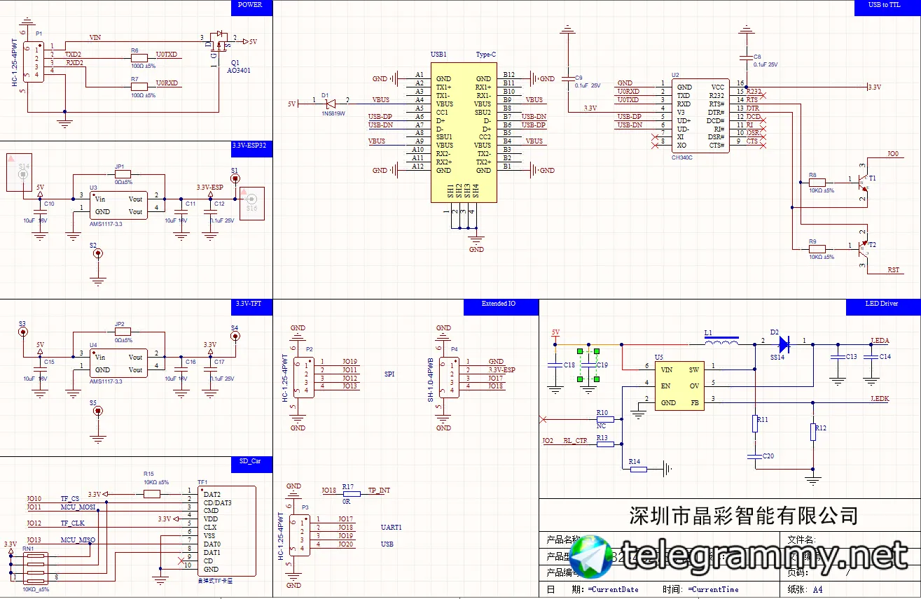
Может вопрос туповат, но все же. Использую такую плату, но понять не могу - а где у него VIN для питания?
Mezzo Lab
А мануал почитать?
Mezzo Lab
А по факту - как у любого чипа логики или МК
Mezzo Lab
ESP32-DevKitC V4 Getting Started Guide - ESP32 - — ESP-IDF Programming Guide latest documentation https://docs.espressif.com/projects/esp-idf/en/latest/esp32/hw-reference/esp32/get-started-devkitc.html#start-application-development
Mezzo Lab
Есть же всё в сети
Есть же всё в сети
Я думаю его смущает разница в названиях. Что тут пин VIN назвали 5V
Mezzo Lab
Я думаю его смущает разница в названиях. Что тут пин VIN назвали 5V
A почему они не указали vcc и vdd,а по ебланитски 5 и 3,3? Чтобы ардуино ебланитам было комфортно?
Mezzo Lab
Хотя на схеме указаны vcc и vdd
Edward
Я думаю его смущает разница в названиях. Что тут пин VIN назвали 5V
Да, не очень понятно зачем так называть VIN, если он может? питаться от не только от 5в
Mezzo Lab
Да, не очень понятно зачем так называть VIN, если он может? питаться от не только от 5в
Я не смотрел схему этой платы, но похоже это vcc и там на все чипы разведено. А если подключить только лишь 3,3, то мост юарт/УСБ не будет работать
Yoda
Хотя на схеме указаны vcc и vdd
А в чем разница vcc, vdd, vin на подобоюной девборде? То есть когда есть esp32 , модуль и обвязка для него.
Mezzo Lab
А в чем разница vcc, vdd, vin на подобоюной девборде? То есть когда есть esp32 , модуль и обвязка для него.
Vdd это 3,3 питание чипа, его пин Vcc это питание на плате Vcc соединено с юсб через диод
Mezzo Lab
О, каретах окислился
Mezzo Lab
@testtest133
Аргентина
О, каретах окислился
Не узнал Вас в очках 😂
Yoda
Имеет ли реально смысл использовать vcc и vdd в случае с девбордой esp? Я не шарю, и реально интересно, так как для меня это значит одинаково.
Аргентина
Сверху плюс снизу минус по картинке
Mezzo Lab
Ну и на схемах есп указано, где вцц, где вдд
Аргентина
Mezzo Lab
А мне пахую
Mezzo Lab
Пускай читает
Yoda
Ну и на схемах есп указано, где вцц, где вдд
На каких? На схеме, которую ты привел есть - на картинке 5V0 и 3V3 - на схеме EXT_5V и VDD33 А где там VCC?
Mezzo Lab
Он же сказал что не шариату
Ты ведь сам ненастоящий сварщик
Yoda
Бля
Yoda
Ну экстернал 5в уже намекает
Вопрос чисто к твоему сообщению. Я не знаю разницы, погуглил - понятно не стало. Посмотрел схему - там нет VCC. Вот и спрашиваю у тебя.
Mezzo Lab
На v1 есть vcc, оно 3,3, как и vdd
Yoda
Да не я, а ты https://t.me/ProEsp8266/322862
Mezzo Lab
Суть различия обозначений - VCC - внешнее питание по плате. Например от стаба или от пина. VDD - это именно питание чипа непосредственно.
Mezzo Lab
Да не я, а ты https://t.me/ProEsp8266/322862
Я тебе просто дал читать мануалы. Я чо должен эту хуйню по картинке угадывать?
Yoda
Я тебе просто дал читать мануалы. Я чо должен эту хуйню по картинке угадывать?
Та никто нечего не должен, это я знаю 😁 Спасибо что пояснил
Mezzo Lab
А на дибильной картинке именно v1
Mezzo Lab
Вот прям конкретно Vdd вывод чипа под питание Vcc шина на плате Vss - ноль, к земле платы
Mezzo Lab
Лучше бы они конечно написали ext 5v или v in или ещё как на плате.
Mezzo Lab
Ну или пускай +5v Но 3v3 тогда лучше vcc 3v3
Yoda
Ща будет много текста 😁
Yoda
Mezzo Lab
Вот на этой схеме на чипе правильно указано VDD Но на шине должно быть vcc 3,3 Как и на схеме v1
Yoda
Моя печалька. Когда-то спрашивал тут про жёлтую esp32-s3 девборду с тачскрином. Приехала с Алика, но в моем Маке на интеле при подключении по USB кабелем typeC-typeC плата не получает питания. Хотя, другая девборда которая. Lilygo T-HMI работает ок. В Lilygo type-c подключен к esp32, а в жёлтой к ch340. Если подключить жёлтую борду через USB HUB с комплектными кабелем борды type-A - type-c, то питание на плате есть, но Макось не видит новое устройство. Драйвера разные пробовал - не заработало. Продаван посоветовал закоротить D1 чтобы заработал type-c, и взять винду, чтобы в ОС появилось последовательное устройство 😂🙈 Я в ахуе просто. Может можете что посоветовать? Винду покупать не вариант 😁
Mezzo Lab
Надо схему смотреть. Но вероятно всё так, как говорит продаван
Yoda
Хоть с vcc разобрался.
Моя печалька. Когда-то спрашивал тут про жёлтую esp32-s3 девборду с тачскрином. Приехала с Алика, но в моем Маке на интеле при подключении по USB кабелем typeC-typeC плата не получает питания. Хотя, другая девборда которая. Lilygo T-HMI работает ок. В Lilygo type-c подключен к esp32, а в жёлтой к ch340. Если подключить жёлтую борду через USB HUB с комплектными кабелем борды type-A - type-c, то питание на плате есть, но Макось не видит новое устройство. Драйвера разные пробовал - не заработало. Продаван посоветовал закоротить D1 чтобы заработал type-c, и взять винду, чтобы в ОС появилось последовательное устройство 😂🙈 Я в ахуе просто. Может можете что посоветовать? Винду покупать не вариант 😁
В настоящем type c по умолчанию нет 5в. Чтоб оно там появились пины cc1 и cc2 должны быть подтянуты к знмле через резисторы 5к. Иногда китайцы их не ставят, хотя место для них есть. Посмотри нет ли на плате возле разьема двух пустых мест?
Вот так должно быть на целевой плате, тогда она получит свои 5 вольт
Эмиль
У меня esp32 определяется в другие устройства потому что нету драйвера?
Andy
У меня esp32 определяется в другие устройства потому что нету драйвера?
Все правильно определяется - CP... это чип для связи компа с esp.
Vladimir (Mirivlad)
Vladimir (Mirivlad)
Установи драйвер и при подключении появится устройство comX где Х - номер свободного порта
Эмиль
Я уже 5 разных драйверов для esp3w качал
Я уже 5 разных драйверов для esp3w качал
Да можно хоть тысячу перепробовать если делать это в рандоме а не то что действительно необходимо. На сайте силабса есть драйвер cp2102.
https://www.silabs.com/developers/usb-to-uart-bridge-vcp-drivers?tab=downloads
Edward
Я уже 5 разных драйверов для esp3w качал
Через zadiq поставить для моста?
Бля лишь бы всякую хуйню исполнить, а не то что необходимо
Эмиль
Все получилось, спасибо большое всем кто помог
Все получилось, спасибо большое всем кто помог
Всех кто помог можно отблагодарить с помощью 800 💶
Nikolay
Всем привет! Ищу разработчика, который сделает бутлоадер для esp32 через локальную веб-страницу. Если он же сможет в дальнейшем сделать так, чтобы через локальную веб-страницу можно будет обновлять подключенный по SPI STM32, было бы вообще идеально.
Всем привет! Ищу разработчика, который сделает бутлоадер для esp32 через локальную веб-страницу. Если он же сможет в дальнейшем сделать так, чтобы через локальную веб-страницу можно будет обновлять подключенный по SPI STM32, было бы вообще идеально.
Как понять "бутлоадер через локальную вебстраницу"? Мы точно в значение бутлоадер вкладываем одинаковое значение? Или ты имеешь ввиду ота обновление через веб форму?
Nikolay
Как понять "бутлоадер через локальную вебстраницу"? Мы точно в значение бутлоадер вкладываем одинаковое значение? Или ты имеешь ввиду ота обновление через веб форму?
ESP раздает сеть, подключаемая, заходим на страничку, которая крутится на ESP, выбираем файл прошивки, он загружается и прошивка обновляется
Nikolay
Ну это ота обновление. Бутлоадер это немного про другое.
Почитал про ота, да, то что надо. Бутлоадер видимо у меня с stm прилипло.
Почитал про ота, да, то что надо. Бутлоадер видимо у меня с stm прилипло.
Да хоть в стм. Бутлоадер это про другое. Бутлоадер можно иметь функцию обновления, но базовый фукнционал у него немного другой
Nikolay
https://github.com/ok-home/ota_ws_update
То что надо. Осталось найти человека, который это дело приладит в проект
alex...
То что надо. Осталось найти человека, который это дело приладит в проект
В тупую пример вставить, работать даже будет. А так баксов 500 нормальная цена 🤪