Mezzo Lab
Кстати есть измерительный комплекс на основе десятка смартфонов и рюкзака. Но то для покрытия и качества сети. Ходишь с этим рюкзаком по многоэтажному офису или по району, а оно тебе карту покрытия рисует с тех данными.
Mezzo Lab
Да, есть средства измерений. Но не телефоном
Анализатор с измерительной антенной
Evgen
во, аналогичная хрень на аналогичном wroom 32 https://forum.arduino.cc/t/esp32-wroom-32-wifi-power-strangeness/1167585
Evgen
Вот тут предлагают шаманство в виде " Calling "WiFi.disconnect(true)" immediately before attempting to connect (Wifi.begin()) makes the connection work correctly more consistently." https://esp32.com/viewtopic.php?t=10291
ok-home
Вот тут предлагают шаманство в виде " Calling "WiFi.disconnect(true)" immediately before attempting to connect (Wifi.begin()) makes the connection work correctly more consistently." https://esp32.com/viewtopic.php?t=10291
А кто сказал что увеличение мощности передачи увеличиваает дальность wifi, оно до кучи и шумов от души добавит, забьет приемник и можно отдыхать )). Можно попробовать вот это, мне помогало, по крайней мере отваливаться на больших пакетах стало заметно реже. Как это делается на ардуине не знаю - в idf -> https://docs.espressif.com/projects/esp-idf/en/latest/esp32/api-guides/RF_calibration.html
Aleks
и что?
на девките быстрее вайфай сканировался. на разведенной плате разницы не заметил. потерю бродкаста не вылечило
Aleks
для дальности надо не мощность увеличивать, а скорость уменьшать.
Aleks
но 5 метров - скорее всего чип поджарился или конденсатор с антенны отвалился
Aleks
не, с соседями на канале пинг растет просто
Evgen
А кто сказал что увеличение мощности передачи увеличиваает дальность wifi, оно до кучи и шумов от души добавит, забьет приемник и можно отдыхать )). Можно попробовать вот это, мне помогало, по крайней мере отваливаться на больших пакетах стало заметно реже. Как это делается на ардуине не знаю - в idf -> https://docs.espressif.com/projects/esp-idf/en/latest/esp32/api-guides/RF_calibration.html
тут проблема не с увеличением дальности, а что в метре-двух сигнал теряется. Плюс наблюдается при старте нормальный сигнал, а потом уровень падает. Плюс это не повторяется. После плясок с бубнами ничего не поменялось вроде, но сигнал нормальный.
Evgen
но 5 метров - скорее всего чип поджарился или конденсатор с антенны отвалился
если б всегда такое было, то я б заметил перед отправкой, а так получается неведомая хуйня у клиента. В своих руках неведомая хуйня - это нормально, а удаленно...
Aleks
если б всегда такое было, то я б заметил перед отправкой, а так получается неведомая хуйня у клиента. В своих руках неведомая хуйня - это нормально, а удаленно...
такая же фигня. у меня все работает, всё ловит. у клиента отваливается почти сразу. попробуй у себя погонять подольше.
Aleks
если б всегда такое было, то я б заметил перед отправкой, а так получается неведомая хуйня у клиента. В своих руках неведомая хуйня - это нормально, а удаленно...
а ещё была такая штука, что не работает на дизель-генераторе. с электросети помехи какие-то пролетают чтоль...
Evgen
может платформу обновить Espressif32 в платформио с 6.3 на 6.4 . Судя по ченджлогу нифига не поможет.
Я не пойму. У тебя с одной бордой такая проблема или со всеми?
Aleks
с блоком питания для USB?
и с ним тоже. блоки питания фирмы buro из ситилинка были
Evgen
Я не пойму. У тебя с одной бордой такая проблема или со всеми?
c двумя, причем удаленно. В одном случае полная жопа, в другом - жопа с прояснениями, но клинет хочет понять когда у него внезапно не отвалится
Evgen
попробуй конденсаторов навесить. на +3.3 и на +5. по паре электролит+керамика
это если б у меня в руках было и херня повторялась, а так клиенту можно только посоветовать попробовать от чего-нибудь запитаться типа ноута на время тестов
Quiero vivir en España
Вопрос бывалым. Сделал скетч, разместил, люди далёкие от этих ваших ардуин задаются вопросом - что это за файл и как его открыть? Дайте совет: как максимально понятно для "чайника" сделать процесс прошивки ESP? Мне на ум приходит только идея скомпилировать и давать неопытному пользователю бинарный файл+флешер. Может, есть возможность скомпоновать всё в один файл, в котором будет и флешер и бинарный файл и драйвера, чтоб как в песне "нажми на кнопку - получишь результат"?
Max
В природе есть где-то инструменты, которые из питоняки и сопутствующих файлов делают экзешник.
Max
Наверное, надо смотреть в эту сторону
Max
Ну или взят флешер с гуем, куда тупо пихать собранную прошивку, да
Max
Бггг https://blog.spacehuhn.com/espwebtool
Anonymous
А гуглить ты принципиально отказываешься, да?
А ты видел че он там воды налил сколько в сообщении? Гугл его запросы не понимает прост
Quiero vivir en España
А ты видел че он там воды налил сколько в сообщении? Гугл его запросы не понимает прост
Гугл туп. А тут есть умные, как я выразился, "бывалые".
Quiero vivir en España
а основное, чтоб он код не смог расшифровать поди?
Исходник в открытом доступе. Но лишь 1% людей осилит установку Arduino IDE + подключение библиотек + компиляцию с прошивкой.
Indr1x
Значит нужно им продавать готовый продукт. С обновлением через ОТА с сервера без участия пользователя
Anonymous
Гугл туп. А тут есть умные, как я выразился, "бывалые".
Если гугл тупой и не понимает тебя, то как умные гуглят?
Quiero vivir en España
Если гугл тупой и не понимает тебя, то как умные гуглят?
Это у умных надо спрашивать. Здесь есь такие?
Indr1x
Вам бы всё продать.
Раздать, предложить, позиционировать. Какая разница воообще. Кому нужен непонятный полуфабрикат, с которым в присядку ещё нужно танцевать
Anonymous
Это у умных надо спрашивать. Здесь есь такие?
А самому догадаться на ответ ума не хватает?
Anonymous
И ссылка на исходники - спросить в чате 😁
Alex
Вам бы всё продать.
тебе сюда или в ЛС ?
Alex
срач разведём?
Роджер
Не видитель торговать фьючами очень сложно. Больше пребываешь чем зарабатываешь
Alex
походу не подойдет))))
Quiero vivir en España
Quiero vivir en España
Alex
Благодарю.
по сути ты сам про бинарник говорил..
Quiero vivir en España
Вроде бы разобрался. Протестирую позже.
Pihto
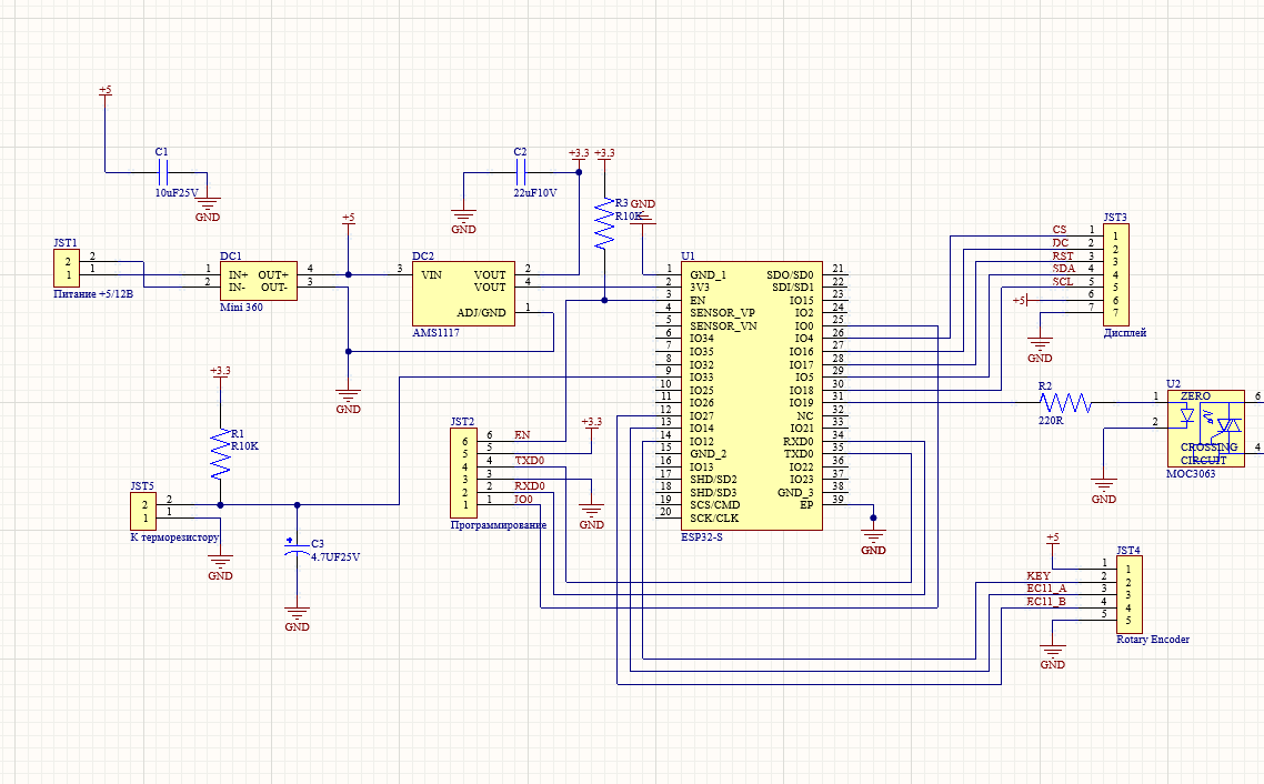
Други (и недруги) вопрос такой: вроде бы соскирдовал довольно примитивную платочку. Питается от Mini360, дальше AMS1117. Пока подключён дисплей и т.д. всё отлично работает, как подключаю Rotary Encoder, на экране начинается мусор. Если запустить плату, потом подключить энкодер, всё работает. Просадок по напряжению, вроде особо нет (овцелографом смотрел) Есть какие-нибудь идеи, где я накосячил?
Pihto
Что странно, с макетной платы ESP32 Devkitc1 (напаял S-ку) нормально работает...
Salo
Спасибо! Сейчас попробую. 1mHn хватит?
Смотрите по току, что бы с запасом было.
Pihto
Понял
Maksim
Да вот ставлю уже. Надеюсь, поможет...
Должно. И как можно ближе к корпусам микросхем. Каждой микросхеме и каждой ноге с питанием свой кондей
Pihto
В принципе и на пуск надо бы кондеи посадить... думал, обойдётся, не обошлось...
Quiero vivir en España
Так это устройство к продаже или просто распостраняемое ПО а железки сами типо закупайте /паяйте?
На первом этапе просто раздаю устройства. На втором этапе сами. Соответственно, всё бесплатно.
На первом этапе просто раздаю устройства. На втором этапе сами. Соответственно, всё бесплатно.
Пишешь скриптик, который устанавливает драйвер юарта, запускает есптул с нужными парамами и всё. Работы от силы минут на 15
Хоть батник, хоть повершел
alex...
На первом этапе просто раздаю устройства. На втором этапе сами. Соответственно, всё бесплатно.
Если девайс, то ota через браузер. А так раз бесплатно, то бинарник и флешер, а то народ обленился вообще.
Max
Хоть батник, хоть повершел
Вот она, концентрированная ненависть к дремучим пользователям))
alex...
А вообще без поддержки это всё померает на корню
Max
Должна быть одна кнопка
Вот она, концентрированная ненависть к дремучим пользователям))
Так а им то что будет? Они кнопку нажали всплыло окно - согласились - нажали YES. Дальше оно все сделало само
Ставится правильный юарт драйвер, потом просится подключить девайс, ищется VID/PID, ищется ком - вызывается есптул. есптул есть в скомпилированном виде (он просто на питоне)
alex...
Должна быть одна кнопка
"Хочу всё хорошо" 😂, всё хотят такую кнопку