Подать меньше пяти что б с учетом падения на амс (1.3 вольта) вместо 3.3 вышло необходимое
Можно и так
Я ему много идей накидал
Anonymous
Легче такое за 100р
Сергей
Stas_4izh
иди торгуй! мы тут железом занимаемся
Алексей
Дмитрий
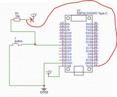
Почему при такой схеме иногда (но не всегда) при нажатии на кнопку ESP32 перезагружается?
Нахера ты в 3.3 вольтовую логику пихаешь пять?
Во вторых у есп32 есть пулл ап и эти внешние подтяжки не требуются
Ruslan
он же esp питает пятёркой, смотри схему )))
он же esp питает пятёркой, смотри схему )))
Ну он девборду питает, я всё вижу
Ruslan
ну, а для него всё логично )
Ruslan
вот если бы он в 3в3 пихал питалово, то и в кнопку бы столько же вливал )
Дмитрий
Даже если не начинать обсуждение толерантности пинов к 5 вольтам, через резистор на ноге остаётся 3.6, сейчас замерил
Andy
Почему при такой схеме иногда (но не всегда) при нажатии на кнопку ESP32 перезагружается?
Вот так включите и посмотрите будет перезагружатся или нет
Вот так попробуй
Дмитрий
Вот так попробуй
Не работает что-то
Блин ты еще тут что-ли
Дмитрий
Вот так включите и посмотрите будет перезагружатся или нет
Спасибо, сработало выкинуть резистор и сделать через внутренний пуллап
@Indr1x как ты думаешь, у нас сегодня был хоть один умный вопрос?
неа
А не помнишь когда он был в последний раз?
Indr1x
А не помнишь когда он был в последний раз?
да фиг знает, про компас мож вчера, Руслан еще чет про облака спрашивал
@edgiru пинг-понг. Где ты, родной
Че то я очкую, Славик
Indr1x
да я риторически
да я понимаю что тебе ответы отсюда нафиг не нужны, ты и сам все найдешь, просто хоть темы интересные поднимаешь
Ruslan
ну вот щас настроил portainer, чтобы следить за докер хостами облачка
Ruslan
Ruslan
по крайней мере, логи теперь доступны оперативно
Ruslan
теперь надо прометеус поднять, настроить безопасно, алерты напилить и чуть расслабиться
так это же локалка
Ruslan
Верхний да, в нем портейнер и запущен, а вот три ниже, это Хосты в сети
Anonymous
Панельки приехали солнечные. Забавные. Свечу фанариком с телефона до 4.5в 20-30ма
Anonymous
А для ESP32 можно писать на любом стандарте С++ из коробки?
Anonymous
Сложно ли туда пихнуть 17 стандарт хотя бы?)
Денис
Сложно ли туда пихнуть 17 стандарт хотя бы?)
11 под ардуинкой по умолчанию. в platformio люди подрубали 17 и вроде как работает.
Это гусли, но тут немного не про это
Y
Ну, зато сон будет крепкий
Андрей
Схема верхняя реальная) с форума радиокот
Y
Схема верхняя реальная) с форума радиокот
Нижняя 100% реальнее. С одного щелчка и спиииишь
Anonymous
Зачем?
Думал С++ поучить сразу последний стандарт, чтобы сразу 2 зайцев) Тяжко чето писать на простом СИ, мне бы хотя бы какие-нить лямбды типа map reduce filter чтобы крутить структурами просто как в других языках
Y
Так играй на арфе
Y
Если нужно играть на арфе
Anonymous
1) запускаю первый раз выводит 13 (странно, должен 0) 2) меняю число 13 на 14 в исходнике 3) Заливаю скетч 4) Показывает число 14 Блин как так?)
Anonymous
должен показывать сначала число из памяти, а потом уже менять, а у меня он почему-то сразу меняет.
Anonymous
Или перезаливка скетча очищает nvs ?
Y
Или перезаливка скетча очищает nvs ?
хм, что самое интересное, ты задаешь вопрос, на который сам можешь узнать ответ
Y
Залей скетч с созданием еще одной переменной в nvs, следующий скетч без упоминания этой переменной, затем следующий скетч с командой показать значение этой переменной
ok-home
Сложно ли туда пихнуть 17 стандарт хотя бы?)
https://docs.espressif.com/projects/esp-idf/en/latest/esp32/api-guides/cplusplus.html By default, ESP-IDF compiles C++ code with C++23 language standard with GNU extensions (-std=gnu++23).
Anonymous
Но фигня в том что когда я в коде (в самом низу использую запись), старые значения вверху кода уже не выводятся должным образом, фигня какая-то
Y
С наглядным выводом
Y
Я тип не назидательно призываю тебя самому поебаться, я даже хз в чем у тебя проблема. Но её явно можно локализовать
Y
Сузишь круг, будет проще понять в чем проблема
Anonymous
а Serial.printf это синхронная операция же, кто-нибудь знает?
Anonymous
кароче жесть какая-то)) все перепробовал уже
Anonymous
все, 1 чел подсказал. оказывается инициализация монитора перезагружает плату и у меня 2 перезагрузки а не 1
Anonymous
Конечно жестко, это получается простым способом никак не отладить какие у меня переменные сразу после первого запуска устройства...
ok-home
Конечно жестко, это получается простым способом никак не отладить какие у меня переменные сразу после первого запуска устройства...
Первый запуск девственно чистого устройства ? Переменные "никакие" - у вас не записаны ключи - если смотреть на ваш листинг - вернет "0" - значение второго параметра в getuint. есть желание проверить запустите при отладке в начале - preferencees.clear() - он почистит ключи - это как бы самый первый старт девайса.
Сами себе гемор придумывают, а потом удивляются
ok-home
Еще не пятница - перлы Ардуино )). Вопрос на форуме Why function "const __FlashStringHelper" multiply by text key?! int SD_findInt(const __FlashStringHelper * key)
Ruslan
гы
kam
🤦‍♂
Max
Ну, все правильно, множимое, множитель, а произведение где?
Dmitry
С lora кто нибудь работал?
Dmitry
У sx1278 выводы толерантны к 5 вольтам?
Dmitry
В даташите что-то не нашел