stеfan
верно?
stеfan
Если я входное меняю в большую сторону я должен менять потенциометром сопротивление?
stеfan
да зачем тебе 2596, если ты говоришь, что 7805 нормальная? На выходе же 5 выдает.
2596 питает микрухи драйверов мосфетов, 7805 элементы логики, 1117 esp32
stеfan
входное 24
Николай
Если я входное меняю в большую сторону я должен менять потенциометром сопротивление?
У нормального Dc-DC нет. Задал выход, а вход может гулять. Но в определенных пределах.
stеfan
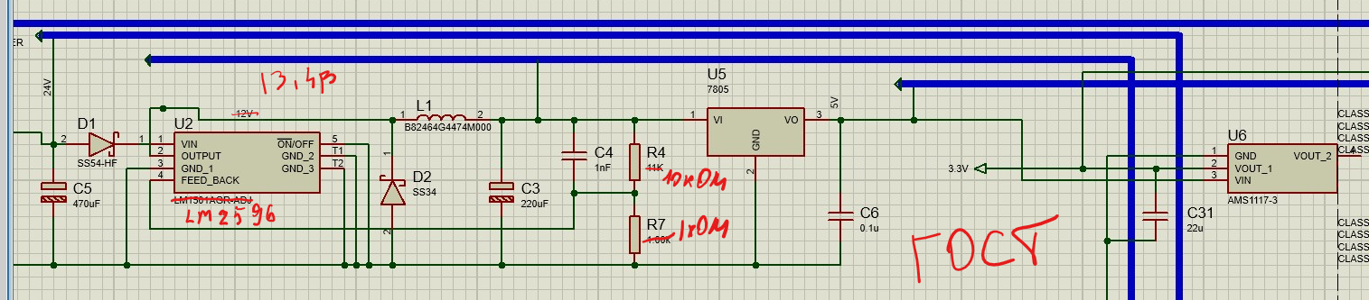
на выходе с 2596 должно быть 13.4 или около того. Я его задаю делителем. Потом если вкатить на вход 24
stеfan
то на выходе порядка 19
На делителе должно быть 1.23 вольта согласно даташиту
stеfan
если на вход дать 15, то ок
Только мерить его не пытайся)
stеfan
сейчас я взял тупо модуль али
stеfan
новый
Ну ты резистор крути пока напряжение не начнет падать
stеfan
на видео если я даю больше 15 , то выходное уезжает и практически равно входному
Все верно
Резистор блять крути!
stеfan
ща)
Пока оно падать не начнет
Тут ошибка в делителе
stеfan
stеfan
Вот расчет с калькулятора схем нет
stеfan
делитель у меня 10кОм и 1кОм
stеfan
входное же до 36 насколько я помнб
stеfan
может варьироваться
stеfan
я же не должен менять делитель под каждое входное?
stеfan
stеfan
я делителем задал выходное 13.4. Что при 15 в, что при 24 должно быть 13.4 , верно же?
stеfan
или нет?
Denis
нет там опорник встроеный 1.23 вольт
Denis
с таким делителем напряжение стабилизации будет 12.3
stеfan
пускай так
stеfan
у меня оно ползет вверх при увеличении входного
Denis
неотключаемую нагрузку хотяб ом в 500 прикрути
Николай
неотключаемую нагрузку хотяб ом в 500 прикрути
да по уму, оно и без нагрузки должно держать
stеfan
2596 питает драйверы мосфетов
Denis
нет
stеfan
далее идут 7805,1117 и esp32
stеfan
думаю его достаточно
Denis
вообще без нагрузки будет напряжение питания
stеfan
в качестве нагрузки
Николай
вообще без нагрузки будет напряжение питания
да с фига ли? Скока на машину ставил Ds-DS -на входе гуляет от 11 до 14, на выходе стабильно 5, без нагрузки.
stеfan
чет я склоняюсь к браку
Николай
чет я склоняюсь к браку
Вот я с тобой согласен.
stеfan
ибо одна из 6 в тех же условиях работает
Николай
Преобразователи MAX485 брал. Не поверишь - из 6ти, 5 бракованных.
stеfan
и на всем диапазоне входного дает фикс выходное
stеfan
и при 10кОм и 1 кОм делителя дает 13.4
stеfan
Преобразователи MAX485 брал. Не поверишь - из 6ти, 5 бракованных.
Есть еще варианты , кто торгует оригиналами
stеfan
как в этом плане чипдип?
Еще раз
Тебе сколько на выходе надо ? 12?
stеfan
нет.
Николай
LMки, регулируемые. Из 8 три за борт.
stеfan
13.4
У тебя на схеме 12 написано)
stеfan
ну я уже не перерисовывал
stеfan
мой косяк
Евгений
У тебя на схеме 12 написано)
И на заборе тоже написано =)
stеfan
но так да, 13.4
И на заборе тоже написано =)
Да и микруха на схеме не та)
stеfan
Бля да хорош)
Хуй пойми где проблема тогда. Смотришь схему а там хуй нарисован)
Николай
как в этом плане чипдип?
на амперке взяли Troyka485. В раз 10 почти дороже. Но работает без нареканий.
А это че за реистор?
Ну точнее как трактовать данное написание?)
Евгений
1.00k =)
stеfan
Ну вот при таких резюках должно вроде быть 13,4
stеfan
Оно и есть, на одной из 7 микрух)
Кондер C4 убрать попробуй
Для начала
stеfan
Попробую, а почему?
Я как-то въебал не тот кондер на шимку перед трансом. Он мне тоже хуиту на выход выдал
stеfan
понял
Да может он не 1nf)