Евгений
Да, графика и таблицы
Таблицы. В МК. Надеюсь не экселевские? Графика для чего? вифи нету, в сеть не ходит... У него экран есть? Какой?
Konstantin
Экран есть. Таблицы, например, магнитного склонения
Евгений
А ноль обязательно должен быть общий?
Вообще не обязательно. Просто без общего нуля никакой связи не будет.
Дио
Дио
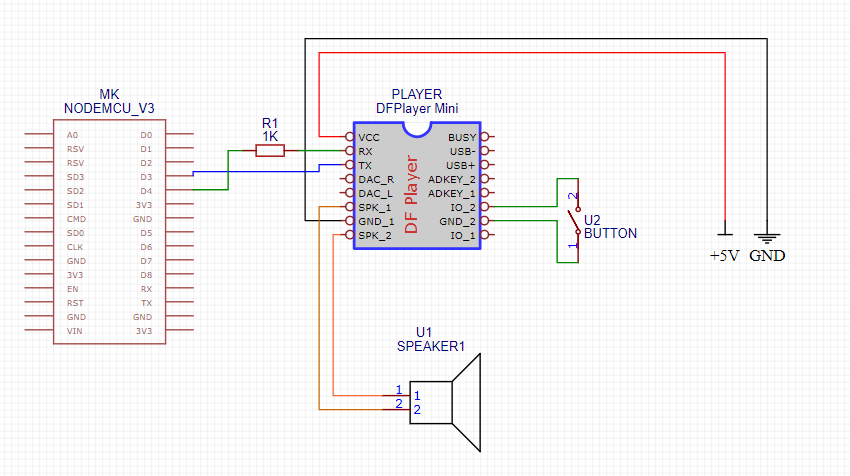
Вот у меня сейчас такое подключение
Евгений
Вот у меня сейчас такое подключение
Не будет работать - у тебя есп не питается)
Дио
https://pastebin.com/JE668UWF
Дио
Плеер питается от пауэрбэнка 5 вольт
Евгений
Но общего нуля то нету
Дио
Ну я писал про это, а как его провести лучше?
Евгений
так
Евгений
Кто там писал про науку о контактах? В азбуку занесите про то как вообще течет ток....
Дио
Но общего нуля то нету
но и не работает
Евгений
Блин, дфплеер настолько простая штука, что он должен работать, если все сделано правильно. Вывод? Что то сделано неправильно....
Евгений
Видимо это SoftwareSerial mySoftwareSerial(3, 4); // RX, TX Но я в нодах не секу, я с чистыми чипами работаю, поэтому что означает D3/D4 я без справочника не скажу
Дио
Потому что готовый пример на таком именно
Евгений
Хотя SoftwareSerial - это верный путь к успеху фейлу
Дио
напрямую к rx tx паялся тоже не заработало
Ruslan
не помню как ардуино нано прошивать )))
Евгений
Судя по тексту пример из гайвера или около того
Ruslan
avrdude -F -V -c arduino -p atmega328p -P /dev/ttyUSB0 -b 115200 -U flash:w:barrier.hex avrdude: stk500_getsync() attempt 1 of 10: not in sync: resp=0x73 avrdude: stk500_getsync() attempt 2 of 10: not in sync: resp=0x74 avrdude: stk500_getsync() attempt 3 of 10: not in sync: resp=0x61 avrdude: stk500_getsync() attempt 4 of 10: not in sync: resp=0x72 avrdude: stk500_getsync() attempt 5 of 10: not in sync: resp=0x74 avrdude: stk500_getsync() attempt 6 of 10: not in sync: resp=0x0a avrdude: stk500_getsync() attempt 7 of 10: not in sync: resp=0x6f avrdude: stk500_getsync() attempt 8 of 10: not in sync: resp=0x6b avrdude: stk500_getsync() attempt 9 of 10: not in sync: resp=0x0a avrdude: stk500_getsync() attempt 10 of 10: not in sync: resp=0x73 avrdude done. Thank you.
Дио
Неее
Дио
Ладно я сдаюсь...
Ruslan
олд бутлоадер?
я ваще хз, забыл всё уже
Ruslan
пока меня удивляет надпись про stk500
Евгений
пока меня удивляет надпись про stk500
а че с ней не так? Там же буржуйским по белому написано - нихрена не вижу чипа....
Евгений
лучшая защита - опен сорс, в 100500 вариантах и версиях
А ты хорош... Кто оплатит 100500 погромистов, которые распишут все варианты?)
Evgen
А ты хорош... Кто оплатит 100500 погромистов, которые распишут все варианты?)
достаточно одного погромиста и десятка дефайнов. Можно тыщу, как в исподниках Marlin`а
Евгений
пока меня удивляет надпись про stk500
Шьешь то чем? Через дурдуину? Выбери вариант олд бутлоадер
Ruslan
но я кажется понял, о чём ты, надо какой-то загрузчик залить сначала
Евгений
Ну если у тебя нанка, а не чистый чип - то он залит уже. Нужно просто выбрать нужный
Ruslan
у меня платка, я хз насколько она кошерная, но раньше я их пачками использовал под teacup
Жексон
Евгений
Ruslan
круто, но что с этим делать, непонятно
Жексон
У него нанка а не блюпил.
Сорян. Согласен....
Ruslan
sudo apt install arduino
Жексон
У него нанка а не блюпил.
Фи какая гадость..
Ruslan
ну мне игрушку шлагбаум сделать, неужели под это esp32 тратить
Ruslan
тем более, всё уже готово в общем
Евгений
Фи какая гадость..
Ну почему. Классная плата была раньше... Когда стоила 70 рублей (блюпил 250). А сейчас атмеги дороже стм
Ruslan
а у меня их пачка, продавать чтоли
Евгений
а у меня их пачка, продавать чтоли
У меня осталось десяток, я их берегу как зеницу ока)))
Ruslan
ESP-01 тогда . И размер и 4пина всего.
лежит штуки четыре вроде 8266
Жексон
и вайвай!
Ну если не надо не юзай...
Ruslan
давно купил, так и лежат в пакетике
Евгений
Я про атмегу....
Ну и я про нее. Для своих целей просто отлично работала.
Ruslan
я вон чё на ней делал
Евгений
https://3dtoday.ru/blogs/ruslan/nanoelectronics-version-11
Во. Как раз эти и тоили по 70 рублей. Тупо чип с обвязкой, шить через уарт
Евгений
Дешево и удобно
Евгений
Вот эти я втыкал в свое время по 70 руб
Ruslan
Евгений
Руслан, ты меня пугаешь.... А D+ D- от юсб ты куда подключил?
Ruslan
стандартная плата, я могу по схеме глянуть куда они там подключены...
Евгений
то есть вот этот разъем юсб-Б там изначально был?
Ruslan
синяя хрень, это резюк переменные, приклеенный сверху на miniUSB
Евгений
Ну тогда выбери олд-бутлоадер в дуодуине
Евгений
Тут
Ruslan
Ruslan
ага, мля, у меня 2.1 стоит )
Евгений
Ха
Жексон
Я то смотрю.. дурында какая-то не такая...
Жексон
Засада...
Евгений
ага, мля, у меня 2.1 стоит )
Я смотрю, товарищ любит мазохизм.... Хотя о чем я, это же человек, убивший год на разработку защиты прошивок на есп😂
Ruslan
ну тут говорят, что ардуина - это просто )))
Жексон
А когда борду втыкаешь. Что диспетчер устройств видит?