Николай
и ты, мне говоришь что я тут что то незнаю, а оказывается что "вне даташита, но у кого то там что то мигает диодом"
Николай
у меня машина с одной закороченной банкой заводилась, че, ездить так дальше?
у меня машина с одной закороченной банкой заводилась, че, ездить так дальше?
Не знаю. Я такой хуйней не страдаю. Аккумуляторы не дрочу вне даташитов)
Николай
еще раз, сначала вверх потом вниз, либо да есть модули, котоыре умеют быть и степап и степдаун, но там внутри не тоже самое ток в одной коробке?
Есть сепики
Николай
так
да я вижу, ага
Что ты видишь?
Николай
что это?
Это дц-дц которые работают как вверх так и вниз в зависимости от входного
Николай
да, есть, но ты уверен что они шим? грубо говоря там не линейник после степдаун?)))
Николай
вообще питать есп32 от шим то еще веселье, особенно с вафлей и бт
вообще питать есп32 от шим то еще веселье, особенно с вафлей и бт
А то что у тебя на входе в розетку импульсный бп, не?
phrynus
делал все по примеру
phrynus
в примере работает, у меня нет
Может ты модуль пожег?
phrynus
Может ты модуль пожег?
https://circuitdigest.com/microcontroller-projects/interfacing-sim800l-module-with-esp32
ип ип рознь кстати
Ну ты осцил ради интереса воткни после лдо и посмотри что он делает. ОН точь в точь передает все эти иглы, ну с задержкой только
phrynus
Может ты модуль пожег?
Да не думаю, если бы пожег мне кажется даже скетч из Example WIFIScan бы не заработал
Николай
у меня вообще линейник на борту борда, 1117 который
Николай
и это, есл речь о ЛБП то там транс
у меня вообще линейник на борту борда, 1117 который
Так ты питаешь его от "шим" блока питания
в каком из случаев?
Блеать когда ты его в розетку включаешь или от того же компа
Николай
от микроюсб блютуз иногда не тащит по питанию
Николай
МК просто ребутит и все
===>
Причем тут лбп. Ты его тоже с трансами на проде используешь?
Николай
попробуй поднять до 6 вольт скажем, и кинуть на линейник. и ткни ка сам осцилом
МК просто ребутит и все
Потому что БОД срабатывает. Логично
Николай
И?
уже?
уже?
Что уже?
Ну подниму я и ткну, что я должен увидеть?
Николай
ну с иголками картина резко улучшается
Николай
название там, ссылку
название там, ссылку
Я вроде скинул название топологии
Николай
по моему
Я и так слепой. Ты издеваешься?)
Николай
да речь тут о том что там действительно два преобразователя
Николай
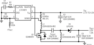
https://solbatcompany.ru/katalog/preobrazovateli-napryazheniya-DC-DC/povyshayuschiy-ponizhayuschiy-preobrazovatel-napryazheniya/lm2577-lm2596-sepic-povyshayuschiy-ponizhayuschiy-reguliruemyy-p/
Николай
по сути это вот, ток компактнее
Николай
так мы пришли к началу
Николай
там управляшка просто в одном корпусе. че в ней никто не знает
Николай
я думаю там тоже самое в одном камне
там управляшка просто в одном корпусе. че в ней никто не знает
Ну так логично что в одном корпусе. Или мы до молекул будем копать?
Николай
по итогу сначала вверх потом вниз
Николай
просто тут это в одном крпусе
Нет
Николай
ок
<===
Что это за стрелочки? Как их трактовать?
Николай
я еще в тот раз сказал ок, на твое нет
я еще в тот раз сказал ок, на твое нет
Ладно не суть. Что тебя не устраивает при питании есп от лития при наличии реального лдо?
Николай
что есть лдо?
что есть лдо?
Линейник с малым падением напряжения
Николай
что он линейник
Николай
по итогу с кпд 90% от 90% при двух дс-дс греть воздух ты будешь меньше
Николай
в максимальном заряде ты в воздух отпраляешь 0.9в
Николай
в тачке у меня стоит ардуинка на 7805, там генер на 140А и акк на сто ампер, ее можно и не выключать на ночь
Николай
Почему 0,9 то?
хорош тролить а
хорош тролить а
Какие нахуй 0,9?
Это уже НЕ LDO
Николай
LDO 0.3 вольта
Николай
еще раз
Вот