Max
А, ну норм. Надо попробовать.
iҚØN🐾🐾
iҚØN🐾🐾
Длинный, однако)
Vladev
Кто-нибудь работал с библиотекой TensorFlow?
iҚØN🐾🐾
Что? TF на есп32?
iҚØN🐾🐾
А мощи хватит?
iҚØN🐾🐾
Фига она маленькая… https://sl.aliexpress.ru/p?key=V0H0tl9
iҚØN🐾🐾
В принципе 8266 можно закапывать.
Сергей
Кто-нибудь работал с библиотекой TensorFlow?
Странный вопрос в чате по МК
iҚØN🐾🐾
А цена?
Только, если было набрано впрок. Думаю, скоро с 8266 или продаваться вовсе не будет или будет стоить выше c3.
CryoniXXX.cc 🇰🇵
Спамбот пон
Денис
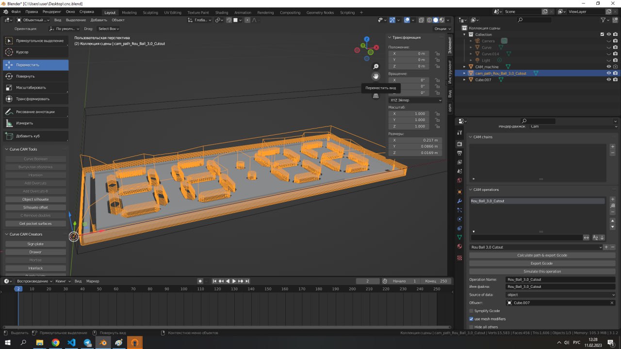
Есть ЧПУ-воды?
Денис
Я установил blendCAM это штука для создания gCode. И вот делема. Ось Z работает как-то неправильно, она бесконечно погружается при каждом шаге(как-бы координаты относительны прошлой точки, а не фактические)
iҚØN🐾🐾
А чо так дорого?
Жадность, видимо.
Goldobov
Этот блок кода использует интерфейсы io?
Только аналог чтение ,один канал
Илфат
Только аналог чтение ,один канал
Я отказался на 8266 от использования аналогового входа из-за спонтанных зависаний
Илфат
0-0.7 в
iҚØN🐾🐾
Из ещё лет пять будут на развес продавать
Через пять лет их уже даже для грузиков блесны уже нельзя будет использовать
Denis
Kur
Добрый. Может кто-то посоветовать GPS модуль для работы с ESP32 (толерантный к 3.3V) С максимально возможной точностью (в идеале хотелось бы десятки сантиметров) и не за самосвал денег? Использование: позиционирование для дрона.
Kur
Evgen
Причем тут пункт 1?
Моск включи. Спрашивать может и товарищ майор
Kur
Назначение дрона какое?
Игрушка для себя)
Моск включи. Спрашивать может и товарищ майор
А ты мне не хами. Я вопрос задал
Игрушка для себя)
Дело не в этом. Часто тут спрашивают действительно не для «себя»
Evgen
А ты мне не хами. Я вопрос задал
Заявленное позиционирование - не гражданское
Жексон
Игрушка для себя)
Херасебе игрушка...
Evgen
А ты мне не хами. Я вопрос задал
А вопросы от товарищей майоров я видел
Indr1x
и что дать название gps приемника для товарища майора противозаконно?
Vladev
Может кто знает в чем проблема, подключаю ds18b20 к есп32 и в сериал начинает писать что ядро в панике
Indr1x
в коде проблема
А вопросы от товарищей майоров я видел
Каких и с какими претензиями? В студию
Indr1x
зеленый, да не накидывай
Kur
Пару - десять метров и то не факт. В основном зависит от антенны а не от модуля.
Пока не могу выбрать сам модуль, так как там они все начинают питаться от 3.6 -5V не хотелось бы городить огород из согласований уровней... может есть толерантные чипы к ESP32 Про антенну это должен был быть уже второй вопрос)))
Vladev
-> rst:0xc (SW_CPU_RESET),boot:0x13 (SPI_FAST_FLASH_BOOT) 19:46:42.809 -> configsip: 0, SPIWP:0xee 19:46:42.809 -> clk_drv:0x00,q_drv:0x00,d_drv:0x00,cs0_drv:0x00,hd_drv:0x00,wp_drv:0x00 19:46:43.046 -> ho 0 tail 12 room 4 19:46:43.046 -> load:0x40078000,len:10944 19:46:43.046 -> load:0x40080400,len:6388 19:46:43.046 -> entry 0x400806b4
Vladev
D2
Что за д2
Вижу тут просто обычный бут
Vladev
2 пин
Vladev
пин поменять?
Evgen
Каких и с какими претензиями? В студию
Это из другой оперы, борьбы с помойками. Но методы у товарищей майоров не меняются
2 пин
Д2 это гпио2? Или что то другое ?
Жексон
Пока не могу выбрать сам модуль, так как там они все начинают питаться от 3.6 -5V не хотелось бы городить огород из согласований уровней... может есть толерантные чипы к ESP32 Про антенну это должен был быть уже второй вопрос)))
Ну на TX ничего городить не надо, на RX 2 резистора это огород уже? И почему ЕСП32 ? Почему не стм? Там есть уарты толерантные 5в. А про сам модуль/ его модель - гугл вам в помощь.
Kur
Ну на TX ничего городить не надо, на RX 2 резистора это огород уже? И почему ЕСП32 ? Почему не стм? Там есть уарты толерантные 5в. А про сам модуль/ его модель - гугл вам в помощь.
Плата уже готова под мозги ESP32, а сейчас выясняется что нужно или переделывать или дополнительную плату согласования уровней ставить... C STM не работал, да и софт в процессе разработки уже...
В.В. (*_*)
У ESP32 на борту,есть свой датчик температуры. Подскажите как в Flprog, словить показания датчика
В.В. (*_*)
Денис
https://docs.espressif.com/projects/esp-idf/en/v4.4/esp32s2/api-reference/peripherals/temp_sensor.html
Serjio
интересно, насколько оно точное. а то плюс-минус 20 градусов сделают..
Evgen
ни насколько
Serjio
тогда неинтересно
Денис
по доке
В.В. (*_*)
полное говно, а не датчик
Скажите вы пробовали?
В.В. (*_*)
В моем случаи и 5 градусов погрешности в поле устроит.
полное говно, а не датчик
🤡 ты сегодня отжигаешь
Скажите вы пробовали?
Забудь, он чушь прогнал про датчик температуры самого процессора на некоторых есп
Konstantin
Имхо, если датчик температуры встроен в чип, который потребляет больше нескольких сотен мкА, мерить окружающую температуру он будет неспособен.