Илфат
точнее, не промышленных а коммерческих
Ruslan
Дом, у которого нет турелей внешней обороны, не может считаться умным...
Роман
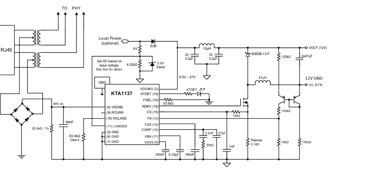
всем привет, есть такой неизолир. ИП , нужно померить POE питание активное или пассивное (12 - 48V), им же запитано само устр-во измерения. По апноуту земли DC-DC вынесены в одну, но земля питания для этого устр-ва которым производится измерение берется от VO_RTN. Как завести на ацп это питание?
Indr1x
Помоему вот это автоматизация всего домашнего типа умный дом, нафиг никому не нужен кроме самих самоделкиных, у кого не интересуюсь все говорят нахер надо, встанем и выкл.вкл🤷 или просто люди ещё незнают что они без этого не могут🤔🤭
Это не умный дом потому что, а действительно автоматизация. И часто просто света. Вот и не нужно особо никому, действительно. Умный это - утром подогреет пол в ванной к будильнику, сварит кофе. Заведет машину. Будет управлять микроклиматом в доме, на основании прогноза погоды. Пока все работают запустит уборку роботом и т.д
Ruslan
нихрена, это тоже тупой дом
Ruslan
умный, это когда он следит следит, а потом хуяк и запирает холодильник на ночь )
Indr1x
Незнаю что за такая у тебя проблема с холодильником..
Ivan
умный, это когда он следит следит, а потом хуяк и запирает холодильник на ночь )
выкинуть к ухям такой дом, который ночью меня в жральню не пускает.
Илфат
А если там пиво?
Ruslan
выкинуть к ухям такой дом, который ночью меня в жральню не пускает.
у него задача заботиться о твоём здоровье или о тебе, какую выберешь, так и будет холодильник работать )))
Диванный Оракул
Ну да. Или закрыт или бьется током.
iҚØN🐾🐾
Без твиттера и тд
Erоp
Ну да. Или закрыт или бьется током.
Решили же, что турели должны быть
Erоp
умный, это когда он следит следит, а потом хуяк и запирает холодильник на ночь )
Шутки шутками, но я тут на днях видел корейский "нано" холодильник. Понятно, что огромный и красивый. Понятно, что матрица встроена в дверь здоровенная. И рецепты подсказывает, и развлекалово крутит. Но туда впилили камеры, которые снимают, что внутри холодильника, а управляющая система мониторит сроки годности продуктов.. Уже наступило, ага..
Диванный Оракул
Решили же, что турели должны быть
Как то крипово. Помните игрушка шкатулка из которой чертик вылетает на пружине. То же самое, только с боксерской перчаткой. Прям в торец Тема!
Erоp
если ещё и в озоне заказывает - это кайф, парит постоянно перезаказывать одно и то же
Samsung Family Hub. Загуглите. Это реально топ. Ценник соответствующий — от 2700 до 4+К
Evgen
Озон....Аааааа....
Evgen
хуяк, хуяк - и в продакшен. Это как раз про Озон. На вилдберисе - просто хуяк и в продакшен
Ilnar
Строили строили и наконец построили😊🤭, хочу похвастаться, станция из подручных средств. Прошу сильно не обсирать🤭. Дальше полевые испытания.
Indr1x
Греет
Ilnar
Паять. Вга, смд и тд компоненты
Ilnar
Материнки лежат где мосты надо перекатать да и чтобы было😊🤭
Lynici
А чего она делает?
Сокеты всей группе перепаивать будет 😎
Erоp
И как оно мониторит срок годности? Крутит манипулятором каждую упаковку в поисках даты?
Не знаю. Думаю, когда закидываешь продукты, надо камере штрихкод показать. Но это не точно..
Ilnar
Если только свою базу данных будет вести🤔
Alex
в есп32-кам светодиод вспышки подключен без токоограничевающего резистора при длительном включение может сгореть
спасибо, используется периодически, по снимку тепловизора нагревается он около 60-70 С
Denis
я у себя через ШИМ подключил для подсветки
Denis
для вспышки кратковременно
Evgen
Evgen
SSD, вид сбоку. После доставки озоном со своего же склада
SSR
Это винда виновата
iҚØN🐾🐾
Виновато седло, а не то, что на нем лежит (с)
iҚØN🐾🐾
Evgen
iҚØN🐾🐾
Бабине
Это что-то с бабами связано?)
iҚØN🐾🐾
Блин, хотел запостить соответствующий гиф, а запрещено(
Evgen
Вот те вместо гифа
Evgen
Я когда лестницу варила - брала самые тонкие электроды, не помню точно, вроде 2, с ними более менее получалось, тройкой тоже сразу прожигала - на профильной трубе толщина 1,5-2. Но мне полуавтомат для моих нужд это излишество, я купила самый дешманский инверторный и в общем-то довольна
iҚØN🐾🐾
Идеальная
Женись!
iҚØN🐾🐾
Будет тебе замки вваривать в сейфы
Ruslan
Женись!
Проще заплатить, это на порядки дешевле
Ruslan
То для баб)
RealAI
Идеальная
Только у неё ник @Evgen_3D. Боюсь, ты будешь разочарован.
RealAI
RealAI
сам ты неё
Я когда лестницу варила(С)
SSR
forwarded from не алё?
Как там с деньгами?
Serjone
Вопрос. Есп8266-01, вставлена в юсб переходник для неё. В ардуиноиде пытаюсь что-нибудь записать, но в консоли выдаётся ошибка Failed to connect to ESP8266. При этом, во время попыток загрузки, на плате моргает светодиод уарта. Подозреваю, что по аналогии с нодемцу, тут должна быть какая-то кнопка флешмода, которую забыли распаять на этом программаторе. Или есть что-то другое?
Евгений
Как там с деньгами?
С деньгами там хорошо... Это тут без денег плохо😭
Евгений
Я вот так припаял и не парюсь
CryoniXXX.cc 🇰🇵
la cocaína no es buena para su salud
CryoniXXX.cc 🇰🇵
Аче)
Евгений
Ну ты прям заморочился)
Serjone
Ресет же не нужен?
Ресет же не нужен?
Ресет просто когда нужно прошивку ресетнуть. Чтоб ткнуть лапой
ХОтя не у меня другой
Евгений
Ресет же не нужен?
В принципе не мешало бы, но я ресечу питанием (втыканием в юсб)
В принципе не мешало бы, но я ресечу питанием (втыканием в юсб)
Очень неудобно. При таком "ресете" компорт отваливается и ты не увидишь что оно плюет туда при старте
Евгений
Ну это еще одну кнопку надо и провода, как вон у тебя. А мне лень было)
Кнопка и кусочек мгтф. Пиздец. Работы на 3 минуты ( с учетом нагрева паяльника)