Lynici
Прогресс не иначе
🛡Aleksej
Ты можешь и сейчас убрать системды и воткнуть инит, разница что идет искоропки
в большинстве случаев это не так, debian например не так просто перенастроить, для него даже форк devuan создали. В gentoo просто перключить.
Алишер
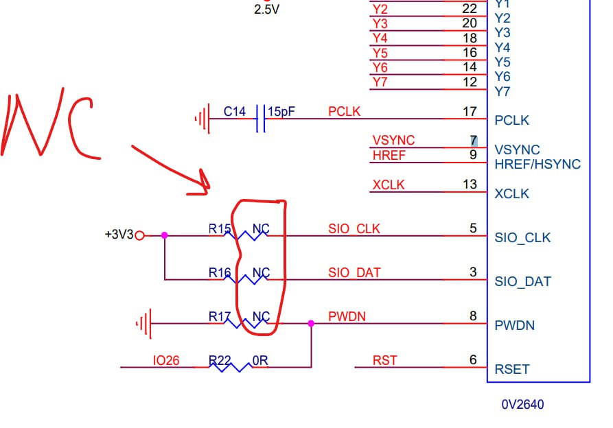
Всем привет. Что тут означает NC,
Ruslan
А популярно почитать про это ?
Я не описывал, хабар глянь
Алишер
Not connected очевидно
Зачем питание и резистор нарисовать и NC сделать?
Зачем питание и резистор нарисовать и NC сделать?
Не я же рисовал. Спроси у автора схемы
Lynici
Это не логический оператор?
Lynici
Not compare или чет такое
🛡Aleksej
Зачем питание и резистор нарисовать и NC сделать?
это скорее всего просто опция для производства.
Lynici
Lynici
Null coalesce
Lynici
Ruslan
комьюнити ничего не решает )))
Ruslan
https://www.youtube.com/watch?v=Q4k-hfCDrcY
Ruslan
для просветления рекомендую посмотреть / послушать )))
Serjio
Как он еще в Ютюбе живет..
Ruslan
Как он еще в Ютюбе живет..
Так он про игры поет)))
Ruslan
Зашло, хоть и не Бабкина ;)
видишь, могу доходчиво объяснить не только гит )))
Владимир
https://www.youtube.com/watch?v=Q4k-hfCDrcY
клипы у него хороши, но тексты временами дискуссионные)
Илфат
гугел вывел на проект https://github.com/RT-Thread/IoT_Camera
Реально собрать этот проект новичку в vscode ?
Lynici
Реально собрать этот проект новичку в vscode ?
Яб собрал, хотя я даже не новичок, я 0 в этом
Profit
Коллеги добрый день! Кто-нибудь работал с датчиком BMA425? В каком формате данные с XYZ акселерометра идут? От 0.00 до 1.00 ?
Max
А в датщите что пишут?
А в датщите что пишут?
Ктож его читает. Он на вражеском написан. Не задавай лишних вопросов, а пиши скетч!
Lynici
Там ацп либо 😎
Там ацп либо 😎
И ты пиши скетч! А то сидят тут без дела!
Serjio
Лучше скотч. И не писать.
Лучше скотч. И не писать.
Вот пока вы пишите скетч, я приму скотч.
Давайте пишите, вертолет без скетча не полетит
Max
А без скоча?
А без скоча?
Без скотча я не полечу
Max
Понятно, не кантовать
Max
Вообще аксель дает ускорение, а оно, обычно, в м/с. Это гироскоп нормализовывать данные может. Но я сварщик фальшивый, каску на стройке нашел.
SSR
Без скотча я не полечу
Кстати, вертолетчица молчит что-то
Max
Старые суровые мужики загнобили бедную школьницу
токаря?
Токаря и плотник, лда
Lynici
И ты пиши скетч! А то сидят тут без дела!
Работать надо, к понедельнику прототип доделать. Осталось чуть и лень
Ruslan
Сварщик, мебельщник... Кого еще не хватает нам?
я могу быть кочегаром и физиком
Lynici
А я буду раб Божий-по жизни прохожий 😎
Ruslan
Освой запись экрана. Могу совет дать.
Lynici
Только с музыкой записывай
Только с музыкой записывай
Я вообще без звука смотрю видео
И порнуху?
Порнуху я сам озвучиваю
Lynici
Я вообще без звука смотрю видео
Он же там говорит в видео еще на фоне хард металла
Евгений
Порнуху я сам озвучиваю
Всего то! Я ее сам исполняю...
Всего то! Я ее сам исполняю...
В узких кругах тебя знают как ЕвгенийФакинг?
(если что не хотел обидеть никого)
Но я бы ебанул такое
Евгений
В узких кругах тебя знают как ЕвгенийФакинг?
Ну когда меня хотят подъе(любить), то называют факиным... Но никогда друзья. А вообще лет 30 назад в кругу друзей меня звали извращенцем. Потому что все, что они могли увидеть в порно, я уже пробовал. К счастью про гей-порно тогда не слышали😁
А ты уже и его попробовал?
Я вот хотел именно это спросить, но сдержался
Потому что из его высказывания этот вопрос просто напрашивался)
Vladev
Есть какая-нибудь библиотека для плавного управления сервой с есп?
Я помню мы с утра обсуждали винду/линукс. Каким образом из этого тема сменилась на гей порно?
Есть какая-нибудь библиотека для плавного управления сервой с есп?
Так бери и плавно управляй с помощью пвм. В чем проблема?
Евгений
Я вот хотел именно это спросить, но сдержался
Я же написал, к счастью не слышали) Когда это стало входить моду, я уже был лет на 10-15 старше и отягощен семьей...
Serjio
заблудился чото. хочу udp пакеты по своей домашней подсети рассылать. MULTICAST_IPV4_ADDR - это не для этого?
Serjio
я почему-то думал, что адрес 255 в подсети - это как раз оно
Евгений
Пути господни неисповедимы ...
Чего уж там неисповедимого то? Битва винда-линукс и гей-порно равноценны!
Serjio
но похоже что я неправильно думал
Serjio
вроде дефайн, строка. точно, вот с чем спутал