iҚØN🐾🐾
Свят-свят-свят! Изыди!
Могу объяснить, как сделать из транзисторов триггер, делитель частоты, счетчик, регистр сдвига. Дорого.
iҚØN🐾🐾
Пффф... На верилоге повторишь?
Легко. Я там и симулировал в универе
Max
Легко. Я там и симулировал в универе
Хорошо, пойду продам тебя военным за многа денег)))
iҚØN🐾🐾
Нет, меня нельзя продавать)
iҚØN🐾🐾
Да и военные делали такое уже сотни лет, вся старая техника на подобном
Max
Начинается!
iҚØN🐾🐾
Я когда то знал, а потом выкинул из башки
Ну это как помнить буквы алфавита. Вряд ли ты забыл
Alexey D.
и чем char *hello = "Hello!" отличается от char[5] = {'h','e','l','l','o'}?
Тем что strlen() на втором варианте работать не будет, так как нет "terminating null". А вот char[5] = {'h', 'e', 'l', 'l', 'o', '\0'}; и char *hello = "Hello"; Ничем не отличаются.
Alexey D.
Коллеги, подскажите. Не могу нагуглить. ИК-Светодиоды. Есть с "лизнами" Water Clear, Yellow Lens, Blue Lens. Чем они отличаются?
Ivan
А зачем?
вот когда 78ХХ/79ХХ кончатся, надо будет буковки вспоминать на крен142))))
SSR
вот когда 78ХХ/79ХХ кончатся, надо будет буковки вспоминать на крен142))))
1-ый вопрос, они заканчиваются? 2-ой вопрос, кренки ещё производятся?
Ivan
1-ый вопрос, они заканчиваются? 2-ой вопрос, кренки ещё производятся?
1 - ну хз. АДшки в новосибе уже проблема достать. забрал 2 последних 8211 2 - есстественно)
Отличаются, снизу h заглавная)
Нет воскл знака и нуля
Serjio
А isp для lattice отличается от isp для atmel?
Serjio
GitHub - amitesh-singh/FASTUSBasp: This is the fast avr programmer for AVR MCUs based on cheap stm32f103c8t6 board with usb-to-serial support. https://github.com/amitesh-singh/FASTUSBasp
Serjio
Ох что я нашел..
Max
Грех. Я вот stm32 из esp32 шью...
iҚØN🐾🐾
И свд гоняешь тоже из esp32?
Max
Не, по uart-у
Max
Хотя да, надо swd
iҚØN🐾🐾
Надо конечно, вот если бы полноценный свд, как в стлинке...
Max
А то рэбе не одобрит
Поместится ли?
Нет. но давай не будем ему об этом говорить?
Metall
)
)
Самое забавное когда такая ошибка всплывает не сразу. А спустя х времени. И ты не можешь найти причинно-следственную связь между тем что ты делал...
🛡Aleksej
нет, вк меня больше не пускает.
iҚØN🐾🐾
Это да
Роджер
нет, вк меня больше не пускает.
Я вам бы список левых выслал. Да они блин просрочилимь пришлось 150 штук выкинуть
SSR
Я бы даже бан за спам выписал
iҚØN🐾🐾
Но зачем в вк? Телеги не хватает?
iҚØN🐾🐾
Прсрать 1 байт самое обидное)
Ilnar
Зима к нам пришла😊. С рождеством.
Andy
"Одноядерный LP RISC-V (до 40 МГц) интегрирован с поддержкой стандартных протоколов, таких как SPI, I2C, UART и I2S. " Интересная затея, надеюсь - с реализацией не обоcрут её.
Нет радиотракта. А это основнаня фишка espressif. Без этого можно легко подобрать другой МК под конкретные задачи и не тащить лишние модули. Другой вопрос цены, если будет дешево, то почему бы и нет.
bbnmn
всем привет
bbnmn
какой кабель сечение подоидет для 30А 12В аддресный сетодиодный ленты
Indr1x
какой кабель сечение подоидет для 30А 12В аддресный сетодиодный ленты
так не делают, запитывают ленту с разных концов и делят на более мелкие участки по питанию
bbnmn
Евгений
Ты рускый школ скончался?
Indr1x
не родной язык скорее всего
Indr1x
и каждый кабель по 30А?
Indr1x
сколько потребляют эти отрезки ленты?
bbnmn
45м весь лента , каждый 5метр потребляет 2,7 А
Indr1x
https://uchenikspb.ru/kbase/tools/kalkulyator-rascheta-secheniya-silovogo-provoda/
Евгений
я казах
О, а я из Казахстана 🤝
Илья
О знакомые все лица!!)) Всем здрасьте!
Илфат
Расчет сечения кабеля по мощности | Калькулятор + Таблица https://kalk.pro/electricity/sechenie-kabelya/?k_a=30&i_a=100&g_a=5&f_a=12&p_a=1&d_a=1&c_a=1&b_a=1
Илфат
А вообще - школьный курс физики 😁
Vadim
Ребят, хочу немного почитать о вводе-выводе на всяких железяках. Как понимаю, что при вводе в пк срабатывает прерывание и сохраняется в память, пока ос не раздаст всем кому нужно было информацию? У устройств тоже обычно такой же механизм, принял данные в буффер и обработал их?
Vadim
Не обязательно. Иногда обходятся опросом
То есть устройство стучит, пока недостучится?
Алексей
К примеру USB, сетевая имеют свой буфер. И ЦПУ по прерыванию вычитывает буфер.
Vadim
К примеру USB, сетевая имеют свой буфер. И ЦПУ по прерыванию вычитывает буфер.
Более менее ясно. Это видимо архитектуру пк нужно смотреть как устроена, чтобы проще было понимать
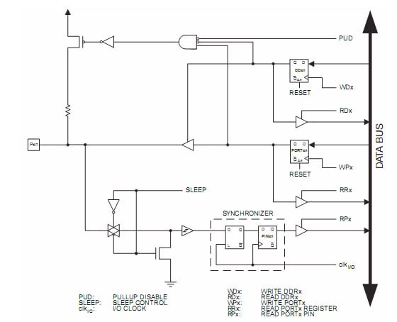
Andy
На функциональном сильно по разному у разных МК. К примеру у AVR вот так:
Vadim
Припоминаю эту схему, вроде настройка портов gpio
Ivan
олды, помогите вспомнить марку переменника. толи чешский, толи польский. особенность переменника - там 2 переменника внутри - сначала вращается один, потом второй - типа - точно-грубо. корпус люминьтиевый, герметичный.
ᅠDin
привет. кто ни будь переделывал/перепрошивал такой датчик движения под esp/под прошивку openbeken?
ᅠDin
А че за мк стоит, не очень видно маркировку
Сергей
Подскажите кто нибудь заказывал умный пульт ДУ от Яндекса ? Чем он условно лучше китайских аналогов ?
ᅠDin
А че за мк стоит, не очень видно маркировку
Cbu. Перепрошить то перепрошил только настроить немогу. Думаю если не смогу настроить под есп переделать.
Ivan
Типа две ручки на одном валу, вал и втулка поверх него?
не. ручка одна. сначала вращается тонкая подстройка, а когда до упора доходит - начинает крутиться грубая.\