Ruslan
так а че ты мучаешься тогда
А я хз, какой там протокол
Ruslan
проведи себе кнопку в спальню
Бля точно, повер он удлинить)
Anton
и по вайваю оповещение об ошибке
Anton
ошибка есть? проснулся нажал
Anton
и дальше спишь
Anton
или вайфай кнопку
Anton
ахах
Anton
и проводов не надо будет
Evgen
Там есть разъём для подключения дорогих внешних кнопок)
у этих внешних кнопок отдельный интерфейс - покупай внешние кнопки и хер его знает, наступили щастье
Anton
это будет не умный дом а умный дурдом
Serjio
kyung dong navien
Ruslan
Ну вот, из-за кола начал изучать есп, получился умный замок и шлагбаумы))) а котел так и глючит)))
Anton
Serjio
Регулируется? интересно как? механическим вентилем или количеством горелок?
тут монтажная схема электросоединений блока управления. и там есть газовый клапан модулирующий, газовый клапан 1, газовый клапан 2 плюс целых два вентилятора (про турбину какую-то говорят)
Evgen
а дальше-то что? тут вот это, отключали электричестов на полдня. куда-то давленьице в системе подтравило видимо, для запуска через 6 часов не хватило давления, ушел в ошибку.
не обязательно подтравило. Могли как я понимаю, трубы слегка расшириться. А запуск взад только ручками, как добавишь давления. У меня тоже такое было
Serjio
Бля точно, повер он удлинить)
да весь пульт протянули в жилое помещение и норм. кстати, эти котлы вешают часто внутри дома, на кухне, например - и вот хз как это там терпеть...
Serjio
вот тудой нехер лезть... у думателя своя автоматика с защитой от дурака
не, туда никто и не лезет. просто инструкцию листаю. сам вдумчиво еще не читал)
Evgen
да весь пульт протянули в жилое помещение и норм. кстати, эти котлы вешают часто внутри дома, на кухне, например - и вот хз как это там терпеть...
рядом с вытяжкой, ага.... я десять раз перекрестился, когда у меня из дровяной печки обратная тяга получилась и весь дым в дом пошел... перекрестился потому как хватило ума поставить газовый котел отдельно
Nikita7131
CryoniXXX.cc 🇰🇵
Меня попросили сделать все на одной плате что нужно
CryoniXXX.cc 🇰🇵
Как я понял землю большим полигоном
CryoniXXX.cc 🇰🇵
Поменьше углов в 90°
CryoniXXX.cc 🇰🇵
Заземление
CryoniXXX.cc 🇰🇵
А что еше стоит добавить?
Nikita7131
1) сигнальные дорожки максимально короткие 2) дорожки по которым идет питание максимально толстые, стоят куча фильтров по питанию 3) сделана металлизация платы для отвода тепла от линейного стабилизатора
CryoniXXX.cc 🇰🇵
А третье действительно важно
Nikita7131
Serjio
со светом он вроде взад сам включается
ну я там выше объяснил: все работает в штатном режиме, но случилось отключение на полдня, оно остыло, давление упало, и оно само уже не включилось.
Serjio
для медленного сигнала дифпара там может не так уж и обязательна..
CryoniXXX.cc 🇰🇵
Это чем плохо?
CryoniXXX.cc 🇰🇵
Это отверстие сверху к слову на тот момент не разведено и нужно было для еще и сх9102х
Andrey
Это чем плохо?
кстати. R1 и R2 сжирают кучу места. лучше их 0603 хотя бы взять...
Nikita7131
Это чем плохо?
работать может и будет, но хз когда оно здохнет
CryoniXXX.cc 🇰🇵
Не сразу нашел просто на лцсц
CryoniXXX.cc 🇰🇵
Andrey
Да, это я уже понял и заменю
а еще их оба можно поставить снизу и трассу под разъемом протащить
CryoniXXX.cc 🇰🇵
Или снизу в плане на верхнем но внизу (да.)
Andrey
в нижней части согласно изображения. рядом оба.
Andrey
CryoniXXX.cc 🇰🇵
в нижней части согласно изображения. рядом оба.
Вообще, в целом?: -перетащить резюки и заменить две линии на одну трассу -сократить дорожки данных -переставить конденсаторы линейника ДО него -пустить землю в остальных местах (зачем это нужно интересно) -поменьше переходов И что еще?
Andrey
Прижму к земле?
есть интегральные модули, с диодами и стабилитроном
Andrey
во! его и ставил себе.
Andrey
Ну, а по цене?
на уровне той же 1117
CryoniXXX.cc 🇰🇵
на уровне той же 1117
Тогда похуй пляшем
CryoniXXX.cc 🇰🇵
на уровне той же 1117
А чем помогает?
CryoniXXX.cc 🇰🇵
Точнее принцип
Andrey
сбрасывает излишки на шины питания, чтоб не убило
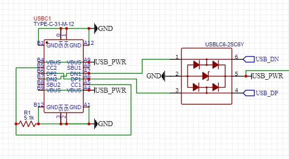
Так ли надо на плате с есп снужна эта есд защита. Чтобы что? юзб юарт сохранить?
Ну типа ахах
Если линии уходят в дорогостоящий проц я еще могу понять. Но тут я хз зачем оно
Nikita7131
Serjio
Если линии уходят в дорогостоящий проц я еще могу понять. Но тут я хз зачем оно
в компах усб теперь прямо на проце реализован... недостаточно дорогостоящий проц?
да оно не так уж и дорого стоит... хз для репутации ...
Там копейка, там копейка - глядишь уже рубль
Причем тут компы вообще
Serjio
usb куда подключается-то?
usb куда подключается-то?
Причем здесь компьютер вообще? Мы говорим про плату есп
Serjio
ну она же не в вакууме?
Чего??
Serjio
ей зачем-то приделали разъем усб?
И?
Serjio
или я не прав?