Ivan
вопрос не совсем про ЕСП-шки. Вернее - совсем не про ЕСП-шки. Вопрос к тем, кто силой балуется. Что лучше - номаконы или слюда+кпт-19? критерии оценки - термопроводность и изоляция. надо выбрать, что засунуть под игого-транзисторы, которые будут ворочать 310в
Там не линух а есп32
Интересное заключение.. там не виндоуз там пентиум… это так работает?
Я раньше думал что ватты… теперь буду знать
RealAI
Думаешь вольтаж связан с термопастой?
Нет, он думает, что к слюде надо термопасту, а к силикону - нет. И правильно думает.
Ivan
Думаешь вольтаж связан с термопастой?
боюсь бабаха через термопасту, если вдруг окажется проводящей. ибо ёмкости на мосту - 10к мкф
Ivan
друг с дружкой. все транзюки на одном радиаторе стоять будут.
И винты с шайбами
RealAI
Для этого существуют термпопрокладки?
Нет. Все электроизолированные транзисторы - сразу сгорают, так как термопрокладок не существует.
Ivan
Для этого существуют термпопрокладки?
ну вот да. номаконы какбэ в сторону изоляции. с другой стороны - слюда+кпт-шка - КТП больше.
RealAI
ну вот да. номаконы какбэ в сторону изоляции. с другой стороны - слюда+кпт-шка - КТП больше.
Какой КТП у номакона? Я смотрю в интернет и вижу слюду, например, с 1,2К/Вт.
Ivan
Сварочник?
Почти. Источник тока на 1КА выход.
Я начинаю сомневаться. А у лгбт разве жопа изолированна?
RealAI
Почти. Источник тока на 1КА выход.
ХЗ шоэта... Гальваника какая-то?
RealAI
геофизика.
Ну, пофиг, на самом деле... Так какой КТП у номакона? Шо за номакон? Играет роль только разница в КТП, и слюда слюде рознь.
Ivan
Какой КТП у номакона? Я смотрю в интернет и вижу слюду, например, с 1,2К/Вт.
тут разброс. наши российские термопрокладки конторы Номакон - 1В/мК, у арктика - 6.
Daniil
Как это исправить? freertos/task.h:313:236: error: invalid conversion from 'const char*' to 'const signed char*' [-fpermissive]
RealAI
Ну, ответ же очевиден - те, которые лучше проводят тепло, те и бери :)
Daniil
Может привести тип явно?
А без этого никак?
RealAI
А без этого никак?
Видимо, нет, раз компилятор ругается на неявное преобразование типов
Daniil
А у всех ругается?
RealAI
А у всех ругается?
Нет, только у тех, кто компилит этот код. Ну, или другой код с неявным приведением типа. Можно ещё выключить предупреждение по этому поводу, не знаю что у тебя настроено. По идее - это допускается "на свой страх и риск".
Daniil
Ну ту же в основном все ртосом пользуются
RealAI
А какая разница? Это предупреждение компилятора С, ртос к типам отношения имеет мало
Daniil
Ну так могли бы написать без сигнедов всяких
Daniil
*Авторы
Daniil
в основном
RealAI
в основном
Я IDF. А чем ртос мешает тип в скобочках написать? Мы же дистанционно не видим, что там у тебя за код... Может там знак важен, а unsigned char и char - это 2 разные вещи и тебе неправильный результат вернёт потом...
Daniil
Вот такой стандартный код: xTaskCreate(blink, (const signed char *)"startup", 1024, NULL, 1, NULL);
Daniil
Понял уже
Александр
Кто работает на wokwi
Александр
?
Farit
Добрый день, может быть есть в чате, кто может на коммерческой основе сделать автоматизацию приточной вентиляции в квартире в Москве. Идёт ремонт, а самому нет времени изучить все премудрости
Serjio
ух блин, коммерция пошла!
Ivan
Как вариант, керамические прокладки из оксида алюминия. Теплопроводность намного выше, но и цена приличная. Можно в Чип-дипе посмотреть, на Али тоже есть.
Ага. Я уже думаю в эту сторону. Тут как бы загвоздка именно в термопасте. В наличии есть КПТ-19, и ее килограмм. Но есть особенность - у нее в составе - порошок алюминия вроде как. тобишь - она нифига не электроизолятор. А учитывая токи, которые у меня будут гулять - есть нехилый шанс зажечь мини-солнышко вместо прибора.
Игорь
В любом случае, термопаста используется в микроскопических количествах. Она должна только заполнить микронеровности на прокладке и контактной поверхности транзистора. То есть, при правильном нанесении, никакого выдавливания наружу не будет.
Роман
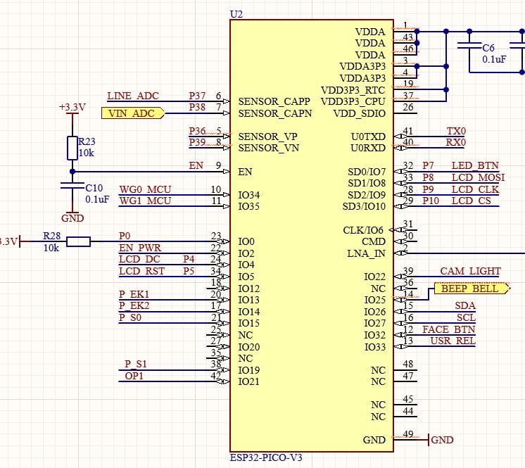
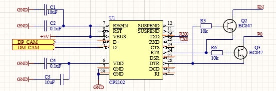
всем привет ,сделал платку на ESP32-PicoV3, ни в какую не хочет прошиваться.
Роман
схема
Роман
Роман
ком порт работает, сигналы RTS DTR работают
Роман
пробовал менять резистор на EN 10 - 100 k
Роман
конденсатор 0,1, 1, 10 мкф
Роман
резик с P0 убирал, IO2 подтянут к земле
Роман
при этом отладка прошивается, и схема там такая же по сути
Роман
https://arduino-projekte.info/download/sch_lolin32_v1.0.0.pdf
Роман
такая хрень на ослике при попытке войти в бут
Роман
куда копать еще?
Роман
если в ручную я P0 сажаю на землю, потом дергаю RTS DTR то в boot заходит
Andy
всем привет ,сделал платку на ESP32-PicoV3, ни в какую не хочет прошиваться.
Руками попробывать прошить для начала. Т.е. выкинуть DTR и RTS и тупо кнопками загнать в boot
Роман
да так работает все
Andy
Дальше тогда пробуйте, EN оставить на ключе, а IO0 прижать к земле. Что бы проверить как ключ работает
Роман
короче CP2102 глючная
Роман
заменил, все заработало
Ruslan
#blog #cicd под автоматическую сборку защищённых прошивок по требованию приходится перекраивать всю систему сборку...
Ruslan
так, предварительные тесты прошли успешно
Ruslan
общая прошивка успешно собирается и выкладывается в облачко в зашифрованном виде
Ruslan
прошивочка тогда уж
ты прав, но исправлять лень
Ruslan
теперь осталось настроить сборку под запрошенное устройство и железо можно везти заказчикам
Chel
Пытаюсь понять как контролировать заряд аккума, чтобы понять когда подзаряжать надо. ESP8266, аккум 18650 подключен сейчас через плату подзарядки TP4056. Я нагуглил, что можно через pin A0 мониторить падение напряжения. Это единственный способ? У меня этот пин занят фоторезистором(
Indr1x
Пытаюсь понять как контролировать заряд аккума, чтобы понять когда подзаряжать надо. ESP8266, аккум 18650 подключен сейчас через плату подзарядки TP4056. Я нагуглил, что можно через pin A0 мониторить падение напряжения. Это единственный способ? У меня этот пин занят фоторезистором(
Да, там 1 ацп. Как вариант, поставить этот фоторезистор в плечо делителя и считывать заряд батареи когда темно (зная при этом его сопротивление). Правда в светлое время вы будете терять заряд в пустую на этом делителе, разве что одно плечо посадить на gpio и коммутировать его при измерении и света и батареи
Chel
спасибо за советы, пошел изучать
Leonid
Если не нужно точное значение напряжения аккумулятора, а достаточно факта, что оно низкое, то можно подобрать плечи делителя и воспользоваться дискретным входом.
Leonid
Пока там высокий уровень, все ок, как стал низкий, надо заряжать.
Chel
кажется, то что надо, еще и фоторезистор прям на нем есть https://tixer.ru/catalog/modules/measuremodules/modul_atsp_tsap_na_pcf8591/
Leonid
все, что мы способны придумать, в Китае уже изготовлено :)