EAgold
Логи, или дебаг, что ты туда попадаешь.
ставил, ставил функции вайфая точно вызываются так как я ожидаю
Алексей
Что они возвращают?
Slava
ставил, ставил функции вайфая точно вызываются так как я ожидаю
Я могу через часик свой код показать сравнить четам не хватает у тебя
EAgold
Дружище а можешь дать ссылку где ты взял wifi.onevent ?
ну я наткнулся на него для 32-й а потом подумал "а вдруг" есть и для 8266, оказалось да https://randomnerdtutorials.com/esp32-useful-wi-fi-functions-arduino/ только евенты другие вот оказывается можно еще и на конкретный эвэнт подписаться WiFi.onEvent(WiFiStationDisconnected, WiFiEvent_t::ARDUINO_EVENT_WIFI_STA_DISCONNECTED);
EAgold
О, спасибо, но похоже это не то что я хотел. Думал эвент к серверу, типа как у асинк
ну сервер тоже есть "асинхронный" или кажется я не так понял
Сергей
Всё может.
А можно подробнее? Как номера распознаются, какие используются камеры, какие разовые носители используются. Как часто проводить ТО.
Сергей
Я это не продаю, едь на выставку
Да кто ж меня отпустит. Я пару раз ездил на NAIS
Сергей
Ну, встаёшь и едешь
Думаю в начальство не одобрит что вместо работы я уехал.
iҚØN🐾🐾
А тут никто не писал драйверов под esp32 юсбишную часть (-s2/-s3)? В смысле, я хочу кернельный драйвер для линукса, который будет коммуницировать с esp32 по его нативному юсб. Как там буфферы, юсб репорты работают?
Dr Zlo
как и везде
Dr Zlo
проще tinyusb взять
iҚØN🐾🐾
Понимаю, что как и везде, но как?)
Dr Zlo
и под нее накодить нужный драйвер
iҚØN🐾🐾
Tinyusb под esp32 есть?
iҚØN🐾🐾
Последний раз я с ней работал с attiny85a
Mike
Tinyusb под esp32 есть?
Есть я закидывал в группу
iҚØN🐾🐾
Хм, спс, поищу
Mike
Только под с3 и s2
Mike
Ясен пень нет
anton
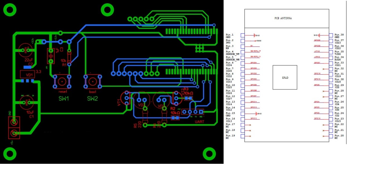
Добрый день всем! Недавно достались два модуля wrover-i и wrover-ib, отладочной платы отдельно у меня нет, поэтому решил нарисовать свою. Особо опыта в разработке плат нет, поэтому хотелось бы услышать мнение профессионалов - сгодится ли подобное в качестве отладочной платы?
anton
Расточительство места детектед )
Пока только рисую, да и фиг с ним, с местом
Ivan
СпринтЛайаут... мм...
Indr1x
Добрый день всем! Недавно достались два модуля wrover-i и wrover-ib, отладочной платы отдельно у меня нет, поэтому решил нарисовать свою. Особо опыта в разработке плат нет, поэтому хотелось бы услышать мнение профессионалов - сгодится ли подобное в качестве отладочной платы?
Gpio желательно выводить на гребенку, иначе как подключать что либо внешнее к esp. Дорожки под антенной не самое лучшее решение, но как то будет работать. Размеры платы можно сделать меньше, но это не критично. В сети есть много проектов таких отладок, подглядывайте решения
iҚØN🐾🐾
Есть я закидывал в группу
Чет ничего не нашел, кроме https://t.me/ProEsp8266/118481
Mike
GitHub - hathach/tinyusb: An open source cross-platform USB stack for embedded system https://github.com/hathach/tinyusb
Mike
Ага,хэши по мопеду и шифрованию будут ? :)
EAgold
осилил?
таким способом нет, у меня была задача разобраться в каких случаях кидается какой евент разобрался просто перепрошивкой в разных модах
Ruslan
Ага,хэши по мопеду и шифрованию будут ? :)
Так оно уже освоено, записей не будет больше,)
iҚØN🐾🐾
Благодарю)
EAgold
таким способом нет, у меня была задача разобраться в каких случаях кидается какой евент разобрался просто перепрошивкой в разных модах
по итогу сделал так: запускается в третьем моде, по эвэнту "коннектед" перехожу в второй мод, по дизконектед опять в третий и тд 1-AP 2-STA 3-STA+AP почему третий а не первый? потому что из AP пришлось бы самому пробовать переподключиться к роутеру, а так он сам
EAgold
ну ок, у меня просто или AP или STA
а как проверяешь что можно перейти в STA? придется же.. допустим раз в минуту, переходить а STA, если за 20с не получилось подключиться то опять в AP так?
Slava
а как проверяешь что можно перейти в STA? придется же.. допустим раз в минуту, переходить а STA, если за 20с не получилось подключиться то опять в AP так?
раз в две минуты проверка на коннект к роутеру, если нет поднимаю AP, следующая проверка через 2 минуты
Slava
так можно, да
отваливается крайне редко, поэтому испытания были мягкие
EAgold
отваливается крайне редко, поэтому испытания были мягкие
только не ясно почему когда из STA отвалился, все норм, кинул disconnect евент и все а если из sta+ap, зависает на 5 секунд
Slava
так можно, да
и сделано вообще-то только потом что роутер стартует за 2 минуты, а есп за 6 секунд после отключения и вкл электричества
Mike
А после глубокого сна? Сколько надо времени на восстановление коннекта?
Quiero vivir en España
Народ, у меня вопрос, который не даёт покоя. Надо записывать лог на SD-карту и не убить её. При этом надо будет выводить последние N записей на экран Варианта, как я вижу, тут 2: 1. записывать данные в конец файла. 2. Записывать данные в начало файла (наоборот). В первом случае, как мне кажется, карта изнашивается меньше, т.к. после записи в файл объёма более, чем размер кластера, этот кластер больше не трогается и не перезаписывается. Верно это, нет? Но получить последние 100 строк будет сложнее: открыть файл, пробежать по миллиону записей, подсчитывая перенос строк, а потом снова пройти по файлу и считать последние строки , выведя их на экран. Второй случай проще в реализации: получили данные - записали в самое начало файла (но тогда все кластеры придётся перезаписать), а при чтении считали N строк и вывели в обратном порядке. Какой из вариантов выбрать?
Slava
Народ, у меня вопрос, который не даёт покоя. Надо записывать лог на SD-карту и не убить её. При этом надо будет выводить последние N записей на экран Варианта, как я вижу, тут 2: 1. записывать данные в конец файла. 2. Записывать данные в начало файла (наоборот). В первом случае, как мне кажется, карта изнашивается меньше, т.к. после записи в файл объёма более, чем размер кластера, этот кластер больше не трогается и не перезаписывается. Верно это, нет? Но получить последние 100 строк будет сложнее: открыть файл, пробежать по миллиону записей, подсчитывая перенос строк, а потом снова пройти по файлу и считать последние строки , выведя их на экран. Второй случай проще в реализации: получили данные - записали в самое начало файла (но тогда все кластеры придётся перезаписать), а при чтении считали N строк и вывели в обратном порядке. Какой из вариантов выбрать?
подумать ещё
Serjio
вопрос тем, кто отапливается газом: а газ часто отключают? а если злоумышленник перекроет краник у дома в ваше отсутствие? вообще, какие-то протоколы предусмотрены - что делать, если отключается котел. отключаться же может по разным причинам: кончился газ, кончилось электричество, сломался насос, сломалась электроника в котле. может еще какие-то есть..
Quiero vivir en España
Quiero vivir en España
подумать ещё
Сделать много файлов.
Slava
вопрос тем, кто отапливается газом: а газ часто отключают? а если злоумышленник перекроет краник у дома в ваше отсутствие? вообще, какие-то протоколы предусмотрены - что делать, если отключается котел. отключаться же может по разным причинам: кончился газ, кончилось электричество, сломался насос, сломалась электроника в котле. может еще какие-то есть..
у нас отключали один раз за 11 лет, когда подключали новый детский садик. один краник за твоим забором, другой краник в земле закопан, его любой долбаеб может перекрыть, но количество долбаебов в частном секторе минимально. протокол один - звони 112. насчет поломок - не ломается, потомучто газовщику весь мозг выебут за ежегодное тех обслуживание, которое сами и делают по своему оборудованию. Что касается других поломок - сам проверяй периодически. Ну и резюме - если почемуто нет газа - включай кондиционеры на обогрев. Если руки из плеч - никаких проблем. Если руки из жопы - за деньги приедет мастер и всё сделает.
Slava
Сделать много файлов.
я делаю 3 файла по 10 килобайт, чтобы можно было средствами есп их просмотреть. а как показала практика за последний год-потора - если все работает логи вообще не важны.
Slava
Логи - это условно логи: это сообщения, которые я отправляю и мне отправляют.
если они важны, пиши на сд, ресурс у них большой, вон в видеорегистраторах по хренилиону раз перезаписываются
Slava
А свыше 10 кбайт есп не может прочитать?
предполагаю есть какойто вариант читать не весь файл, а по частям, но об этом никто не учит. т.е. примеров нет.
Ruslan
Народ, у меня вопрос, который не даёт покоя. Надо записывать лог на SD-карту и не убить её. При этом надо будет выводить последние N записей на экран Варианта, как я вижу, тут 2: 1. записывать данные в конец файла. 2. Записывать данные в начало файла (наоборот). В первом случае, как мне кажется, карта изнашивается меньше, т.к. после записи в файл объёма более, чем размер кластера, этот кластер больше не трогается и не перезаписывается. Верно это, нет? Но получить последние 100 строк будет сложнее: открыть файл, пробежать по миллиону записей, подсчитывая перенос строк, а потом снова пройти по файлу и считать последние строки , выведя их на экран. Второй случай проще в реализации: получили данные - записали в самое начало файла (но тогда все кластеры придётся перезаписать), а при чтении считали N строк и вывели в обратном порядке. Какой из вариантов выбрать?
Карта уже решает этот вопрос внутри, не парься, ты лучше не сделаешь
Serjio
фигасе..
Ruslan
Вердикт: не покупайте, привередливый
Ruslan
Но как северный поток херакнули работал стабильно, на днях опять начал
Slava
чем отмыть клей, которым телефоны склеивают? 😂
Quiero vivir en España
Для телефонного клея
Slava
понял, пощел за 646 и ацетоном
Erоp
чем отмыть клей, которым телефоны склеивают? 😂
Обычным спиртом. Можно этанолом
Erоp
понял, пощел за 646 и ацетоном
А вот это может сильно навредить. Но это не точно.
Slava
Тут отмылось спитром, а на телефоне никак.
Slava
Кто их склеивает и зачем?
Телефон расклеился.
Erоp
Тут отмылось спитром, а на телефоне никак.
А этанолом пробовали? Ацетон и 646ой может сдавать не только клей..