Илфат
В выключенном не обязательно, главное после ресета
Знаю что не обязательно.но один кирпич только так и поднял
Ivan
В выключенном не обязательно, главное после ресета
Прошу пояснить старому больному человеку, что значит "класть в ноль". Может я неправильно понял: https://t.me/ProEsp8266/186644
Indr1x
установить потенциал пина 0в, прижать к земле
iҚØN🐾🐾
Прошу пояснить старому больному человеку, что значит "класть в ноль". Может я неправильно понял: https://t.me/ProEsp8266/186644
Это и означает, что сперва он притянут к логической единице, чтобы триггернулось - надо притянуть к земле
iҚØN🐾🐾
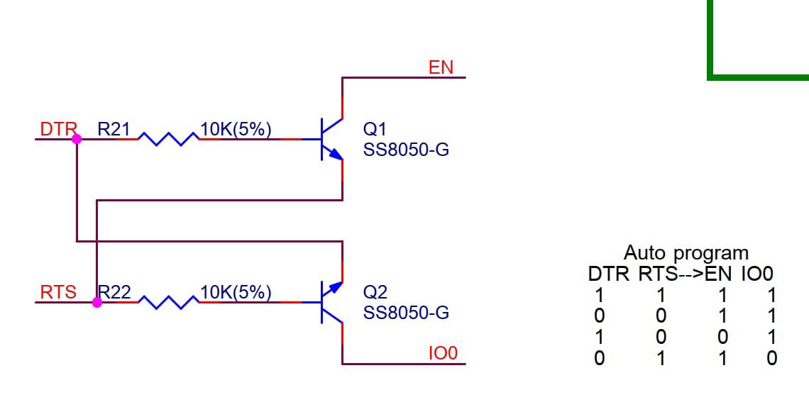
Вот тут схема работы программатора:
iҚØN🐾🐾
iҚØN🐾🐾
На 8266 менял винбонд, завелось даже на неподдерживаемом чипе и неправильном маппмнге памяти, а на есп32 ещё не передувал флешку, когда нашёл битую - просто положил в ящик с битыми для лучших времён
Ivan
установить потенциал пина 0в, прижать к земле
С микропроцессорной техникой занимаюсь со времен спектрума. Нули и единицы понимаю правильно ) Речь о пине GPIO0, если я правильно понимаю. Вообще, начал по этой статье https://radioprog.ru/post/219 Но потом обнаружил, что оно в AT рабочее было. Но с Flash Download Tool для меня пока как-то сложно всё там. С питоновским esptool попроще. Но что нефильтрованное лить в esp, пока не совсем понимаю. Пробовал blink.bin, результата не получил.
Ivan
В любом случае, всем сибо. Заказываю esp link и жду более разлапистые esp. А этот кирпичик пока оставлю в покое. У меня же их двое )) И до прихода всего, буду изучать на втором.
iҚØN🐾🐾
С микропроцессорной техникой занимаюсь со времен спектрума. Нули и единицы понимаю правильно ) Речь о пине GPIO0, если я правильно понимаю. Вообще, начал по этой статье https://radioprog.ru/post/219 Но потом обнаружил, что оно в AT рабочее было. Но с Flash Download Tool для меня пока как-то сложно всё там. С питоновским esptool попроще. Но что нефильтрованное лить в esp, пока не совсем понимаю. Пробовал blink.bin, результата не получил.
Я начинал именно с такой платы. И все нормально загружалось вот той схемой, что я показал выше. Обычно на конвертерах есть rts/dtr. Если нет, иногда можно подпаяться. Ну а если нет, то все работает и в ручном режиме: нажал ресет, нажал бут, отпустил ресет, отпустил бут, льёшь есптулом бинарь
iҚØN🐾🐾
Ну после прошивки надо дернуть ресет ещё для загрузки
Ivan
Всяко пробовал. И ресетить предварительно, и сразу выключать.
iҚØN🐾🐾
В общем, я давно перешёл на есп32 и больше не планирую возвращаться к 8266, если не припрет.
Илфат
В общем, я давно перешёл на есп32 и больше не планирую возвращаться к 8266, если не припрет.
А если с ней вылезут другие проблемы, опять будешь прыгать? ;)
Илфат
Вопрос не по теме немного. Кто какие визивиг редакторы страницы для есп порекомендует? ну кроме класического vi/notepad ?
Илфат
Пока не вылезало
меня в есп32 печалит цена, размеры и выбор видов. Для 90% задач есп32 избыточен.
iҚØN🐾🐾
меня в есп32 печалит цена, размеры и выбор видов. Для 90% задач есп32 избыточен.
Все зависит от задач. Я обычно не светодиодном моргаю, потому мне мощности 8266 на хватает.
iҚØN🐾🐾
Цена все равно значительно меньше, чем та же ардуина и в принципе, все устраивает
SSR
Все зависит от задач. Я обычно не светодиодном моргаю, потому мне мощности 8266 на хватает.
А можно пример проекта такого? Не стеба ради, а любопытство просто
Илфат
вот сейчас борюсь со спонтанным зависанием esp8266, управляющим шторой. И чё-то нет у меня уверенности, что уйдя на есп32 я избавлюсь от глюка, так как почти уверен - косяк в моих руках.
iҚØN🐾🐾
А можно пример проекта такого? Не стеба ради, а любопытство просто
Например, электроэнцефалограф с работой по обученным моделям
iҚØN🐾🐾
Те же портативные пульсометры/кардиографы, которые определяют признаки начала сердечного приступа
iҚØN🐾🐾
По обученым моделям, это как?
Машинное обучение. Формируется модель, которая обучается на нескольких тысячах показаний
SSR
tflite получается?
SSR
Или тут другие инструменты?
iҚØN🐾🐾
Нет, на тензор не хватит мощи, но сходные инструменты
SSR
Круто! Не ожидал такого даже
iҚØN🐾🐾
чё-то для таких задач 8266 явно не подходит. надо что-то типа stm32
Я про есп32, на 8266 даже не пытался такого делать
iҚØN🐾🐾
Да и не каждая стм32 потянет, а модель выше f4 уже дороже есп32
Pavel
Esp8266 Https клиент ребята, посоветуйте?
iҚØN🐾🐾
Да та же хрень в принципе
iҚØN🐾🐾
Там M0+ в ядре
iҚØN🐾🐾
Два ядра по 133
iҚØN🐾🐾
Единственное преимущество - adc не такой кривой, как в есп
Pavel
8266 cont.h Кто работал с танками с использованием cont_ функций?
Aleksandr
Два ядра по 133
И ещё два ядра для периферии.
iҚØN🐾🐾
Ага, но и минус - нет интерфейса сетевого ни одного)
Aleksandr
Bit-Banged Ethernet On The Raspberry Pi Pico | Hackaday https://hackaday.com/2022/08/26/bit-banged-ethernet-on-the-raspberry-pi-pico/
Aleksandr
Голь на выдумки хитра! 😂
iҚØN🐾🐾
Оу, жесть)
Aleksandr
Правда 10 Мбит.
iҚØN🐾🐾
Еще ни разу не видел ногодрыгательный езернет без phy ;)
Aleksandr
Могу прислать ссылку на сетку с плис на ногах тоже.
iҚØN🐾🐾
Стоп, а где 2я пара?)
iҚØN🐾🐾
Тут разве что только удп кидать)
Aleksandr
Передаем Ethernet-пакет https://marsohod.org/index.php/projects/94-ether-send
Aleksandr
Но тут да только передачи и UDP. ☺️
iҚØN🐾🐾
Ой, только не плис и альтера
iҚØN🐾🐾
Я этого г-на уже наелся на квартусе с моделированием в универе
Aleksandr
Ой, только не плис и альтера
Я как пример прямого дрыгания ногами привёл.
iҚØN🐾🐾
Ну как теория - да. Это ж вроде классический манчестер кодировка
iҚØN🐾🐾
А, вот там прямо и написано это
SSR
Главный вопрос, зачем?
iҚØN🐾🐾
Такой же, как и зачем строить троллейбус из буханки)
iҚØN🐾🐾
Мы вот в 2000х пробовали делать лазерную связь на указках и сурекомах 10мбитных. Работало даже до километра, правда юстировать задолбались, на километре шарик с футбольный мяч. И температурный дрейф большой, утром норм, днем плывет и помех много. Но работало блин!!!
iҚØN🐾🐾
Вороны и всякие птицы помех добавляли)
Aleksandr
Главный вопрос, зачем?
У всего есть два применения: практическое и учебное. 😉
iҚØN🐾🐾
У всего есть два применения: практическое и учебное. 😉
Еще есть третий вариант: делать нефиг)
Aleksandr
Нет, это учебное!!! 😄
SSR
Еще есть третий вариант: делать нефиг)
Да, ток хотелось сказать, что выглядит как пердолинг, ахах
iҚØN🐾🐾
Ну как, пердолинг. В 2000х хабов было или не купить или дорого стоили, на резисторах делали хабы
iҚØN🐾🐾
Пердолинг? Нет, необходимость
iҚØN🐾🐾
Мы в общаге как раз первую сеть так и построили
SSR
Ну я этого не застал, я больше про сейчас
iҚØN🐾🐾
Потом конечно купили нормальный хаб, ибо на этом было коллизий много
iҚØN🐾🐾
Ну сейчас - смысла нет, да
Aleksandr
Мы в общаге как раз первую сеть так и построили
Не в Томске учились? В те годы там чего только студенты не придумывали.
iҚØN🐾🐾
Реально еспеха - это микропц в половине спичечного коробка, я пока не уперся в потолок производительности, хотя бывают боттлнеки памяти и маленькая флешка (но это решабельно)
iҚØN🐾🐾
Щас хочу освоить внешнюю psram пожирнее, пока не приступил даже)
SSR
Я как-то накупил еспих, теперь не могу им применение найти :D
SSR
Идеи как-то улетучились
iҚØN🐾🐾
Детям в радиокружки отдать