В чем может быть причина бутлупа еспхи?
Срабатывания собаки, срабатывания BOD
В прочем странный вопрос. Открывается сериал монитор и смотрится что он пльет
Илфат
В чем может быть причина бутлупа еспхи?
У меня это происходило, когда в setup стояла команда pinmode(7, input)
Ruslan
откатываешься по истории репы на момент, когда работает и разбираешься
Ruslan
мля, забываю, что тут колхоз )))
Ruslan
а я тут отдельную репку с реализацией криптоконтейнеров накатал, потом сабмодулями в сервисы облака присобачил, щас тестами покрываю...
Ruslan
нужно, но надо сделать так, чтобы они об этом даже не догадывались
Max
Ну насчёт вносить правки есть вопросы
А шо, не бывает такого, что заказчик пропал на два года, потом находится и говорит "поправьте мне вот тут финтифулечку, денег дам"?
SSR
А шо, не бывает такого, что заказчик пропал на два года, потом находится и говорит "поправьте мне вот тут финтифулечку, денег дам"?
Я на фрилансе когда работал, делал android проекты, то было не в кайф доработывать проекты года 14-15, без архитектуры тогда ещё, без нормальных инструментов. Мы же не будем спорить, что в банальных задачах ORM всё-таки лучше, чем руками писать запросы?
Serjio
Orm?
Serjio
Перестал во фрилансе?
Max
Ну и да, ORM - это ровно до первого нетривиально запроса
Max
Потом все по звезде
SSR
Конечно лучше. Этих орм как говна за баней и все постоянно меняются, а SQL - стандарт уже кучу лет.
И конечно, лучше ручками, чтобы было больше шансов ошибиться, согласен
Max
И конечно, лучше ручками, чтобы было больше шансов ошибиться, согласен
В чем там ошибиться? В соседнюю консоль прыгнул, проверил, вбил.
SSR
Ну и да, ORM - это ровно до первого нетривиально запроса
У меня была такая ситуация, но в ORM, с которой я работаю, позволяет и прямые запросы писать, так что вполне решаемо, если инструмент нормальный, имхо
Ruslan
Потом все по звезде
ну, чё я только не вытворял на sqlalchemy
Max
У меня была такая ситуация, но в ORM, с которой я работаю, позволяет и прямые запросы писать, так что вполне решаемо, если инструмент нормальный, имхо
Т.е. не создает никакой полезной работы, а просто делает девелоперу удобно)) Плохой подход, порицаю)
Ruslan
В чем там ошибиться? В соседнюю консоль прыгнул, проверил, вбил.
то, что оно у тебя в консоли работает, ещё не гарантия, что тебя не пробьют )
SSR
Просто можно конечно долго спорить, что новые инструменты не оч и всё в таком духе, но что-то я не вижу, чтобы тут на ассемблере писали
Max
то, что оно у тебя в консоли работает, ещё не гарантия, что тебя не пробьют )
Камон, параметрические запросы не вчера придумали
Max
Просто можно конечно долго спорить, что новые инструменты не оч и всё в таком духе, но что-то я не вижу, чтобы тут на ассемблере писали
Нужен баланс между "вах, новенькое, свеженькое, одной кнопкой" и "проверенное временем"
SSR
Т.е. не создает никакой полезной работы, а просто делает девелоперу удобно)) Плохой подход, порицаю)
Ну вообще да, и что в этом плохого? Это задача практически каждой библиотеки
Ruslan
Камон, параметрические запросы не вчера придумали
у меня даже какие-то сертификаты на оракл где-то в макулатуре лежат, я в курсе )
Max
Ну вообще да, и что в этом плохого? Это задача практически каждой библиотеки
Это мое личное мнение. Кому-то и так норм, но неаккуратно же, внутренний перфекционист негодуэ.
Max
Вы еще написание кода в vi отмените
Max
Консоль им не консоль
Dmitriy
Раньше я делал платки на ESP32 с контроллером ch340N, все замечательно было, но запарился я при отладке ПО кнопки EN-IO0 дергать, переделал плату на CH340C, добавил туда два транзистора и два резистора чтобы перегружалось все автоматом... и... не работает... подскажите пожалуйста рабочую схемку чтобы оно само ресетило при прошивке из VSC
SSR
Это мое личное мнение. Кому-то и так норм, но неаккуратно же, внутренний перфекционист негодуэ.
А что есть аккуратно? Если я буду игнорировать на работе инструменты, то меня не погладят за то, что выдал решение, которое будет сложнее обслуживать, а во вторых время, которое я на это затрачу
Max
По головке не погладят, тимлид наругает
SSR
Max
Ну шож, соболезную
SSR
Но там был вопрос
Max
А что есть аккуратнее - это большой вопрос. Потому как личный опыт и свидетельства коллег говорят, что преумножение сущностей сверх необходимого есть зло и за такое в приличных местах бьют томиком Брукса по голове. ORM - явно лишняя сущность. Как и использование MQTT в случаях, когда банального UDP хватает.
JOHNik
народ хелп, плата скр3 экран 128х64, марлин 2.1.1, esp32e прошивка и webui 2.1, все работает кроме переди файлов на сд, ошибка uplod file failed, и запускается нагрев из этого файла, хотя печать никто не стартовал
JOHNik
карты пробовал разные и на 4 и меньше и больше, браузеры тоже, все отформатированно, названия файлов короткие
Vladislav
Ребят, а кто-нибудь сталкивался с тем, что WLED сам выключается через какое то время? В Home Assistant просто Off прилетает. Хотя иногдаа когда переключаешь сцены -лента тоже может выключиться, как будто-то где-то какая то ошибка или не хватает памяти. У WLED есть какие то логи?
Илфат
Что такое WLED ?
Что такое WLED ?
Готовый проект на гитхабе для управления светодиодными адресными лентами
Илфат
Готовый проект на гитхабе для управления светодиодными адресными лентами
Открытый проект. Пришла пора лезть туда грязными руками.
Marat
Кто нибудь ковырял esp-now? Как он для синхронизации нескольких esp.
Semen_404
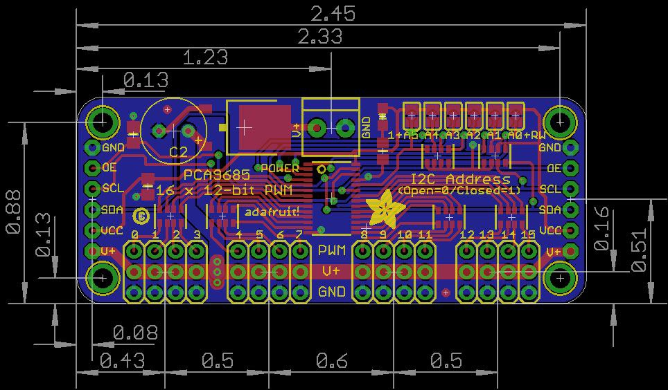
Всем привет, не подскажите что за единица измерения
Semen_404
Илфат
Дюйм?
Semen_404
Дюйм?
Спасибо
🛡Aleksej
Всем привет, не подскажите что за единица измерения
Дюйм, расстояние между пинами 2,54мм = 0,1"
Marat
А практическое применение?
Хочу понять возможности. Например беспроводные светофоры, которые будут автоматически синхронизироваться при включении и при переключении режима на одном, что бы все реагировали (просто пример).
XD
Может что подскажете, вообщем, есть вот такой код (скрин) это отправка данных в адресную светодиодную ленту, по протоколу передачи должны быть жесткие тайминги, собственно в обычных условиях все работает, но как только я подключаю mqtt то код со скрина начинает работать не корректно и на ленте вообще ничего не отображается, по идее поскольку там стоит taskENTER_CRITICAL то не должно быть никаких проблем но... может mqtt добавляет какието прерывания или еще что-то что всеравно срабатывает? (ESP8266_RTOS_SDK)
Marat
что имеется ввиду под синхронизацией?
Что бы видя в беспроводном доступе доступное устройство автоматически к нему подключались и синхронизировали тайминги исполнения кода.
Evgen
esp-now для этого не нужен
esp-now нужен для малого потребления
Marat
esp-now нужен для малого потребления
Я просто так понял, что это уже готовый протокол, который значительно упрощает написание кода. Я все же просто любитель. :)
Evgen
неправильно понял
Evgen
аааааааааааааааааааааааааааааааааааааааааааааааааааааааааааааааааа
Evgen
кто сделал всё правильно, но затупил и не понял этого - тот я
Ruslan
ну наконец
Evgen
обычно я туплю и делаю всё неправильно 😉
Ivan
Приветствую. Начинаю знакомиться с ESP*. WiFiServer. Не смог найти ответов на вопросы: 1. Возможно ли чтение скетчем состояния пина, сконфигурированного как OUTPUT? То есть в одном месте кода устанавливается LOW или HIGH, а в другом месте кода можно прочитать, что записано в этот пин? 2. Возможны ли разные страницы WiFiServer? Например, на разных портах. 3. Будет ли выполняться обработчик нажатия "ссылки" на странице, если вызвать эту ссылку напрямую? Например, если в коде есть "Click <a href=\"/LED=ON\">here</a> turn the LED on pin 2 ON<br>", то сработает ли вызов вида http://192.168.0.100/LED=ON ? Прошу помощи =)
Илфат
Пин в состоянии оут не имеет смысла читать
Илфат
2. Да 3. Вообще да. В данном скетче - не знаю
Ivan
Пин в состоянии оут не имеет смысла читать
Например, при аварийном выкл-вкл питании, думаю, есть смысл.