bbnmn
какой из плат/микроконтроллеров стабильнее когда он постоянно включен. У меня сенсор(ультразвуковой датчик расстояние должен отправить лог. 1(3,3/5 вольт) когда расстояние меньше 100 см).Какой из плат стабильнее ? Платы/микроконтроллеры:Esp32, Esp8266(Esp12f), ATMEGA328
Andy
а ног-то хватит? И эмулировать надо как минимум интел8086
только через расшерители портов очевидно и bitbang :)
Evgen
нестабильность может вылезти изза третьего софта на борту. Ардуино например.
и что, были случаи когда нестабильность именно от ардуины, а не от прокладки?
Evgen
между процессором и клавиатурой
bbnmn
здесь не дольно горить лед
🛡Aleksej
между процессором и клавиатурой
да были, на esp8266, после апдэйта на след. версию проблемы пропали. было года 3 назад.
bbnmn
построено на аттини2313
bbnmn
типо таких проблем
bbnmn
сенсор будет работать постоянно
Aleks
Могу поделиться. Там получится 4 датчика до 1.5 метра. Точность 10 см
Aleks
пригодится
В понедельник напомни ;)
Ruslan
нереально, склероз )
Aleks
Дома только черновик, не помню правильно ли там показывает...
Aleks
https://www.ozon.ru/product/parktronik-na-avto-4-datchika-parkovochnyy-radar-parktronik-s-datchikami-dlya-avtomobilya-parktronik-590111713/?from=share_android&oos_search=false&sh=bLj1qCbIuQ&utm_campaign=productpage_link&utm_medium=share_button&utm_source=smm&from=share_android
Aleks
Вот такой попался. Но думаю у других примерно похожее
Aleks
Сантиметры показывает, показания могут плавать, но точнее 10 см
Ruslan
поставить чтоли на домашний каршеринг, а то там камера сдохла давно
Max
какой из плат/микроконтроллеров стабильнее когда он постоянно включен. У меня сенсор(ультразвуковой датчик расстояние должен отправить лог. 1(3,3/5 вольт) когда расстояние меньше 100 см).Какой из плат стабильнее ? Платы/микроконтроллеры:Esp32, Esp8266(Esp12f), ATMEGA328
У меня с аналоговыми не срослось, ADC на ESP32 действительно стремный, Калманом надо сглаживать. Использовал JSN-SR04T (на али за 300 рублей), по сути тот же парктроник, вроде огонь.
Aleks
https://ydoma.info/avtomobil/avtoehlektrika/avtomobil-ustanovka-parktronika.html
Не на машину ставим. На ворота
Евгений
с целью?
Чтобы нос не прищемить =)
Max
Или прищемить, но неглубоко, см на 10
Aleks
с целью?
Направление проезда считать
Aleks
Ик датчик надо было сделать..)
Aleks
Ну посмотрим как пойдет
Илфат
Меня больше интересует девайс преобразования аналога в rtsp
Max
Платы видеозахвата с аналога (в виде свистка, на али полно) + дешманский одноплатник/распбери + gst-rtsp-server
Max
Но безблагодатно, никакого элемента колхозности))
Ivan
Товарищи, подскажите пожалуйста, мне на плату нужно распаять 2 мах6675 и есп32, на какие пины развести 2й модуль термопары, и не будет ли проблем при прошивке ЕСП32 если подключить на 12 пин?
bbnmn
здравствуйте
bbnmn
bbnmn
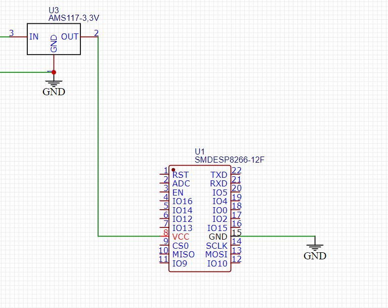
для включение есп8266 нужен только это?
Indr1x
нет, вот это
Indr1x
Andy
https://esp8266.ru/esp8266-podkluchenie-obnovlenie-proshivki/#full
bbnmn
спасибо
Max
Бюджетный пример?
Пример чего?
Aleks
Большой
5 на 12 см?
iҚØN🐾🐾
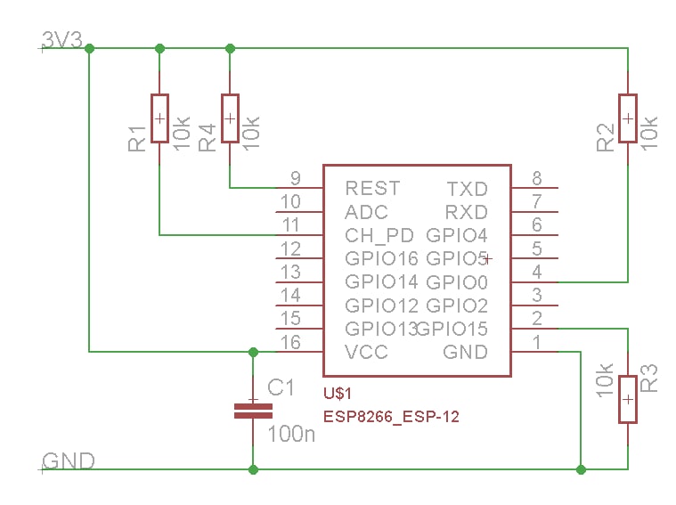
К ресету и io0 надо кондеры 100n на землю, иначе будет ловить помехи даже от руки и ребутиться или не входить в boot, ну и дребезг кнопок фильтровать. Хотя это больше справедливо для esp32, но на 8266 тоже ловил подобное
Илфат
Пример чего?
Дешманский свисток конвертера аналога в rtsp
Илфат
5 на 12 см?
Это тот случай, когда нужно поменьше
Max
Дешманский свисток конвертера аналога в rtsp
На али ищешь analog video capture. Мне вчера за 280 рублей чтоль выдавал или за 230.
Aleks
Микрокомп + USB плата займут столько же
Max
Микрокомп + USB плата займут столько же
Мне кажется, там вопрос цены
Илфат
Зачем USB, если надо ethernet?
Max
А, понятно
Aleks
Зачем USB, если надо ethernet?
Там говорили про аналоговые камеры.
Илфат
Aleks
Зачем USB, если надо ethernet?
Айпи камеру поставьте если места нет совсем - без аналога. Для ртсп потока понадобится комп с Арм и плата захвата (усб). Это дороже и больше по размеру чем двр.
Max
Наверное, rtsp появился для того, чтобы в nvr его совать)
Aleks
Или стримить на телефон
Max
Так что все баловство
Mike
Айпи камеру поставьте если места нет совсем - без аналога. Для ртсп потока понадобится комп с Арм и плата захвата (усб). Это дороже и больше по размеру чем двр.
тащем та линукс софт под Ир камеры уже давно обзавелся не просто датчиком движения, а распознавания лиц + сквозная работа с тупым домом. отсюда надо ...
Max
Распознавания лиц без акселерации на чипе или мощного проца - фигня будет
Mike
они там обмениваются событиями, и тупой дом проявляет немного интеллекта. ну в меру ума своего хозяина проявленного при его настройке
Aleks
База на 50 морд в слабых камерах
Timur
Здравствуйте, товарищи вопрос есть, может тут кто просветит как можно с esp записать переменную в файл по wifi на пк, или может на локальный сайт сразу закинуть, сайт на пк записан, а espшка должна данные с датчика на сайте отобразить не могу поднять сайт на esp, много картинок, таблиц, крч памяти не хватит + надо использовать несколько esp, тк датчики в разных местах
Mike
вот я и говорю что надо не выебываться с умными камерами, умными армами а стразу ставить комп на каком нить n5105 и там докером все из пактов разворачивать