Mike
это пока номеронабиратели на DTMF не поменяли
Marat
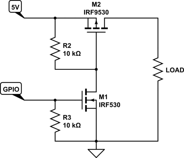
Для согласования лог уровней с 3.3в до напряжения питания можно же использовать n канальный мосфет?
Marat
Я везде пихаю клевые L3705N, по этому у меня их запас хороший.
Konstantin
вроде обороты по компании идут 900М/год https://www.list-org.com/company/751808
Для справки: ДКО Электронщик — розничное подразделение Компэла, крупнейшего дистрибьютора компонентов в РФ. Было бы странно увидеть там маленький оборот)
Konstantin
Привет. Подскажите кто регулярно покупает модули, это реальный ценник на esp32-wroom-32?
Этот же лот без наценки за розницу Вполне адекватный прайс, с учётом наличия на центральном складе (Мск) вообще отличный, имхо.
Konstantin
Для согласования лог уровней с 3.3в до напряжения питания можно же использовать n канальный мосфет?
Можно, но уровень инвертируется: active low станет active high. Чтобы инверсии не было, можно взять N + P феты
AntikillerVova 🇷🇺
Получилось так себе.
AntikillerVova 🇷🇺
А теперь перфекционисты, лучшее вам этого не видеть.)))
AntikillerVova 🇷🇺
Разводка платы рулит. Проводками какой-то треш получается 🤪
А теперь перфекционисты, лучшее вам этого не видеть.)))
А что не так? Зачем только кембрики на проводах?
AntikillerVova 🇷🇺
А что не так? Зачем только кембрики на проводах?
Это не проводки, это части ножек резюков)))
Это не проводки, это части ножек резюков)))
А ну тогда ладно. А треш то в чем?
Единственный на мой взгляд треш это разноцветные провода. Все должно быть сделано из одного мгтф
Ну и провода не должны быть чрезмерно длинными. Все впритык
AntikillerVova 🇷🇺
Был удлинитель LPT его пришлось в доноры пустить.
А зачем?
Ну у тебя места еще дохуя свободного. Когда это все начнет обрастать еще несколькими десятками проводов, эти излишки мешать начинают
Начинаешь путаться куда и что и где и откуда
Я бы показал одну хуйню которая уже в работе. Делать плату было лень так и пустил в работу.. Залил сверху кафутером и в корпус запихал..
Никита
Этот же лот без наценки за розницу Вполне адекватный прайс, с учётом наличия на центральном складе (Мск) вообще отличный, имхо.
Спасибо. Просто смотрел на других ресурсах цены много выше и я не мог понять, Толи тут перекуры обнаглели, толи компэл что-то мутит)
И не треш вовсе
AntikillerVova 🇷🇺
Единственное что резюки 8КОм плохо жмут к + шину i2c.
AntikillerVova 🇷🇺
Но может я и не прав. Кто какими резюками жмет шины?
Владимир
Единственное что резюки 8КОм плохо жмут к + шину i2c.
Я обычно 10к ставлю. Хотя по дефолту у i2c вроде 4к
AntikillerVova 🇷🇺
🤔 наверно тогда надо поставить 4.7КОм.
AntikillerVova 🇷🇺
Просто у меня 3 минкрухи эти сидят на i2c шине,расширители портов 2 mcp23017 и 1 pcm8574. На одной mcp23017 бывает выхода звенят. Но может это и код кривой(тестовый) чисто проверка системы так сказать.
Ruslan
#blog #security #flash Выучил наизусть все доки связанные с шифрованием флеша )))
Konstantin
Fun fact: i2c может работать на встроенных pull-up резисторах микроконтроллера, нужно только опустить частоту до 2-3 кГц.
Slava
А теперь перфекционисты, лучшее вам этого не видеть.)))
Что делает это устройство? Неужели светиками моргает?
Евгений
А теперь перфекционисты, лучшее вам этого не видеть.)))
Напугал козла капустной... Я вчера прилетел за 1000 км, привез заказчикам рабочий макет устройства. Все тесты прошли, все довольны, сегодня назад. Теперь разводить плату и в продакшн. Завтра, если не забуду, сфоткаю вам макет внутри. Вот тогда вы познаете ужас и страх😂
AntikillerVova 🇷🇺
Что делает это устройство? Неужели светиками моргает?
Будет управлять 24 твердотельными реле. Светики нужны для "чисто глянуть что там".
Ruslan
Всю одну?)
Вчитайся ещё раз
Ruslan
Так насколько увеличился размер записей ?
Шифрование - это не то место, где надо спешить. Пока изучается материал, составляется список задач, которые надо решить до этой активации.
AntikillerVova 🇷🇺
Я конечно извиняюсь, но зачем шифрование? И что шифровать собираетесь?
ok-home
Шифрование - это не то место, где надо спешить. Пока изучается материал, составляется список задач, которые надо решить до этой активации.
Можешь попробовать безопасно поиграться под QEMU. В доках заявлена поддержка encryption. Сам не проверял но в обычном режиме работает ( если в порты сильно не залезать ) https://github.com/espressif/qemu/wiki
Ruslan
ok-home
а как ты это у себя используешь?
Нужно было юнит тесты погонять ( без периферии ) - лениво было каждый раз доставать ESP. Там же и дебвгер работает без jtag (( . Кстати там же не так давно прокатал wdt то что у тебя срабатывало
Ruslan
не, я про другое, меня интересует инфраструктура вокруг этой виртуалки, как запускаешь, используешь ли в тестах
Ruslan
чтобы поменьше велосипедить
ok-home
не, я про другое, меня интересует инфраструктура вокруг этой виртуалки, как запускаешь, используешь ли в тестах
wsl+vscod+idf ext ( там ужевстроили поддержку )+qemu, без докера ( оно мне не нужно было )
Ruslan
ты про эту поддержку?
Ruslan
а виртуалку сам стартуешь, или прикрутил в VSC?
ok-home
vscod под виндой сам куда надо подключается хоть в wsl хоть в винду
ok-home
wsl естественно поставил на винду
Ruslan
а образ пускаешь как? (давно не крутил qemu) оно создаёт UART порт и через него дальше заливаешь прошивку?
ok-home
idf создает bin файл, дальше или ручками merge или по команде vsc start qemu он автоматом делает образ в котором крутится qemu
Ruslan
5мб/с - всё никак не привыкну к скоростям мобил )
ok-home
железа нет, поэтому заливать некуда - есть отдельный терминал qemu кудой валится вывод uart
Ruslan
ll qemu total 63336 -rw-r--r-- 1 ruslanpopov staff 72B 26 окт 10:08 README.md drwxr-xr-x 10 ruslanpopov staff 320B 22 сен 11:59 bin drwxr-xr-x 3 ruslanpopov staff 96B 22 сен 11:59 include drwxr-xr-x 3 ruslanpopov staff 96B 22 сен 11:59 libexec -rw-r--r-- 1 ruslanpopov staff 30M 29 сен 11:37 qemu-esp-develop-20220919.tar.bz2 drwxr-xr-x 5 ruslanpopov staff 160B 22 сен 11:59 share drwxr-xr-x 3 ruslanpopov staff 96B 22 сен 11:59 var
Ruslan
вот у меня получилась такая структура, сюда надо подложить бинарники прошивки?
Ruslan
а блин, я всё равно на маке, тут не проверить
Ruslan
кажется я догнал, надо собрать самому qemu, под мак, там будет qemu/bin/qemu-system-xtensa через него надо запускать бинарники
Alex
Меня забанили на сайте микрочипа на год за несоответствии линии партии🤭
Alex
Alex
Alex
Ruslan
и тут забанят
Alex
и тут забанят
если за флуд то микрочип это коллеги, а если тоже политика то ой
ok-home
вот у меня получилась такая структура, сюда надо подложить бинарники прошивки?
.bin - это то что ты заливаешь в esp, в самой компиляции никакой разницы. дальше этот бинарник склеивается(merge) c qemu(не помню как он зовется из дистрибутива qemu и все. Под мак - сорри не пользуюсь, здесь совсем не помогу что то внятное из доков было только под linux поэтому и wsl развернул
AntikillerVova 🇷🇺
если интересно, читай чат за последние полгода
Спасибо конечно, желание читать отпало.
Alex
Кстати, я не слежу за темой, но может кому пригодится.. Тянуть файл с сервера например для передачи дальше принято по флеш, и при этом ее ресурс уменьшается.Оказалось что можно и в ОЗУ буффер тянуть, главное чтобы между скачиванием пакетов не проходило больше 10мсек
Александр
http://sinofactory.ru/view.php
Александр
Сделал логгер на есп32. Работает) прикольно получилось
ok-home
вот интересен именно момент склеивания
по первой ссылке Build test app Build an ESP-IDF application. Create a flash image, combining the bootloader, partition table, and the application. This can be done using esptool.py merge_bin command, supported in esptool.py 3.1 or later. (cd build; esptool.py --chip esp32 merge_bin --fill-flash-size 4MB -o flash_image.bin @flash_args) Here flash_args is a file generated by ESP-IDF build system in the build directory, it contains the list of names of binary files and corresponding flash addresses. merge_bin command takes this list and creates the binary image of the whole flash. --fill-flash-size 4MB argument specifies the total flash size.
Конь Денвера
Привет. Не могу прошить. Какая это модель esp32?