Anonymous
@Gary_G будет жить. Поприветствуем!
Anonymous
@Donetsk_USA будет жить. Поприветствуем!
Anonymous
@NormandFR будет жить. Поприветствуем!
Anonymous
@glacius74 будет жить. Поприветствуем!
Ilya
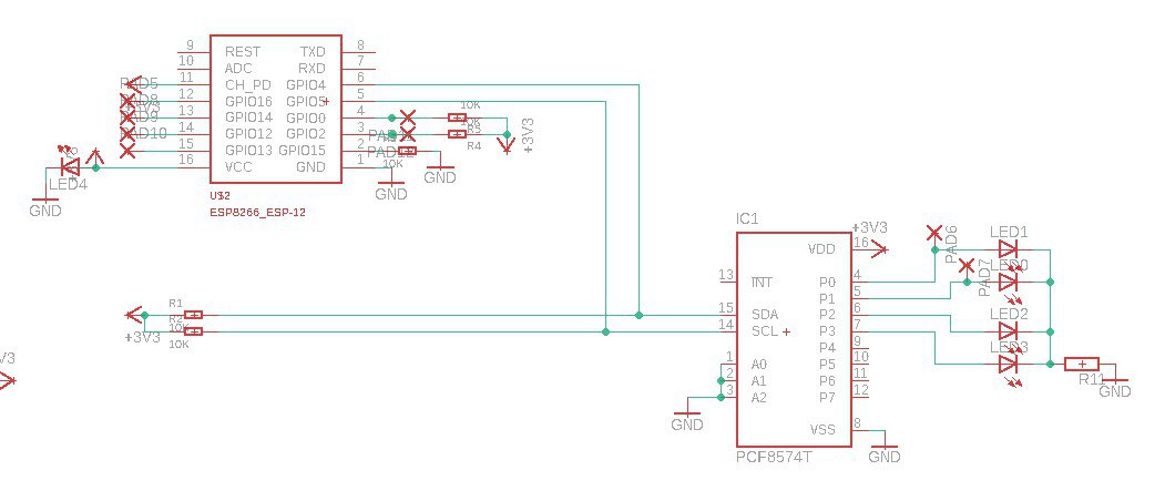
всем привет можете подсказать как подключать к arduino модуль wifi esp8266 http://ultran.ru/esp-04-0
Anonymous
@Igor_78 будет жить. Поприветствуем!
Master
всем привет можете подсказать как подключать к arduino модуль wifi esp8266 http://ultran.ru/esp-04-0
Самое простое Rx Tx Gnd esp к Tx Rx Gnd ардуины, ардуину тоже питать от 3,3в, либо конвертер уровней ставить 5в->3,3в
Denisio
чисто для интереса: а зачем?
ну например потому что у ардуины значительно больше аналоговых входов
Denisio
чем один у 8266
Алексей
ради аналоговых входов приделывать ардуину к есп?
Denisio
можно и так
Denisio
ради аналоговых входов приделывать ардуину к есп?
ну а почему нет. тупо расширитель входов :) плюсом получишь все io ардуины, все её АЦП.
Алексей
PCF8591 не проще?
Denisio
может и проще
Denisio
тогда ещо и 23008 или pcf8574 к довесок
Denisio
и может получица что это будет дороже :)
Алексей
PCF8591 по 20 центов 😊
Evgheni
PCF8591 не проще?
опа, взял на заметку, спасибо
Алексей
наврал, по 30
Denisio
опа, взял на заметку, спасибо
бери ещо на заметку MCP23008 или PCF8574
Алексей
8574 я проклял недавно 😞
Denisio
они тоже от 3.3 напрямую от 8266 работают
Алексей
не знаю в чем дело, но не работает нормально
Denisio
что это значит
Алексей
вроде 3.3 на выходе есть, но транзистор не открывается 😞
Denisio
так а прпчем тут 8574
Denisio
у тебя транзистор может не ощущает
Алексей
напрямую - открывается
Denisio
вангую что дело не в 8574
Алексей
не, может и в руках моих кривых дело
Алексей
но как-то непонятно
Denisio
нужно схему
Denisio
так сложно ванговать
Алексей
Denisio
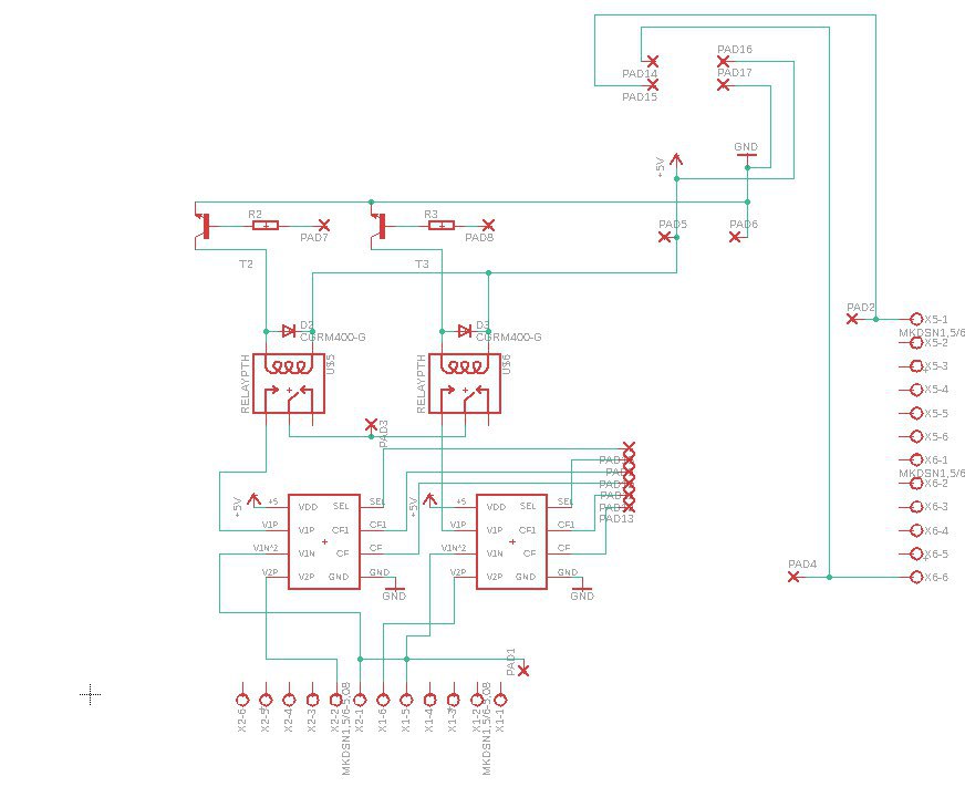
не вижу транзистора
Denisio
и почему RST у 8266 в воздухе
Алексей
Алексей
и почему RST у 8266 в воздухе
это ни на что не влияет по опыту
Denisio
ну так то да, но рекомендуют подтягивать
Алексей
ну так то да, но рекомендуют подтягивать
в новых сборках буду подтягивать
Алексей
Есть идеи, в чем у меня проблемы с радиусом кривизны рук? 😊
Master
Есть идеи, в чем у меня проблемы с радиусом кривизны рук? 😊
Ток померь между резистором и базой транзистора, 2мА при усилении в 100 должны реле включать, минус с эмиттера должен быть общий с 8574
Anonymous
Jahongir Sheraliyev будет жить. Поприветствуем!
Anonymous
Who know english
Anonymous
I have a question with nodemcu
Anonymous
My phone does not find it
Anonymous
But it is working blink led program
Anonymous
Angel Royo будет жить. Поприветствуем!
Angel - CristoMiRefugio.cl
Hello
Игорь
привет всем! мужики, случайно никто не делал управление AppleTV (Gen.5) по сети?
Anonymous
@Wadikk будет жить. Поприветствуем!
Anonymous
Anonymous
Подскажите как исправить ошибку компиляции кода с использованием библиотеки TinyGSM от автора проекта Blynk
Код в студию через pastebin
Anonymous
@ekibastus будет жить. Поприветствуем!
kibastus
Всем привет! Подскажите сколько оеально на плате esp32 свободных цифровых выходов под релюшки?
kibastus
Мне нужно 16 реле и 6 датчиков влажности на i2c воткнуть. Влезкт ли оно все на 1 плату есп32?
kibastus
В принципе главное 16 реле, датчиики могу скинуть на отдельную плату.
Игорь
Всем привет! Подскажите сколько оеально на плате esp32 свободных цифровых выходов под релюшки?
3 порта = неограниченное количество реле на 74HC595 Второй вариант I2C IO экстендере
kibastus
А без расширений сколько есть? Я только начал на микропитоне и контроллерах работать. Нежелательно усложнять конструкцию незнакомыми микросхемами.
Denisio
изучай и они перестанутбыть незнакомыми
Denisio
я насчитал 18 пинов i/o + 4 только in
Denisio
но в целом может дешевле будет взять pro mini + pcf 16 портовый
Denisio
у pro mini 6 пинов найдется на вход, а 16 на выход обеспечит pcf
Denisio
а датчики какие, аналоговые ?
kibastus
Дедлайн неделя на весь проект. Кроме есп еще кучу всего собирать. Поэтому мне дешевле по ресурсам брвть больше есп чем вешать на нсп намордник из экстеншинов а потом пытаться с ними совладать через микропитон
kibastus
Потому и хочу узнать предел свободныз пинов цифровых
Denisio
в основном все пины кроме rx/tx доступны на out, за исключением 4-х пинов только на in, некоторые с открытым коллектором - и надо смотреть как у тебя цепляется нагрузка
Denisio
аналоговых входов тоже хватает
kibastus
Да вот я не пойму, толи 16 толи 18
kibastus
Еще бывают 2 версии 30 пинов и 35