Кстати, как прошить есп на линуксе ???
С помощью всех тех же инструментов от esp-idf
esptool.py например
Mike
У эспрессиф на сайте выложен весь софт
Евгений
https://youtu.be/H3XYmR4Uonc
Что то говорят на вражеском
Василий
бугага....вспомнил фильм
Марис
Что то говорят на вражеском
Зато суть и так понятна
Павел
Люди добрые, подскажите куда копать. Есть devkit на основе esp32-wroom-32u (с внешней антенной, поскольку контроллер с датчиком под землёй, а там wi-fi не пробивает, антенный кабель 15м). К плате цепляется датчик dht22 (сборка готовая с впаяным резистором). Чтение производится с помощью библиотеки adafruit dht. Прошито через arduino ide. Логика такая: Настройка (занижение частоты до 80 МГц), подключение к wi-fi, чтение датчика (несколько попыток), отправка по http json с показаниями, ожидание и так далее - все примитивно. 1. Если цепляюсь через ноутбук (usb) все читается и отправляется. Без антенны и на месте с антенной. 2. Антенна снята, все в зоне покрытия, питание идёт от адаптера 5v (от rpi3) через usb, ноутбук отключен - читается и отправляется. 3. То же самое, что и п.2, но питание через 5v in - все работает. 4. Антенна подключена, все на месте, ноутбук отключен. С инициализацией и отправкой на serial или без - датчик не читается. Датчик менял, питание пробовал с пина 3.3 В и напрямую от источника с замыканием земли между контроллером, источником т датчиком. Пока кончились идеи, почему так, нужен совет опытных людей :)
iҚØN🐾🐾
Я бы прокинул через какой-нибудь nrf2401
Алексей
Люди добрые, подскажите куда копать. Есть devkit на основе esp32-wroom-32u (с внешней антенной, поскольку контроллер с датчиком под землёй, а там wi-fi не пробивает, антенный кабель 15м). К плате цепляется датчик dht22 (сборка готовая с впаяным резистором). Чтение производится с помощью библиотеки adafruit dht. Прошито через arduino ide. Логика такая: Настройка (занижение частоты до 80 МГц), подключение к wi-fi, чтение датчика (несколько попыток), отправка по http json с показаниями, ожидание и так далее - все примитивно. 1. Если цепляюсь через ноутбук (usb) все читается и отправляется. Без антенны и на месте с антенной. 2. Антенна снята, все в зоне покрытия, питание идёт от адаптера 5v (от rpi3) через usb, ноутбук отключен - читается и отправляется. 3. То же самое, что и п.2, но питание через 5v in - все работает. 4. Антенна подключена, все на месте, ноутбук отключен. С инициализацией и отправкой на serial или без - датчик не читается. Датчик менял, питание пробовал с пина 3.3 В и напрямую от источника с замыканием земли между контроллером, источником т датчиком. Пока кончились идеи, почему так, нужен совет опытных людей :)
dht22 на сколько далеко от esp
Павел
dht22 на сколько далеко от esp
10-12 см провода, напрямую примерно 5 см
Алексей
датчик питается от 5в?
Павел
датчик питается от 5в?
Сейчас да, пробовал и 3.3 пин
Алексей
тогда думаю дело в скетче где то
Алексей
хотя возможно питание слабовато
Алексей
кто питает это все?
Алексей
когда ноутбук не подключен
Алексей
схему
Павел
кто питает это все?
2А 5В адаптер от rpi3 китайский. Сейчас у него отрезан microusb и провода запаяны на 5v in + gnd
Алексей
т.е. 2A адаптер потом разделяется на датчик и на esp, а esp через LM-ку понижает до 3.3&
Алексей
?
Павел
На esp
На esp тоже +5В
Алексей
На esp тоже +5В
Как она ещё жива...
Павел
Как она ещё жива...
Жива, работает. Попробую 3,3 подать, спасибо!
Slava
Вместо тысячи слов прислал бы лучше фотку, что бы было видно что куда и как подключено.
Serg
Как она ещё жива...
Вроде бы у него девборд.
homekit
Подскажите, нужно сделать блютуз шлюз для homeassistant для чайника redmond, есть специальная прошивка для esp32. У меня есть такой модуль esp32, хочу его прошить для моста. Такой дилетантский вопрос: у всех модулей esp32 есть блютуз?
homekit
Sid
во всех
Denis
во всех
Но не во всех одинаковый
Sid
Но не во всех одинаковый
Он же не про версию бт, а про наличие
Sid
Тем более у бт все хорошо с совместимостью между версиями
Denis
Тем более у бт все хорошо с совместимостью между версиями
Ну как хорошо. Попробуйте BLE подключить к классическому Bluetooth
Denis
Бле это отдельная приблуда к стандарту
Ну вот в esp32c3 только она и есть
Sid
Которая в bt 3 или 4 появилась
Denis
Которая в bt 3 или 4 появилась
Она появилась в стандарте, но не обязательно появилась в микроконтроллерах
Denis
BLE может существовать в микроконтроллерах отдельно от классического Bluetooth
Sid
Ок, а в с3 обычного бт нет?
Sid
Печально
Denis
Печально
Да почему? Зато чип дешевле;)
Sid
Может в с6 завезут
Denis
В c2 тоже нет, в h2 тоже не будет
Denis
Обычный Bluetooth не очень хорошо экономит заряд батареи
Александр
Александр
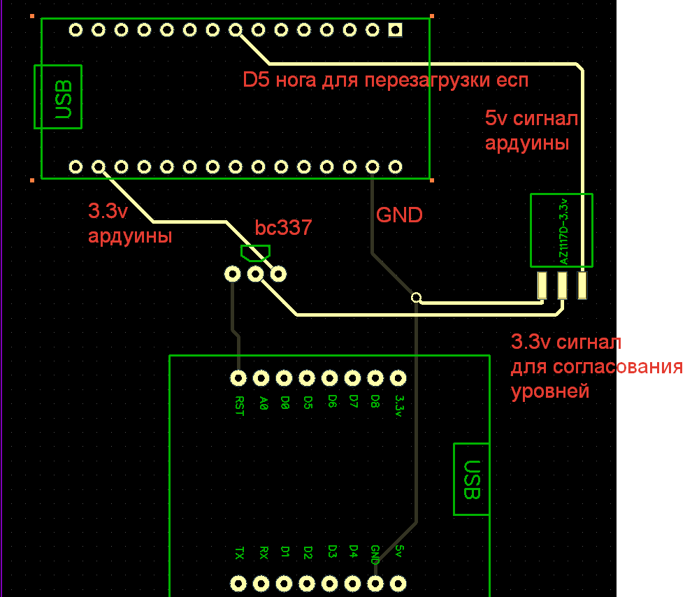
ребята так перезагрузить esp8266 можно при помощи ардуино? или я ерунду нарисовал?
Александр
Indr1x
ребята так перезагрузить esp8266 можно при помощи ардуино? или я ерунду нарисовал?
Ldo 1117 не нужен, управляйте транзистором напрямую с ардуины. Базу на D5. Проверьте по даташиту что он откроется. И правильность его подключения
Samos
https://t.me/esp32_r4s
Ruslan
#blog #security #cloud Не теряйте, вожусь с облачной частью. Там нескучно: надо организовать правильное хранение и выдачу сертификатов, шифрование и расшифрование данных между микросервисами. В общем, стандартная для многих здешних чатлан деятельность. Как закончу, начну писать про ESP32 дальше 😉
Slava
Судя по тишине, сегодня пятница? О, действительно пятница!
Slava
Смотрите "ESP32 Remote Computing #esp32berry #arduinoVNC #thatproject" на YouTube https://youtube.com/shorts/-9sf58ksa6I?feature=share
Slava
Вот людям делать нехер.
Александр
А к чему там символ ягодки тогда?
А к чему там символ ягодки тогда?
Потому что это малина. А есп32 здесь в роли vnc клиента
Или ты на полном серьезе решил что подобны ui запустили на есп?
Тамар
Он усопнился что это действительно remote
Тамар
Сомневаюсь, что есп32 потянет кодирование и декодирование видео
Тамар
Судя по скорости обновления она и не тянет
mjpeg в пару кадров в секунду она вполне протянет с внешней psram
Тамар
Какое видео?
Которое получает с удаленного рабочего стола
Тамар
А что там? Музыка?
?
Тамар
Как они картинку передают на есп?
Почитай как работает протокол RFB
Причем тут видео вообще я не понял
Тамар
Куча последовательных картинок ~~ видео
Ну пусть будет так
Тамар
Я так назвал передачу рабочего стола
Тамар
Душнила 😒
Бля причем тут душнила, если ты подбираешь термины не соответствующие действительности?
Видео блядь у него
Null
ну вот и эти поругались )