Alexey D.
Подскажите, пожалуйста, какую-нибудь обертку\метод для Preferences \ nvs чтобы хранить "списки" из значений, но чтобы не единым блобом. Задачи = Пробежаться по списку, получить количество элементов, добавить элемент, удалить элемент. Чтобы не изобретать велосипед.
Ruslan
ну просто прочитать про NVS, там все функции для этого есть
Ruslan
чёт я немного подохренел от всех этих этропий и контекстов ключей, надо отдохнуть...
Alexey D.
ну просто прочитать про NVS, там все функции для этого есть
Ну выглядит просто. Но например генерация уникальных ключей для элементов списка, быстрый подсчет количества итд итп. Я потому и спросил
Ruslan
прям уникальных уникальных?
Ruslan
ну вот же подсчёт: https://docs.espressif.com/projects/esp-idf/en/latest/esp32/api-reference/storage/nvs_flash.html#_CPPv413nvs_get_statsPKcP11nvs_stats_t
Ruslan
а про уникальность в гугле первой строчкой
Slava
есть вопрос. значения LOW и HIGH какого типа? как их получить в переменную?
Slava
вроде bool
а конструкция "+=" применима к строкам?
Alexey D.
вроде bool
Дефайны они. Нет у них типа
Slava
млять, дело было не в бабине. долго искал почему ресетится есп с ошибкой тригера или как его там. дело в выводе на tft экран какогото ебанутого символа за пределами дозволенных.
EL84 💡
Дефайны они. Нет у них типа
но ведь они понимают аргумент не типа !диджиталрид(н);
Slava
поздравьте меня, я стал умнее 😭
Slava
⏯ и ⚫️ вот эти сучьи символы
Alexey D.
но ведь они понимают аргумент не типа !диджиталрид(н);
Ещё раз - LOW и HIGH это дефайны. Значит что вместо LOW и HIGH на этапе прекомпиляции подставляется текст "1" или "0". То есть write(LOW) в компилятор попадает как write(0) Очень упрощенно
Alexey D.
Соответственно тип этого конкретного нуля выбирается автоматом исходя из требований в каждом конкретном месте
Slava
Ну все как обычно)
пойду библу tft_espi править завтра
Alexey D.
int a = LOW bool b = LOW uint8_t c = LOW В компилер попадут как int a = 0 bool b = 0 uint8_t c = 0 Соответственно у тебя три разных типа, которым присвоено одинаковое значение ноль.
Тамар
Зачем путать людей
Тамар
Еще и не факт, что именно 0 и 1, могут быть любые значения, они в дефайнах, для совместимости
Тамар
Вместо HIGH может оказаться ((BOOL)255) А в место BOOL уже UINT8, UINT32 в зависсимости от того, что думает на этот счет компилятор
Тамар
обычно там 0 и 1 соответственно
Тамар
Часто бул - это алиас на int
Тамар
В стд си видел такое
Alexey D.
Значение, а не текст
Ну именно текст тут ближе по смылсу. Т.к. дефайнить можно почти любой текст программы и не обязательно он полноценный и самостоятельный с точки зрения кода.
Leonid
Когда у Вас не ардуино иде, а VSC, просто нажимаете мышкой с зажатым контролом на LOW или HIGH и получаете ответ на свой вопрос
Alexey D.
Еще и не факт, что именно 0 и 1, могут быть любые значения, они в дефайнах, для совместимости
esp32-arduino esp8266-arduino #define HIGH 0x1 #define LOW 0x0 Ну да, теоретически там могут быть любые значения. Они и в процессе компиляции могут теоретически переопределяться в середине компиляции. Но на практике там 0 и 1 для Arduino и для избегания непонятных багов вряд-ли кто-то будет это менять
Mike
Привет чат! Ищу специалиста на выполнение проекта. Необходимо на базе микроконтроллера ESP32 разработать прибор сигнализации Описание с необходимыми входами, выходами, компонентами (что-то наподобие ТЗ) - пришлю в личку. От Вас на первом этапе требуется разводка электрической компонентной схемы. Разработку необходимо выполнить в среде EasyEDA. При разработке использовать элементы из каталога JLCPCB из наличия (заказ платы будет у JLCPCB с распайкой компонентов).
Александр
Есть кого-нибудь схема на эту плату с алика. Вижу стоит два светодиода, одним получается можно моргнуть, но на каком пине сидит не понятно.
Dima
на 2м обычно
Александр
Хорошо, спасибо. А кнопки под свои нужны можно использовать или они системно уже заняты своими действиями?
Mike
Системно заняты
Mike
🤙🏻 ℙ𝔸𝕍𝔼𝕃
Нулевой пин по моему, но это не точно. Но кнопку можно заюзать это точно, я юзал)
Александр
Ну судя по схеме у них тут взаимосвязь сделана.
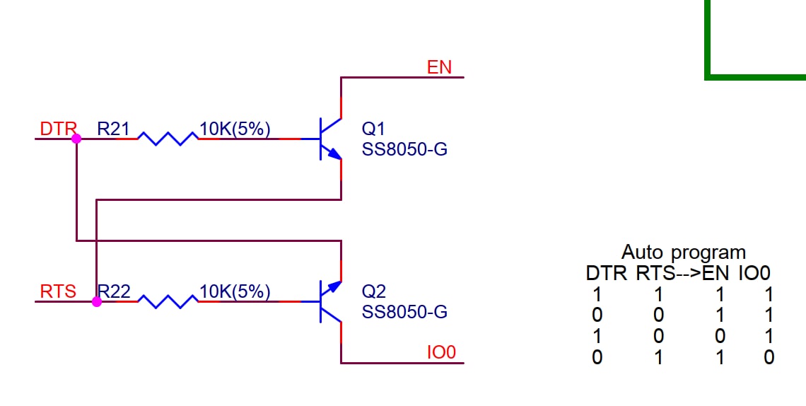
Алексей
По этой схеме толком не работает
Алексей
Туда ещё нужно конденсатор на 10мкф между землёй и EN вешать
Ruslan
Загугли по надписям на плате, первые ссылки
ok-home
По этой схеме толком не работает
http://wiki.amperka.ru/_media/products:esp32-wroom-wifi-devkit-v1:esp32-wroom-wifi-devkit-v1_schematic.pdf https://dl.espressif.com/dl/schematics/esp32_devkitc_v4-sch.pdf выбирай любую - что не работает то ? кнопка ?
Алексей
Не, самозагрузка скетча без кнопки
ok-home
Да она по жизни то работает то не работает ))
Ruslan
ну, там надо стараться, раз из пяти срабатывает, я так удалённо веду разработку пока плата дома лежит
Mike
Давайте попробуем начать с того что у оригинального модуля есп32 есть куар код
Mike
Затем любой новый модуль принудительно шьем бланком
Mike
И вот потом уже можно прикидывать что работает что нет
Алексей
Да она по жизни то работает то не работает ))
Я стабильности добился так, повесил конденсатор и в параллель светодиод синий
Александр
Загугли по надписям на плате, первые ссылки
Эти ссылки на оригинальные платы, которые отличаются от этого
Александр
Слушайте а эта плата, через Espressif ide (которая eclipse можно сказать) вообще прошивается?
Ruslan
#blog #mbedtls #wdt Пришло время вникнуть в watchdog...
Ruslan
хм, почти минуту на генерацию ключа... W (31528) TLS: Generating the RSA key [ 2048-bit ]... W (99138) TLS: Exporting the public key...
хм, почти минуту на генерацию ключа... W (31528) TLS: Generating the RSA key [ 2048-bit ]... W (99138) TLS: Exporting the public key...
2048. Фу. 4096 генери. Заодно любопытно сколько часов понадобится еспшке
Точнее 8192
Ruslan
для устройства достаточно 2048 бит в ключе на ближайшие 5 лет
Евгений
для устройства достаточно 2048 бит в ключе на ближайшие 5 лет
Делай нестандартное число (типа 2047 или 2050), веселее будет
Ruslan
Мосье знает толк...
Что взять с любителя веселья
Марис
Здравствуйте
Марис
А какие веб-сайты или сервера есть на есп ???
Andy
А какие веб-сайты или сервера есть на есп ???
Вряд ли кто-то будет выставлять в Интернет такое :) Обычный порядок работы предполагает сервер на esp только для настройки какого-то устройства.
Марис
Мне просто интересно узнать, возможно ли есп задудосить или нет
Ruslan
Andy
Мне просто интересно узнать, возможно ли есп задудосить или нет
Легко. Редко какой web-сервер на esp больше 10 коннектов держит одновременно.
Andy
А пшик делает и дымок идём ???
:) Это вряд ли. На esp8266 раньше была ошибка в модуле WiFi, камень в определенных режимах ну очень сильно грелся. На esp32 такого не наблюдается
Andy
Блин так не интересно
На самом деле и без извращений устройства горят. esp это всего лишь МК с WiFi, соответственно если вы подключили к нему тэн и ошиблись в программе управления, то сгорит не только esp, но и здание, а иногда и бизнес :)
EL84 💡
господа, надо склепать модуль мониторинга мощности в сети, есть идеи что можно использовать для этого?
Ruslan
esp8266 и ардуино, иначе ты вне контекста чата )
EL84 💡
esp8266 и ардуино, иначе ты вне контекста чата )
это понятно, вопрос в самом модуле мониторинга нагрузки
Ruslan
ну, или esp32-cam, который смотрит на табло мощностемера!