Сергей
Slava
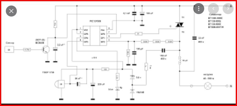
Это неправильно, нужно паралельно лампочке
Slava
Недооцениваешь невнимательность юзеров)
Ну конечно, у него схема вверх ногами. 😀
Сергей
Тоже самое
Сергей
Говно какое то
EL84 💡
ты подключил неправильно
EL84 💡
конечно оно не работает
EL84 💡
у тебя в схеме первая и вторая клемма и паралельно лампе конденсатор
EL84 💡
а ты 2 и 3 подключил
Сергей
Блять
Сергей
Я уже по разному подключил
Сергей
Одно и тоже
Сергей
Я его выкинул
Сергей
Подключил я
Сергей
w
Как он добывает себе питание
EL84 💡
Как он добывает себе питание
разность потенциалов
Диванный Оракул
разность потенциалов
Конденсатор какраз для этого.
Василий
Я его выкинул
правильно, надо выкинуть, а лучше разбить, то что не понимаешь (шутка..)
Василий
конденсатор паралельно лампочке включать надо, вернее светодиодам подсветки (т.к. с лампочкой накаливания оно бы работало нормально - там ток утечки больше) хотя если там реле коммутирует нагрузку...то вообще хз как это возможно в двухпроводной схеме
Василий
только как производитель представляет это сделать - хз....ведь в подрозетнике нет второго конца лампы
Василий
вариант только дотянуть второй конец (ноль или фазу) и подключить по трех проводной схеме - тогда будет все ок
Василий
...поумничал...и ухожу )))
w
разность потенциалов
Это понятно, внутри питальник интересен
EL84 💡
Василий
Это понятно, внутри питальник интересен
да ничего особенного там нет, такая схема работает с коммутацией нагрузки симистором, питание береться прям с входа выхода симистора
Василий
его хватает
Василий
а вот если реле - то так не получится
w
Как я понимаю, симистор надо периодически отключать, чтоб хапнуть энергии?
Василий
да, симистор открывается/закрывается с частой сети - только меняется угол закрытия - так и работает ШИМ и регулирует яркость
Василий
А нет получше качества картинки?)
тут полистай я так для примера показал https://www.google.com/imgres?imgurl=http%3A%2F%2Fmsevm.com%2Fmd%2F702%2F01%2Fsch.gif&imgrefurl=http%3A%2F%2Fforum.easyelectronics.ru%2Fviewtopic.php%3Ff%3D14%26t%3D831&tbnid=LPHtflQVCP6cZM&vet=10CC8QMyjdAWoXChMIiLrHg93H-gIVAAAAAB0AAAAAEAM..i&docid=kPSxlIdMWKr_hM&w=1408&h=620&q=%D0%BF%D0%B8%D1%82%D0%B0%D0%BD%D0%B8%D0%B5%20%D0%BE%D1%82%20%D1%81%D0%B8%D0%BC%D0%B8%D1%81%D1%82%D0%BE%D1%80%D0%B0&ved=0CC8QMyjdAWoXChMIiLrHg93H-gIVAAAAAB0AAAAAEAM
Василий
оо, и картинка прояснилась ))))))
Василий
сразу предупреждаю !!!!!!!!!! - техника електробезопасности эти схемы гальванически связаны с 220в - подключение такой схемы к той же ESP32 (и вообще любые) к ПК - опасны для жизни..и скорее и ПК
Василий
т.е. только так - залили прошивку - отсоеденили от ПК и подключили к такому питанию
w
Это понятно конечно
Alexey
Есть развязка на юсб, правда фулл спид. Ну и еще и на юарт, тут наверное до мегабита.
Сергей
Может сенсор тупить ?
Сергей
Хотя если бы тупит сенсор только то через приложение работала бы нормально
полный USB не гарантирует функционал хоста.
ESP-S2 в даташите же написано - USB OTG support
Dmitry
ESP-S2 в даташите же написано - USB OTG support
Ничего про S2 не писал. Это к г-ну Ярошенко ( не могу заменшнить)
Ничего про S2 не писал. Это к г-ну Ярошенко ( не могу заменшнить)
Не ты сказал что полный юзб не гарантирует функционал хоста. В случае с s2 написано что otg
Dmitry
Что такое "калечный юзб"?
Антипод «полного» в терминах Ярошенко https://t.me/ProEsp8266/175568
Кстати никогда не задумывался, а можно ли реально комп юзать как юзб девайс... Надо будет изучить данный вопрос
Dmitry
В огороде бузина а в Киеве дядька 🤯
EL84 💡
спать не дают
חוש נוכחי
Sid
В Палестине хесбола
в кровати - Надька Махмуд Аббас любит драм энд басс
Slava
А тут фото Лаврова!
EL84 💡
А тут фото Лаврова!
тогда надо убрать отсюда цыганей
EL84 💡
иначе они его украдут
Evgen
Это шо за чат?
Евгений
Политическый, щас каааак устроим массовые репрессии =)
Евгений
Ну вот опять началось... Только вылезешь из кухни в медиапространство - тут же репрессии!
EL84 💡
А кто это?
Лошадь
EL84 💡
😂
Лошадь
В пальто?
Василий
Ребята, никто не подскажет чат по скалерам? не могу подружить матрицу со скалером
Евгений
А вообще стандартный совет: читаем даташит на матрицу и на скалер. Мне неоднократно приходилось перепиновывать кабеля LVDS например.
Василий
мне пока не приходилось - вот и хотелось с кем то пообщаться
Ruslan
так ты бар указывай и говори, пиво бесплатно )
Василий
голубая устрица 😂😂😂😂😂😂😂😂
Василий
офигеть...пошутил - бар Голубая устрица из фильма Полицейская Академия Оказывается в Питере такой есть просто жесть
Ruslan
голубая устрица 😂😂😂😂😂😂😂😂
будь аккуратнее с желаниями, они могут сбыться
Евгений
мне пока не приходилось - вот и хотелось с кем то пообщаться
Ну я все сказал - читать даташиты. Сравнивать - все ли параметры совпадают? Может скалер тупо не поддерживает эту матрицу. Потом сравнивать распиновку lvds
Евгений
Потому что если у вас неправильно подключен скалер к матрице, то никакими прошивками вы это не справите
Василий
пока не могу найти доку на матрицу FPC10155L
Василий
это же понятно и так
Василий
сначала правильное подключение, потом если что прошивка
Я щас как раз почти мимо проезжаю
Василий
я думал геи только в европе - так же телевизор сказал ))) а оно - Вон оно чё, Михалыч!