Bez
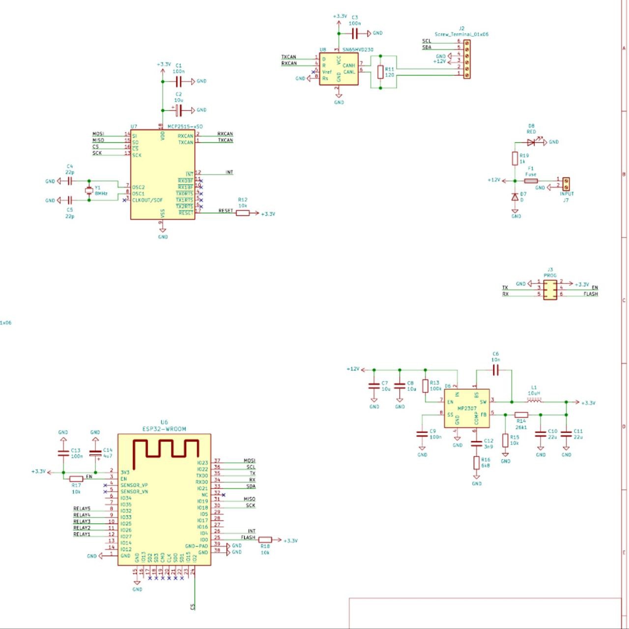
Я полагаю при старте преобразователя есп умудряется начать запускаться и зависнуть?
Bez
Я полагаю при старте преобразователя есп умудряется начать запускаться и зависнуть?
При питании от лбп отлично работает. Эти осциллограмы с бп
K.
Кое-что нашёл: https://kotyara12.ru/pubs/iot/crawl-to-pio/ Что не понравилось: инсталлятор не спрашивает, куда следует установить PlatformIO. По умолчанию PIO установится в Ваш профиль в папку “.platformio”, если профиль записан латиницей; либо в папку “C:\.platformio”, если Ваш профиль скажем “админ”. Лично мне это категорически не понравилось. Во-первых на системном диске у меня очень мало места – SSD 64 Gb, весь софт я стараюсь ставить на другой диск. Во-вторых – я терпеть не могу лазить по разным профилям. Это моя большая претензия к разработчикам, но им “по барабану”, разумеется.
Bez
Я полагаю при старте преобразователя есп умудряется начать запускаться и зависнуть?
Можно как-то старт оттянуть? До этого были готовые модули mini360 и wroom32 на дев платах. Все отлично работало
Bez
А если на enable увеличить конденсатор?
А что это даст? Увеличит время запуска?
K.
Я же тебе скинул ссылку на документацию, какие переменные нужно установить
Это для случая, если нужно установить дополнительно версию platformio, которую хочешь немного поломать. Вот нужная мне переменная: https://docs.platformio.org/en/latest/envvars.html#envvar-PLATFORMIO_CORE_DIR Нашёл! Спасибо.
А что это даст? Увеличит время запуска?
Во вторых я не понял. У тебя C13 и C14 параллельно друг другу что-ли стоят?
Leonid
Может бутлоардер сдохнуть, тогда нужен программатор
в качестве программатора неплохо работает вторая ардуина
Юрий
Один тантал. Второй керамика. Неправильно?
А что при этом в логах, какие сообщения? Детектор снижения напряжения на сколько установлен?
Юрий
Когда не запускается, имею ввиду
Да
Так он у него бы в рестарт уходил, а я как понял он виснет
Или я неверно понял о чем речь
Юрий
Так он у него бы в рестарт уходил, а я как понял он виснет
Не разу не видел чтоб есп вис, может в загрузчик уходит
Тогда я не так понял первое сообщение. думал речь про зависон
Юрий
Правда у меня настройки всегда стоят на перезагрузку, может при снижении он крашится и тупо ждёт, там есть такой режим, забыл как правильно называется
Юрий
Если бод отключен, то он может и повиснуть
А нахер его отключать? Он и нужен чтоб память не портить.
А нахер его отключать? Он и нужен чтоб память не портить.
Кто-то жаловался что в каких-то партиях есп32 он глючил
Bez
А что при этом в логах, какие сообщения? Детектор снижения напряжения на сколько установлен?
Детектор не устанавливал. Логи тоже не смотрел так все распаяно на плате готовым устройством без выходов. Смотрел только на срабатывание реле и появление точки ап. Ни одного ни другого
Юрий
Правда у меня настройки всегда стоят на перезагрузку, может при снижении он крашится и тупо ждёт, там есть такой режим, забыл как правильно называется
Нашел, Panic handler: у меня Print registr and reboot, если там halt, то он будет ждать перезагрузки если что-то пойдет не так, может это считается завис, но это не завис.
Bez
Ну это прям подходит под то что я описал. Логи сразу надо смотреть.
Спасибо большое ,буду смотреть. А в arduino ide можно как-то сменить panic handler?
Юрий
Спасибо большое ,буду смотреть. А в arduino ide можно как-то сменить panic handler?
Ой это ещё и Ардуино, по идее да, нужно смотреть настройки.
Abduazimov
привет всем, уменя вопрос, как можно изменить фронтент в esp-deauther, я изменил но не изменился
Ruslan
камрады, это я в GPRS не успел залезть или кроме жопореза надо ещё что-то в SIM800L активировать?
Ruslan
мне кажется, после поднятия жопореза надо ещё что-то делать, доку ещё не дочитал на эту тему )))
Ruslan
итак девайс уже как только в сеть не ходит )
Slava
как узнать на си сколько букв в русском слове? txt.length() не прокатывает.
Алексей Кузнецов 🦔
как узнать на си сколько букв в русском слове? txt.length() не прокатывает.
Эммм. txt.length() и для латинского не прокатит, это не си :-) По одной букве считать. Ну, повникать, какие последовательности юникода тянут за собой следующие байты. В принципе, не очень сложно.
Slava
коды 208 и 209 типа префикса у русских букв. похоже легко никак
Resident
коды 208 и 209 типа префикса у русских букв. похоже легко никак
А че разве символ перестал 1 байт весить?)
Алексей Кузнецов 🦔
Алексей Кузнецов 🦔
Но так и не понял, чего тут сложного.
Евгений
А че разве символ перестал 1 байт весить?)
Читайте за UTF. И таки да, русские (украинские/китайские/арабские и все прочие, отличные от языка хозяев мира) символы весят 2 байта.
Алексей
А ещё есть диактрические знаки.
Евгений
До 4х байт
Не стану спорить, я тоже сильно глубоко в это не вдавался, я обычно сразу конвертирую в ASCII, который имеет законные 255 символов и каждый символ честный 1 байт.
Алексей
Хотя UTF-8, по стандарту, до 6 байт. Но реально используется до 4х
Anton
как узнать на си сколько букв в русском слове? txt.length() не прокатывает.
именно букв, то есть unicode codepoints? надо пройтись по строке и декодировать её в кодепоинты, посчитав их. код для декодирования можно: прочитать педивикию по ютф-8 написать свой, воспользоваться библиотекой или стырить у кого-то. можно даже у меня...
Ruslan
До 4х байт
насколько помню, до 8 байт
Алексей Кузнецов 🦔
Кто больше?
Ruslan
есть вопрос важнее, кто имеет опыт с SIM800 и подобными
Ruslan
вот я проинициализировал GSM, затем GPRS - правильно я понимаю, что у меня есть связь?
Алексей
насколько помню, до 8 байт
В педивикии пишут, было до 6, но обрезали до 4х для совместимости с UTF-16.
Ruslan
В педивикии пишут, было до 6, но обрезали до 4х для совместимости с UTF-16.
а если сократить население до ярда, можно ещё два байта сэкономить
Ruslan
вот я проинициализировал GSM, затем GPRS - правильно я понимаю, что у меня есть связь?
судя по куче примеров от ардуинокодеров, похоже так и есть, они там сразу после жопореза поднимают mqtt
Евгений
а если сократить население до ярда, можно ещё два байта сэкономить
А если до 255 человек, то какая экономия в байтах во всех БД!
Andy
есть вопрос важнее, кто имеет опыт с SIM800 и подобными
SIM800 управляется AT-командами (если мне склероз не изменяет), соответственно для этого есть https://espressif.github.io/esp-protocols/esp_modem/README.html
Anton
насколько помню, до 8 байт
а что, все кодепоинтс в текущих пределах до 4х байт уже заполнены?
Ruslan
а что, все кодепоинтс в текущих пределах до 4х байт уже заполнены?
хз, я из памяти взял, лет 20 назад много про UTF-8 писали, тогда читал
Алексей Кузнецов 🦔
Anton
я чесгря не помню что там после 4х байт вообще. ни в одном практическом енкодере-декодере ютф8 не видел больше 4х байт. а мне пришлось их посмотреть чтобы свои шрифты сделать.
Anton
Ну, если с такой точки зрения, то да.
что прямое что обратное -- простые преобразования. практически одинаковые.
Anton
по сложности
Anton
если ограничиться только русскими буквами и знать, что других там нет, то можно вообще мозг не парить -- считать два байта за один кодепоинт
Алексей Кузнецов 🦔
что прямое что обратное -- простые преобразования. практически одинаковые.
Я имею в виду, сложно... Как же это называется... Короче, нет толкового стандарта, как рисовать сложные символы. Ведь могут быть русские. Может быть о́ как о с ударением, а может быть что-то из польского. (Ну, как бы русская буква, но только внешне).
Алексей Кузнецов 🦔
О́
Евгений
Я имею в виду, сложно... Как же это называется... Короче, нет толкового стандарта, как рисовать сложные символы. Ведь могут быть русские. Может быть о́ как о с ударением, а может быть что-то из польского. (Ну, как бы русская буква, но только внешне).
А что вы такое делаете, что вам прям нужны эти символы? Никогда их не использовал. Стандартный набор - цифры, английские, русские и общеупотребительные знаки. Все умещается в 255 байт.
Slava
Ничёси вы тут дискуссию развели, хотьбы один спросил нафига мне это надо?
Евгений
windows-1251?
ага, она
Anton
в общем, мне нужны три языка, как правило: англ, рус и нем. и вот всякие ß üöä из немецкого вместе с остальными двумя никак не бывают в однобайтовой кодировке. поэтому, utf-8
Anton
именно необходимость в трёх языках заставила меня свои шрифты в utf-8 делать
Serjio
перерасход памяти же? или нужно было сразу смесь? роман ЛНТолстого?