‎Konstantin
в Краснодаре фанаты знака 40
У нас активно убирают светофоры, везде делают круговое движение
Жексон
Serjio
Мы тут подумали, может, в городе завелись лоббисты автомастерских..
Ruslan
У нас активно убирают светофоры, везде делают круговое движение
если на круге главная, то хорошо в москве я охренел после сибири, у нас там была главная на круге, а в москве, надо уступать справа - в итоге, такие пробки на этих кругах образовывались!
Ruslan
Кто на круге, тот и прав, а как иначе?
в москве было не так! да и сейчас не везде, надо смотреть на знаки
Ruslan
просто нет знаков и действует правило равнозначных дорог, пропусти справа и привет, клинч
Serjio
Вроде же менялись правила, даже может не раз.
Кто на круге, тот и прав, а как иначе?
Круг сделали главным относительно недавно
Ruslan
Вроде же менялись правила, даже может не раз.
в итоге, всё рулится знаками, присмотрись внимательно
Ruslan
Круг сделали главным относительно недавно
обязаны поставить знаки, факт, но я ещё встречаю круги без знаков
‎Konstantin
Круг сделали главным относительно недавно
я хз, всегда так было, с молодости еще
обязаны поставить знаки, факт, но я ещё встречаю круги без знаков
Ниче не обязаны. Если знаков нет то круг главный
Ruslan
я хз, всегда так было, с молодости еще
в сибири так и было, знаки сразу стояли правильные
Это ты скинь где обязаны
Ruslan
я еду по знакам
‎Konstantin
в сибири так и было, знаки сразу стояли правильные
лучше бы электронику подымали, чем фигней страдать
Ruslan
нет знаков - ну его нахуй, лучше пропущу еблана, чем потом прыгать в суде
Ruslan
нюансы у них есть )))
Ruslan
Если на перекрестке с круговым движением установлены знаки приоритета или светофор, движение транспортных средств осуществляется в соответствии с их требованиями. — До 2017 года автомобили, двигавшиеся по круговому движению обязаны были пропускать тех, кто на круг выезжает. В 2022 году, те кто двигается по дороге с круговым движем имеет преимущество перед выезжающими на круг. Это правило было разработано для уменьшения заторов на дорогах с круговым движением, — рассказал кандидат юридических наук, адвокат Геннадий Нефедовский.
Ruslan
сцуко, 20 лет им понадобилось, чтобы это понять
я еду по знакам
То есть если ты выезжаешь в деревню и там нет знаков главная дорога, то у тебя возникают затруднения? Хм
Ruslan
— Сам по себе термин «круговой перекресток» отсутствует в Правилах дорожного движения. ПДД дает определение термина «перекресток» и разъясняет, как двигаться при круговом движении, — объясняет наш эксперт.
Ruslan
в общем, можно нескучно провести время в суде )))
Ruslan
100500 знаков на любой вкус, на них бабла потрачено больше, чем на асфальт похоже
‎Konstantin
зато у вас бабы красивые! бгг
‎Konstantin
эт факт )
Хз, в Беларусии лучше!
Ruslan
Хз, в Беларусии лучше!
не было у меня там корпоративов, ничего сказать не могу )))
‎Konstantin
не было у меня там корпоративов, ничего сказать не могу )))
Ну будет возможность, посети Минск, тебе понравится
Ruslan
был несколько раз по делам, не до кабаков было
Ruslan
в москве белорусок найти несложно )
‎Konstantin
был несколько раз по делам, не до кабаков было
Ты баб только в кабаках замечаешь?! 😮
Ruslan
остальное время либо работаю, либо с вами пизжу - рожа то в компе, то в мобиле )))
Ruslan
а в кабаке, оглядываешься, ух ты бля ж - жизнь!
Ruslan
ну а че, они мне как прошить esp32 не подскажут )))
Serjio
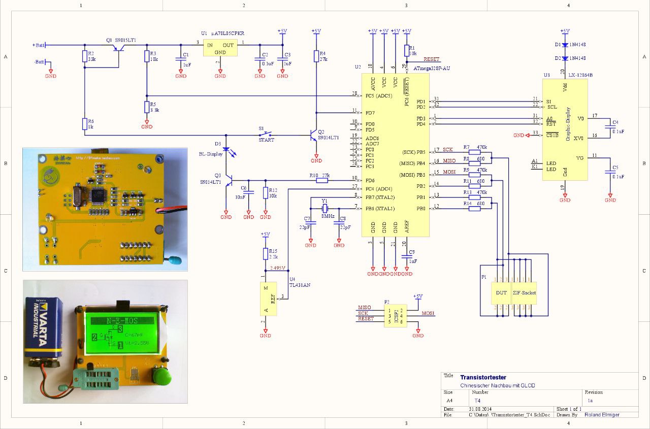
Внезапно перестал работать транзистор -тестер, визуально всё цело, потребление 0, вырастает до 4ма при нажатии кнопки - куда смотреть? Кварц?
Жексон
В Минске история была, в гостишке молодая уборщица в 8 утра открывала дверь, и видела что я сплю тихонько забирала мусорное ведро... Ну я на 3ий день подготовился, оголил "шляпу" лежу... Жду... А смена поменялась, зашла бабулька за мусором :))))
‎Konstantin
Конденсаторы пихал?
заряженные небось?
Serjio
Как раз кондер проверить хотел, разряженный
Ruslan
а от бабки мог и не отбиться )))
Жексон
а от бабки мог и не отбиться )))
Та слава богу, она от увиденного ушла без мусора :))))
Ruslan
Ruslan
Та слава богу, она от увиденного ушла без мусора :))))
но лучше бы сначала с горнишной познакомился, может и не надо было такие схематозы мутить, достаточно бла бла бла и шампусика
Жексон
Так а мусор кто забрал в итоге?
Хз, вернувшись с завтрака его не было...
Ruslan
Хз, вернувшись с завтрака его не было...
молодая зашла, бабка отправила )))))))))
‎Konstantin
Ну
ну если хорошо заряженые были, то МК выносит на раз
ну если хорошо заряженые были, то МК выносит на раз
Я в курсе. Поэтому и спросил у него
Serjio
Да сначала вообще без ничего кнопку жму - экран не горит
Serjio
На 78l05 при нажатии кнопки на одном пине 3.68в, на другом - 2.
Serjio
Как понять , жив ли экран?
Serjio
Короче, на мегу приходит питание смего 2в. Как по мне - мало.
Serjio
Подал 5в на выход 7805 - прибор посоветовал проверить батарейку и отключился. То есть в цепи питания косяк где-то?
Serjio
Q1 сдох или сам 7805?
Влад RZ6AT
Короче, это самая болтливая группа - трёп ни о чём часами, пора тикать отсюда. Всем пока.
Dima
я не думал что сделать переходник ttl - rs485 это такой геморой будет
Dima
еще и без осцилографа
Игорь
Q1 сдох или сам 7805?
На клеммах батареи напряжение посмотреть при нажатой кнопке. Может проваливается уже. А стабилизатору надо 2-3 вольта превышение над выходным, то есть 7-8 вольт.
Andrey
Evgen
Q1 сдох или сам 7805?
У меня q1 сдох. Временно поставил перемычку. Пользуюсь с перемычкой уже 5 лет
Evgen
Alexandr
Кто нибудь использовал для питания есп8266 или есп32?
Alexandr
Alexandr
0.5А ток
0.5А ток
Ну так по даташиту у есп32 собственный ток только 0,5. Плюс наверняка ты будешь еще че-то питать