Alexey
Месье знает толк....
Евгений
И оч. Может быть, что будет проще, чем искать что-то готовое (венды нету)
У меня разные виндянтки в виртуалках живут и ничего
Serjio
)) вспомнил, что у меня ещё есть железка от электронных войск, но ни разу не пробовал ее в действии..
Sid
На варшавском прям на кассе аксесуар этот предлагают, но пустой
Serjio
Да ладно, не слышали о творчестве ребят, кажется, из чипдипа?
Serjio
Пустой?
Sid
Пустой?
Стакан, электронные войска, граненый
Serjio
Хохо
Sid
Евгений
romanetz
мне ft2232 больше всего понравилась
romanetz
шьёт чё угодно и jtag
Alexey
Программатор на Ch341 не подешевле будет?
Евгений
Программатор на Ch341 не подешевле будет?
У ребят в мастерской была хренова гора разных программаторов :) Чего то не хватало - заказывали, ждали... Снова появлялась фигня не поддерживаемая и снова заказывали... А потом плюнули и разорились на TL866, я один раз его попробовал и он запал мне в душу, теперь хочу его старшего брата
Serjio
Вот кстати да, хз почему один программатор берет, а другой - нет..
romanetz
Программатор на Ch341 не подешевле будет?
400 рублей - ну хз, куда дешевле
romanetz
jtag ещё
Alexey
400 рублей - ну хз, куда дешевле
Ссылрчку на 400р можно?
romanetz
Не, я давно покупал
romanetz
Не знаю какая прям счас цена
romanetz
Была такая
romanetz
Плата от cjmcu
Alexey
Смотри, что есть на AliExpress! CJMCU-2232 FT2232 HL USB для UART FIFO SPI I2C JTAG RS232 Module FT2232HL N9P6 за 1 218,79 руб. уже со скидкой 50% https://sl.aliexpress.ru/p?key=KIKwYQ Эта?
Serjio
хотелось из говна и палок прям здесь и сейчас) микрухи выпаял (надеюсь, те, что надо...) одну, которая с инфой о порте DVI, возможно, можно подручными средствами прочитать/записать, в ручном режиме так сказать... если бы printf в сеггере не умер... кстати, может кто знает, почему..
romanetz
Ну это как стмки
romanetz
Раньше тоже рупь ведро
Serjio
а все же, 24 и 25 память - чем она отличается?
Serjio
и почему программаторы какие-то микры умеют читать, а какие-то нет? (ну кроме скорости - какие еще могут быть затыки?)
romanetz
I2C/SPI/QSPI
romanetz
24 i2c
Serjio
а крутые программаторы - просто поддерживают более высокую скорость?
romanetz
Ну ещё параллельные флешки
Serjio
короче, как я понимаю, в той микрухе, что за DVI отвечает - как раз i2c (типа, медленно и дешево, и байт немного) посмотрим, получится ли с ней чего..
Pavel
Ребят а как быстрее будет? 2 раза в коде используется значение получаемое этой строкой и подобными строками: Serial2.write(((crsfData[3]|crsfData[4]<< 8) & 0x07FF) & 0x07FF); Быстрее будет записать результат повторяющихся участков кода в масссив и вытащить из него или посчитать заного?
Диванный Оракул
Пофигу. Одинаково.
Pavel
Пофигу. Одинаково.
Вообще прям одинакого? Весь код выполнятся должен каждые 15мс, без задержек.
Диванный Оракул
Вообще прям одинакого? Весь код выполнятся должен каждые 15мс, без задержек.
Тогда так Serial2.write(((crsfData[3]|crsfData[4]<< 8) & 0x07FF) & 0x07FF); Тк результат вычисления будет закинут на стек и снят с него функцией serial.write . А если через массив- результат будет записан в переменную потом прочитан из переменной закинут на стек и передан в serial.write. это займет чуть больше времени но совсем не значительно.
Andy
Вообще прям одинакого? Весь код выполнятся должен каждые 15мс, без задержек.
В вашем случае по этому поводу можно не парится, т.к. самое медленное это вывод в uart (судя по имени класса) А вычисления займут совсем крошечную часть. Ведь даже на частоте 80 Мгц за 15 ms можно выполнить 1 200 000 операций (15ms/80Мгц = 15ms/0.0000125 ms ) :)
Pavel
В вашем случае по этому поводу можно не парится, т.к. самое медленное это вывод в uart (судя по имени класса) А вычисления займут совсем крошечную часть. Ведь даже на частоте 80 Мгц за 15 ms можно выполнить 1 200 000 операций (15ms/80Мгц = 15ms/0.0000125 ms ) :)
Это печально, код тормозит под нагрузкой. А UART ускорить можно? Например какнибудь писать напрямую в порт? В данном скейче uart полноценный не нужен, только отправка на скорости 100000 c настройкой 8e2, набор передаваемых данных это пакет с заголовком, данными и окончанием. Может можно всё кроме данных както скомпоновать лучше чем библиотека?
romanetz
100000 бит это 12,5 килобайт
romanetz
Или даже 9, с копейками
romanetz
Из за 8e2
romanetz
100000/(8+1+1+2)
romanetz
8,3333 килобайт сек
romanetz
За мсек 8,3 байта
romanetz
За 15- 120 байт
Utya
Товарищи подскажите, вообщем заливал прошивку в esp32 чёто пошло не так, теперь не в лог ничё не пишет, не пеперошиться, думаю bootloader сломал, киньте ссылку как залить bootloader новый
Евгений
Задача принять на uart один сигнал, конвертировать и отправить в другой uart
Вообще не вижу что там может тормозить. С этим даже атмега справится.
Pavel
Вообще не вижу что там может тормозить. С этим даже атмега справится.
Я тоже так думаю. А вот так получать данные на скорости 115200 правильно? с учётом что они передаются каждые 4мс, но это не точно :) while(port.available() > 0)
romanetz
Ой
romanetz
Без вытеснения оно ждёт тут
romanetz
Точнее наоборот
romanetz
Я хз, что там метод этот возвращает, -1 если нет ничего или 0
Евгений
romanetz
Ну судя по названию - пока ничего нету, цикл не работает?
romanetz
Он вообще не ждёт
romanetz
(не должен ждать)
romanetz
Условие сразу не выполняется
Pavel
Он вообще не ждёт
ой, точно. Он идёт дальше по коду.
Andy
Это печально, код тормозит под нагрузкой. А UART ускорить можно? Например какнибудь писать напрямую в порт? В данном скейче uart полноценный не нужен, только отправка на скорости 100000 c настройкой 8e2, набор передаваемых данных это пакет с заголовком, данными и окончанием. Может можно всё кроме данных както скомпоновать лучше чем библиотека?
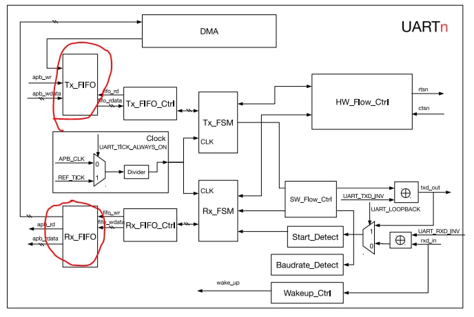
У esp32 uart реализован с FIFO на 128 байт. Т.е. вы закидываете в него 128 байт и больше этим не занимаетесь :) Так, что действительно что-то криво в библиотеках, т.к. запись 128 байт в регистр происходит очень быстро (а если DMA то еще быстрее :) ) https://www.espressif.com/sites/default/files/documentation/esp32_technical_reference_manual_en.pdf
romanetz
Тем более
romanetz
Fifo уже есть
Leonid
Библиотека с классом Serial из ардуино?
Leonid
Надо этот класс смотреть, реализацию.
Leonid
На атмеге я почему-то отказался от их реализации, не помню почему. Свой вариант делал.
Arthur
На али недавно появились программаторы 3в1 для (ESP01S ESP12 ESP32), стоит брать?
Arthur
За 5$ или есть более старые проверенные решения?
Pavel
За 5$ или есть более старые проверенные решения?
https://aliexpress.ru/item/32529737466.html?sku_id=10000000013643485 ?