Александр
а это при нажатии ресет
Serg
а это при нажатии ресет
А питает от 5В или от 3,3В?
Александр
питание от 3,3В
Александр
платка своя, и раньше работала без проблем
Serg
А отключаете питание от 3,3В или источник?
Александр
полностью питание отключаю
Александр
да
Serg
Попробуйте не отключая источник отключить 3,3В.
Andy
платка своя, и раньше работала без проблем
Начать как всегда: со схемы и монтажа, если раньше работало то проверить монтаж на предмет обрывов/утечек/замыканий.
Serg
Кто то писал, что не нравиться нарастание напряжения на выходе источника, поэтому и не стартует. А по резет напряжение уже в норме и поэтому запускается.
Александр
Попробуйте не отключая источник отключить 3,3В.
занятно , если отключать только 3,3 вольта а потом подать назад все стартует
Serg
Вот обсуждение было. https://t.me/ProEsp8266/159175
Dmitry
Может детский вопрос но кровушки попил. В качестве термодатчика использую DS18B20, питание 3.3В. Резистор 4,7 кОм был, на линии порядка 5 метров нестабильно считывает. Пришёл с осцилографом, фронты завалены, установил подтяжку 1 кОм, стало гораздо лучше. Работает. Этот нормально для датчика? Ещё на провод находятся помехи, проложен в лотке с проводами (220), провод для термодатчика витая пара 6 кат, если не ошибаюсь когда все в экране, фольге. Ещё на проводе data, нехило так находятся помехи, как антенна работает. Но с 1 кОм стабильно стало, может кондер на gnd-data поставить, 1pF, сталкивался кто то с чем то подобны?
Александр
А источник на плате или внешний?
Спасибо огромное вопрос решился установкой электролита между EN и gnd на 470 мкф 16в
Александр
все теперь работает как часы
Александр
)))
Александр
Это надо сказать спасибо @IKmc_telegram.
и ему тоже отдельное отправил )))
2319
Спасибо огромное вопрос решился установкой электролита между EN и gnd на 470 мкф 16в
Не факт! Я то же сначала думал, что полечилось, у клиентов в серии пришлось снимать
romanetz
Но самая большая задница в самой шинной топологии, кз кладёт всю шину
romanetz
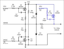
AN148.pdf
romanetz
romanetz
Sense на порог 1 вольт
romanetz
По времени чтения - запускай определение датчиков, на первом бите 0 и 1 замеряешь и между ними среднее - порог
romanetz
До 30-50м и 10 датчиках на ногодрыге
Ну, это ещё лайтовый варик
romanetz
47 нф - это полкилометра витухи )
Leonid
Можно ещё активную подтяжку попробовать.
Alex
Просто датчики нежные, что китайские клоны, что оригиналы от даласа, не любят они соседства с проводами 220в. Даже если будет пара экранов на проводе датчиков, при контакте с проводом 220в будут отваливаться. Контакта нет, всё отлично работает.
romanetz
ТермометрСопротивленияМедный
2319
Мне тоже плохо при контакте с проводом 220...
😂😂😂👍я как-то вырезал ножницами свежие обои под розетку и легкое покалывание обосновывал остаточной емкостью проводов, лежащих рядом друг с другом и образующих что-то типа конденсатора, оказалось, что я отключил не тот автомат)
romanetz
Мне тоже плохо при контакте с проводом 220...
если вы это здесь пишете, значит, контакт был недостаточно качественный
Alex
Мне тоже плохо при контакте с проводом 220...
Странно) обычно изоляция на пробой у них не плохая)
Alex
ТермометрСопротивленияМедный
Дс18б20 имеет не оспоримые преимущества. Для своей цены, очень хорошая точность.
romanetz
есть max6675 в комплекте с термопарой
romanetz
https://aliexpress.ru/item/1005004186855345.html
Alex
и не менее существенные недостатки
Например? Термопару к примеру надо по хорошему калибровать, хотя бы в двух точках. Дс идут с заводской калибровкой.
romanetz
никто их не калибрует
Евгений
Видео от Евгений
Пологаю, что +1 градус это контакт с корпусом кофеварки
Alex
Что там вообще кипит и с каким атмосферным давлением?
RealAI
Пологаю, что +1 градус это контакт с корпусом кофеварки
Невозможно определить. причину. Для начала - прищепку и обеспечить отутствие контакта датчика с дном. Потом смотреть.
Евгений
Что там вообще кипит и с каким атмосферным давлением?
Масло автомобильное, конечно! Давление давленческое!
Alex
Масло автомобильное, конечно! Давление давленческое!
Атмосферное давление тоже надо учитывать, так как оно влияет на температуру кипения
RealAI
Мне оно нафиг не надо, мне надо Т выхлопа авто смотреть
Думаешь, t выхлопа точно знать не надо?
Евгений
Во докопались... Считайте что Атм Давление среднее по больнице. Т выхлопа мне достаточно ±10, а то и 100 градусов
romanetz
оптимизируешь прошивку?
Евгений
оптимизируешь прошивку?
Уже оптимизирована и выброшены эти датчики. Наблюдение и предупреждение разрушения выхлопного коллектора
romanetz
после удаления ката?
Евгений
Под капотом очень горячо и родные усилители со временем деградируют и EGT отваливаются, люди пытаются пропаять, подлечить... Есть альтернативные датчики. Суть в том что родная прошивка с отвалом этих датчиков блокирует наддув и едешь как пакет сока
Евгений
после удаления ката?
Там много "лишнего" вышло из чата
romanetz
а-а
Евгений
А в наши 40+ и после поездок по городу приходится долго стоять с открытым капотом :))) ждать пока все остынет
Евгений
Евгений
>170 это как раз выхлоп, через секунды сработает защита, диапазон измерений не переключится выше :(
Евгений
romanetz
это ж насколько надо заморочиться, чтобы тепловизором тачку разглядывать под капотом
Dmitry
AN148.pdf
Спасибо, призучаю этого документа не видел
Dmitry
Я бы начал с подтяжки 3.3 ком и снижал бы. Помогала доп. подтяжка между датчиками, перемещая ее между ними, находилась позиция устойчивого считывсния + программная обработка считывания на предмет чудес
В принципе так есть, подтяжка в самом девайсе 4.7 ком. На стороне датчика вешал 4.7 не помомогло, лучше но не идеально. С 1 ком отлично. Думаю в девайсе заменить 4.7 на 1, у меня опасения не крякнет со временем ли датчик. Ток получается при такой подтяжке 3.3 мА. И в софте, да есть период примерно 2 сёк когда происходит считывания датчик. Пока данные не придут в верном диапазоне считывания повторяется. (Эти пару секунд).
Dmitry
Дс18б20 имеет не оспоримые преимущества. Для своей цены, очень хорошая точность.
Хотел перейти на терморезистор вроде бы идеальный вариант. На АЦП еспшки не позволяет это сделать. Пробовал линенойсти нет, как я только не выворачивал формулы. (Про мертвые зоны в курсе вверху и внизу). Мне диапазон температур необходим от 0 до +40. Вообщем не прокатило. В другом девайсе где бюджет позволял поставил внешний АЦП mcp (цифры не помню), вме идеально. Но каждый раз молюсь теперь перед закупкой, что бы они были и цена адекватная. Ds18b20 тоже проблемы с закупкой, но переодически всплывают партии можно купить по адекватной цене
Dmitry
Датчики-то с питанием +5в?
3.3 Как вариант думал исполнить преобразователь уровня на полевике.
Alex
Хотел перейти на терморезистор вроде бы идеальный вариант. На АЦП еспшки не позволяет это сделать. Пробовал линенойсти нет, как я только не выворачивал формулы. (Про мертвые зоны в курсе вверху и внизу). Мне диапазон температур необходим от 0 до +40. Вообщем не прокатило. В другом девайсе где бюджет позволял поставил внешний АЦП mcp (цифры не помню), вме идеально. Но каждый раз молюсь теперь перед закупкой, что бы они были и цена адекватная. Ds18b20 тоже проблемы с закупкой, но переодически всплывают партии можно купить по адекватной цене
Я использую дс18б20 для дистиляции) В сравнении с обычными щупами с термопарой, они быстрее и точнее. Пробовал варианты, с терморезисторами, парами. В итоге дс лучше всего. Но у меня проблема в том, что в кубе зона для щупа максимум 5мм, то есть изначально сделано для обычных щупов на основе термопары. Дс с гильзой туда вообще не лезет, а голый датчик при доставание легко оторвать. Надо будет переварить колбу для щупа на кубе, под больший диаметр.
Alex
Ещё бы лень побороть и собрать автоматику)
Dmitry
Нафига?
Это один из вариантов "танца с бубном", есть проблема что то делать же надо). Помогла подтяжка 1 ком, посути их 2, и одна в девайсе 4.7. Думаю одно на штатное место 1к и все будет в порядке