А затвор к земле притянут?
Ой не к земле блядь не помню куда он там притягиваетмся чтоб не открыться
Qwer
Добрый день, господа, простите за оффотоп, но мб кто-то в курсе, на каком конструкторе сайтов я смогу сделать такой же личный кабинет с такими же возможностями, в частности работы с MQTT? Заранее благодарю! https://lk.zont-online.ru/demo
Constantine
Подумаю ещё, чё ставить
Если из достаточной живучих то панасоники, которые в aqara двухканальных зигби реле. Или есть омроны на 16а220в
Constantine
Но те омроны очень громкие. Реально слышно когда размыкает пары
ROVER_SETI
Добрый день ! Я в новичку в этом канале и всегда готов поделиться информацией. Сейчас мучаюсь с подключением дисплея ( ili9341?) к esp8266 , тупик не работает ни на одном скетче Arduino. Как вообще проверить работу дисплеев? С чего начать новичку? фото
ROVER_SETI
Но те омроны очень громкие. Реально слышно когда размыкает пары
Так , можно и опто семисторные омроны поставить - без звучны. У меня на нагрузке 300 Вт работают без отключения , для защиты их реле!
Demondor
Такие экраны с шиной 16 bit лучше к stm32 c fsmc подключать, тогда скорость выжать можно. Fsmc заточена под работу с экранами.
ROVER_SETI
Наше вам почтение :) А по каким статьям пытаетесь такое подключить?
Спасибо Евгений! Да по разным , подкл по spi , всеми способами. Не уверен в точном распознавании дисплея. И даже его питании 3,3 или 5 в?
Demondor
А что на обратной стороне экрана?
Евгений
Спасибо Евгений! Да по разным , подкл по spi , всеми способами. Не уверен в точном распознавании дисплея. И даже его питании 3,3 или 5 в?
Надо больше информации, правильно было бы найти даташит, возможно спросить у продавца или где вы взяли экранчик
K.
Добрый день ! Я в новичку в этом канале и всегда готов поделиться информацией. Сейчас мучаюсь с подключением дисплея ( ili9341?) к esp8266 , тупик не работает ни на одном скетче Arduino. Как вообще проверить работу дисплеев? С чего начать новичку? фото
Этот дисплей отлично работает по SPI с библиотекой от Adafruit как в аппаратном, так и в программном режиме. В программном, естественно, в несколько раз медленнее (раз в десять). Запускал его как на ардуино нано, так и на ESP32. Принцип один и тот же. Правильно подключить ноги и не забыть подать питание подсветки (без подсветки тупо ничего не видно). Может у вас в подсветке проблема?
K.
При включении дисплей должен немного белёсым светиться. Без этого вы ничего не увидите, даже если данные на экране будут присутствовать.
ROVER_SETI
Подсветка есть, все 4 светодиода, Я грешным делом о 5 в задумался но , врят ли ? А дисплей точно тот? Мне он случайно достался и я нахожу аналоги с документацией в Али. Ни в чем не уверен. Esp точно работает, подсветка есть а, далее ни чего. К сожалению не из дома, чтоб полную инфу дать. Использую библиотеки ,utft - esp
ROVER_SETI
300 ват какой нагрузки?
двигатель вентилятора.
Demondor
Ноги совпадают? По вашему фото 1 и 8 gnd
Demondor
ROVER_SETI
ROVER_SETI
Ноги совпадают? По вашему фото 1 и 8 gnd
Совпадают но, этот ещё и сенсорный , поэтому ног 18 шт.
Demondor
Хоть на бумаге надо накидать схему. Чтоб сравнивать теорию с практикой при помощи мультиметра.
Евгений
Demondor
На первой =)
Пардон залились не по порядку
Евгений
Нормально, данные базовые есть, подключать экран и играться
Demondor
Сначала правильно подключить шину spi, затем запросами добиться id экрана, дальше инициализация и работа с экраном.
Demondor
http://www.lcdwiki.com/Main_Page
Demondor
Вот тут искать доку
Demondor
По работе с экраном. Там же и процесс инициализации можно вытащить из примеров. Инициализация на простом языке это отправка определенных цифр по нужным адресам, таким образом вы указываете режим работы экрана.
Demondor
Spi подключаем со стороны hspi на esp ? Gpio15 и ТД ? Спасибо,👍
Я обычно смотрю библиотеки. В них ноги прописаны. Плюс их можно почистить от лишнего или переписать, мне вывод текста жуть как в стандартной не нравится.
Demondor
Просто вы взяли не стандартный (модульное исполнение) экран, поэтому копаться надо глубже, чем воткнул и запустил пример.
ROVER_SETI
Ну да , подключаю то верно, скорее всего. Напаял на платку и смотреть опасаюсь, чтобы гибкую плату не порвать. Но, с подсветкой попал. Вот только не может же этот экран от 5 в питаться? Подсветка от 3,3 светится. Спасибо за ссылку Demondor , почитаю дома. Отпишусь что выходит.
Demondor
На картинке товарищи китайцы пишут что хватит 3,3v
ROVER_SETI
Просто вы взяли не стандартный (модульное исполнение) экран, поэтому копаться надо глубже, чем воткнул и запустил пример.
Это да , но подаренный экран с другой мх и драйвером вообще не запустился. :( Вообще все нужно обдумать.
ROVER_SETI
Спс!
Demondor
У меня nt35510 - 3.97дюйма на 3.3в нормально работает.
Marat
Опять столкнулся с тем, что из-за нонейм китайского БП у меня сходит сума i2c. Подключаю хороший, тяжёлый как чугунный мост БП, все работает как часы.
Евгений
Вот тут искать доку
А не пробовал запускать экраны на который информации около 0? ali: audi instrument cluster lcd https://aliexpress.ru/item/33028921772.html
Demondor
А не пробовал запускать экраны на который информации около 0? ali: audi instrument cluster lcd https://aliexpress.ru/item/33028921772.html
На работе в основном hmi на них проще и быстрее вести разработку. А дома для поделок купил несколько. nt35510 дешевле, так, как плохо распространен и драйвер пришлось ваять самому из разных примеров.
Евгений
На работе в основном hmi на них проще и быстрее вести разработку. А дома для поделок купил несколько. nt35510 дешевле, так, как плохо распространен и драйвер пришлось ваять самому из разных примеров.
У меня тут не совсем разработка... Есть старые ВАГ машинки, в них часто умирают родные дисплеи, китайцы предлагают свою альтернативу. Бывает что экран припаивает один мастер-фломастер, а экран не запускается :( Экранчик отбраковывается и пытаемся ставить у другого мастера - и экран начинает работать... толи приборка другая, толи мастер второй более правильный
Demondor
Такие вещи только по факту надо смотреть.
Евгений
Полностью согласен, будем заваривать кофе и ковырять рабочую систему
Demondor
Я знаю человека он намудрил вместо бортового компа latte panda себе в авто, но он этим лет цать занимается. Разбирается в протоколах, шинах.
Евгений
Таких много рукоблудов =)
Evgen
нород, а никто не встречался с "аномалиями" на компьютере, когда воткнуто два устройства в USB c драйверами USB-SERIAL СР340?
Евгений
Развивай, развивай мысль
Evgen
Развивай, развивай мысль
конкретно имею дело с NodeMSU v3 на esp8266... когда одна плата вокнута, то все нормально, втыкаю вторую - и полная херь... с компорта лезет непрерывно один байт с минуту, потом сообщение, которое должно быть один раз повторяется, как будто заклинило
Ruslan
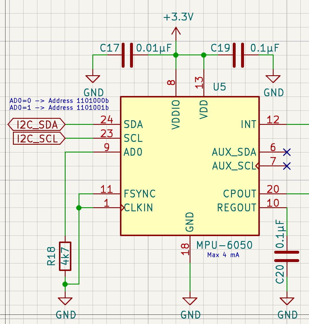
камрады, я тут U5 нарисовал, какого хера земля к нему не липнет? ) #kicad
Ruslan
как бы должно
Евгений
Да, бля
Расходимся...
Evgen
Расходимся...
драйвер для липукса у наших китайских партнеров по разуму лежат рядом с драйверами для венды
romanetz
Линуксовый драйвер кмк нахер не нужен, в стоковом ядре он есть уже
Evgen
Линуксовый драйвер кмк нахер не нужен, в стоковом ядре он есть уже
хз что такое стоковое ядро... линуксов как собак с кошками всяких
Evgen
Хочу чтоб китайским программистам сейчас икалось. Всем сразу.
Evgen
вот это ихний инсталятор.... если нажать 2 раза на инсталл, то оно два раза поставиться. А если четыре - то четыре. Но если одно устройство воткнуто, то все работает....
Evgen
Что же ты злой то такой?
эт я добрый. Логика китайских инженеров и программистов - логика братьев по разуму. Иногда понять можно
Evgen
Сделай лучше, что уж там =)
а ты часом не кетаец?
Евгений
Всем привет. В г.Орел требуется погромист С++ для STM. Подробности в личку.
Leonid
погромист... по фрейду прям :)
Евгений
а ты часом не кетаец?
Ни часом, ни минутой =)
Evgen
сэкономили на вентиляции, скапливается газ вверху ?)
могли съэкономить на чистке вентиляции... у меня в доме когда чистили выяснилось, что один канал был засран при строительстве, в другом лет пять жил трупик голубя
Евгений
что нужно громить?
Я так понял это было прикол, источник я оставил, можете завалить его вопросами =)