w
Скорее всего, у производителя лампочек так и есть
Ruslan
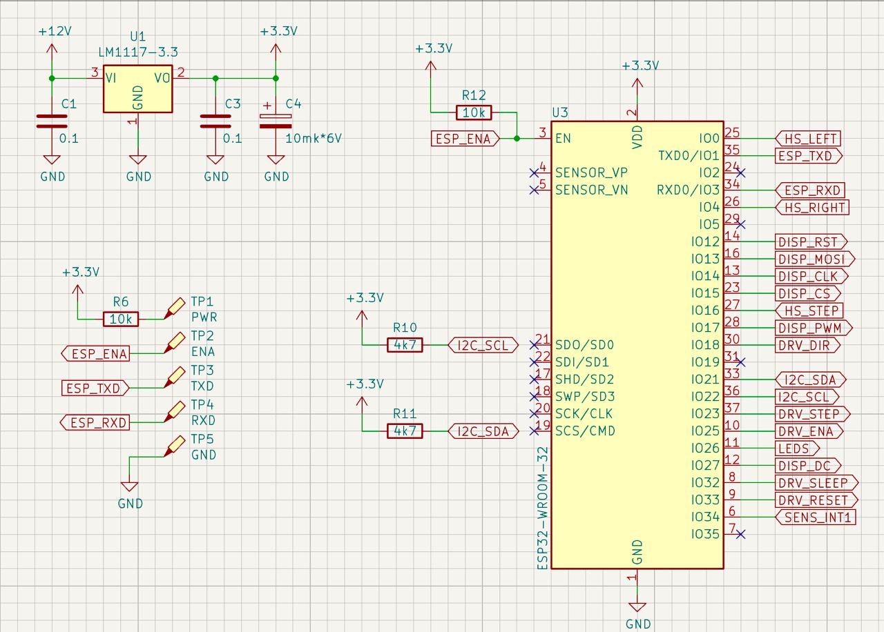
камрады, накидывайте на тему питания, чего тут можно добавить от идиотов
Sid
Попался недавний скрин сетапа винды. Все норм?
Не нравится размер виртуальной памяти?
Sid
Или что за колонка выделена
Евгений
Предохранитель и диод от переплюсировке
А зачем подавать переполюсовку? Земля на землю... а вот +12 кину куда докину =)
Евгений
То вы слишком умный)))
Глупости все это
Bez
Глупости все это
Ну да,за неделю 5 предохранителей в 1 устройстве поменял Хотя четко написано где + и -
Ruslan
Игорь
Лучше супрессор, вольт на 14
Qwer
Господа, добрый день, мб кто-то в курсе, на каком конструкторе сайта можно сделать интернет магазин с передачей данных с MQTT сервера в Личный Кабинет этого сайта, заранее спасибо!!!
Bez
Стабилитрон вроде еще надо
Неплохо бы поставить. Но у меня там по бп было макс 17в. А дцдц до 30в был. Так что я без него.
Ruslan
Я такое лет 10 назад делал, примерно помню
Дима
это нестандартная терминология
В любом оптимизирующем компиляторе так по идее. Могут быть другие этапы, но обычно так
Дима
это нестандартная терминология
В gcc, и llvm-базирующихся компиляторах уже давно так
Anton
В любом оптимизирующем компиляторе так по идее. Могут быть другие этапы, но обычно так
токенизация->аст->промежуточное представление->оптимизация алгоритмическая->генерация под целевую платформу->оптимизация под платформу
Дима
Дискусс ложный
Anton
ты почему-то "токенированием" назвал генерацию промежуточного представления
ok-home
камрады, накидывайте на тему питания, чего тут можно добавить от идиотов
а 5 ватт на этот корпус не много будет ? 9 вольт падение, 0,5 ампера ?
Влад RZ6AT
а 5 ватт на этот корпус не много будет ? 9 вольт падение, 0,5 ампера ?
Точно - вместо линейного стабилизатора надо ставить импульсный!
Ruslan
А HS_LEFT даст ли прошиться еспшке?
Да, это кнопка подтянутая к питанию. Для прошивки буду прижимать к земле.
Ruslan
а 5 ватт на этот корпус не много будет ? 9 вольт падение, 0,5 ампера ?
Иногда проголосовал, факт) но только с есп, и это не точно
Ruslan
Для стм32 я давно использовал мс63ххх (могу чуть ошибиться, давно было)
Влад RZ6AT
Andrei
3.5A не многовато?) Запас конечно радует)
Ruslan
Почему именно этот?
Влад RZ6AT
Не обязательно именно этот, но подобный импульсный.
Игорь
MIC4680. Есть версии на 5, 3.3в, и настраиваемые. Обвязка минимальная, дроссель да Шоттки.
Игорь
Много где ставил, ни одного отказа. И входное до 34в.
Ruslan
The ESP32 – DevKitC and the Ai-Thinker NodeMCU-32S both use the AMS1117 voltage regulator that has the highest voltage dropout of 1.1V at 800mA and also the highest quiescent current of 5mA.
Ruslan
про падение напряжения не понял - это плохо или хорошо?
Ruslan
так, сам ESP32 похоже жрёт не более 150мА
Bez
так, сам ESP32 похоже жрёт не более 150мА
Не знаю как сам модуль,а devboard в пиках до 780ма
Alexey
Пр и установке импульсного DC-DC надо быть аккуратней. Не все допускают подачу напряжкния на выходе (3.3В в данном случае) при отсутствии напряжения на входе(например при прошивке через юсб). MP1584 допускает, но уже снимается с производства.
Ruslan
у меня просто пачку esp32 с LM1117 спалили, надо защиту до преобразователя и после
Ruslan
я вспомнил, я раньше на MC34063 делал понижайки для stm32, нормально работало
у меня просто пачку esp32 с LM1117 спалили, надо защиту до преобразователя и после
Что за тайную защиту ты собрался ставить после преобразователя?
Ruslan
у меня просто пачку esp32 с LM1117 спалили, надо защиту до преобразователя и после
я же написал, прогорал LM1117 и есп выдавала волшебный дым, на котором электроника работает
Вопрос то - какую защиту ты собрался ставить
От сквозного пробоя линейника или дц-дц твоя тайная защита нихуя не спасет. стм32 и есп32 улетают сразу же
Alexey
И мне интересно как 3.3В защитить от обратного напряжения диодом, не уронив на нём 0.5В....
предложи нормальный вариант
Вариантов нет. Проц пробивает. Флешка остается жива.
Ruslan
ну а чего ещё можно навертеть на схему, чтобы защитить от изобретательных монтажников
Ruslan
замок )
Ruslan
у меня в руках не один не сгорел, а как едут на объект, сцуко, гарантированно жгут при установке
У тебя же вроде замок на батарейках
Ruslan
да хер знает что, дело уже было давно, хотелось бы в этой итерации подзащититься )))
Ruslan
он у меня на внешнем питании, я хочу 12В, а там городят кто во что горазд, это как говорится, вне моей компетенции
Ruslan
мысль: защита от переплюсовки
Ruslan
Супрессор надо ставить? Стабилитрон?
Леонид
супрессор + предохранитель
Ctef
можно поставить диод по входу 12 Вольт (переполюсовка) затем предохранитель(ток) затем супрессор (перенапряжение)
Ruslan
Ужас какой.
да чё ужас, с 12В на 1 с чем то упадёт на диоде, LM-ке будет легче
Ruslan
супрессор SMF12A?
Ruslan
из прошлой жизни валяется кучка 1А самовосстанавливающихся предохранителей
Входные ключи не?
Ruslan
Входные ключи не?
я не настоящий сварщик, схему покажи
Гуглить это не твоё, я понял