Влад RZ6AT
я объяснил, что не так...
Alexey
ну лучше просто да вкидывать в чат что-то, вместо того чтоб обьяснить что не так
Чтобы прошивать через ttl, тебе надо просто rx, tx, земля на сам мк. Gpio0 на землю сам будешь кнопкой замыкать. В чем вопрос-то?
Alexey
Правильно, он на твоей же схеме и нарисован. Тебе и сказали, что можешь его убрать
Anonymous
значит я не понял
Andy
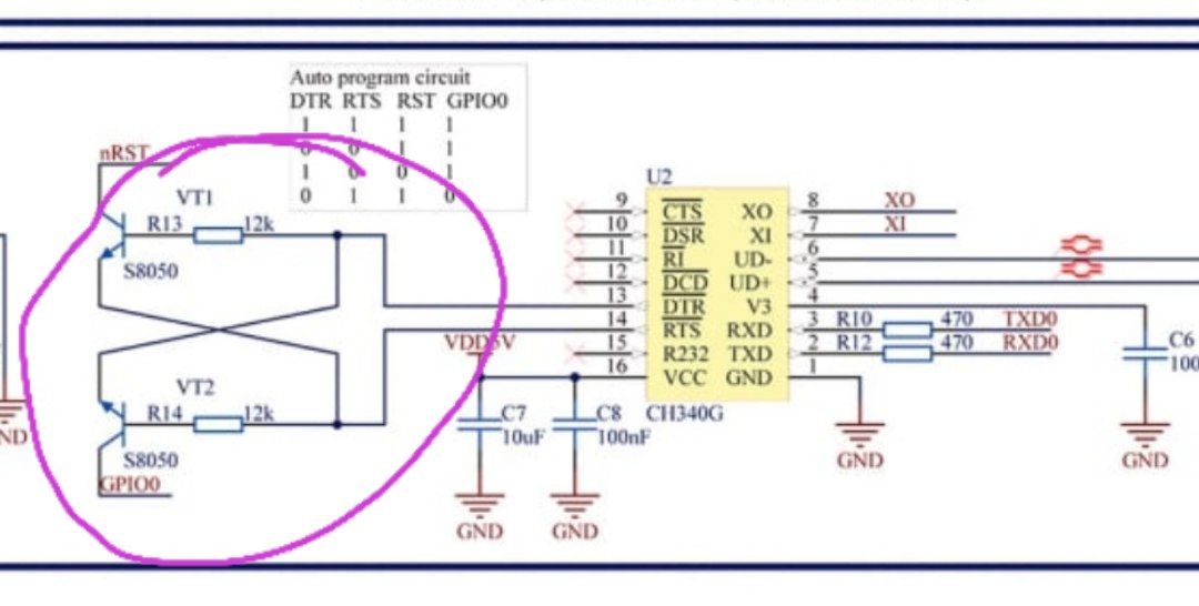
Хочу перенести все с nodemcu v3 esp12f (esp8266mod) на плату, кроме CH340 , а прошивать через usb ttl
Тогда достаточно реализовать обведенное красным (если питание от 3.3V строго)
Anonymous
Тогда достаточно реализовать обведенное красным (если питание от 3.3V строго)
кстати после подачи 5в плата может продолжать подавать признаки жизни? мигать светодиодом, отображаться в порту?
Anonymous
рестарт же?
Anonymous
а диод \
а диод \
А чем тебя диод не устраивает?
Anonymous
да я плохо в этих схемах понимаю
Anonymous
с нуля все делаю
Andy
кстати после подачи 5в плата может продолжать подавать признаки жизни? мигать светодиодом, отображаться в порту?
Если вот сюда 5V, то напряжение снижается регулятором до 3.3. Поэтому да, будет работать
Anonymous
или где она там
Anonymous
Если вот сюда 5V, то напряжение снижается регулятором до 3.3. Поэтому да, будет работать
я немного на другое уже спросил, просто лежат мертвые платы, мигают, в порту видны но шьются, уже все перепробовал, сейчас понял что мог 5в подавать на них
Andy
там ams1117 ?
Нет, что-то другое - красным обвел. Но принцип тот же.
Anonymous
Нет, что-то другое - красным обвел. Но принцип тот же.
Просто на плате есть, думаю все в целом плату от 5в записывать, так как все модули типо датчиков и реле от 5в
Anonymous
Нет, что-то другое - красным обвел. Но принцип тот же.
на схеме не он отображен как понижающий?
У него 5 ног вместо трех
Anonymous
понял
У него есть нога ENABLE и нога байпасс
Можно включать выключать его еще
Andy
на схеме не он отображен как понижающий?
Да, для начала считай, что понижающий.
Anonymous
Anonymous
не та схема похоже да
Anonymous
https://oshwlab.com/Cepin/esp12f
Anonymous
оно же?
Anonymous
Serg
понял
У меня вопрос, плату где заказывать будете? И есть ли в этом смасл, сделать то что есть готовое в Китае?
Serg
что есть готовое?
То что пытаетесь сделать.
Anonymous
вы сегодня блещете
Serg
вы сегодня блещете
Ну вы тоже не отстаёте, нарисую я плату, только знаний нет, ну и так далее.
Anonymous
Меня нет.
ну и воздержись от своих комментариев бесполезных
Николай
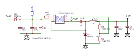
Добрый всем вечер. Подскажите пожалуйста, чем лучше запитать esp32 от борта автомобиля. Тоесть 12-13 вольт. Ams греется и уходит в защиту.
Николай
Esp такой
Alex
Lm7805/крен?
Alex
Lm317
Alex
Можно конечно и импульсный dc-dc. Но их надо подбирать, может давать шум в радио на магнитоле
Ctef
к примеру
Ctef
Alex
к примеру
А дроссель это часть lc фильтра?
Alex
На выходе
Anonymous
Esp такой
Любой дц дц преобразователь. Степдаунї
Ctef
Lm7805/крен?
Посчитайте тепловую мощность, 7805 или 317 нужен будет радиатор
Dmitry
А дроссель это часть lc фильтра?
хорошая шутка для вечера пятницы)
Dmitry
Посчитайте тепловую мощность, 7805 или 317 нужен будет радиатор
какой ток брать для расчёта? есп не 100% в tx mode же
Николай
Прибор стоит на улице, сильно ещё "помогает" солнце
Николай
Радиатор не варик, прибор в герметично закрытой коробке
Николай
Сейчас ещё пробовал lm1085
Alex
Прибор стоит на улице, сильно ещё "помогает" солнце
Ну тогда импульсный dc-dc, но переживать больше стоит за герметичность корпуса.
Ctef
если посмотреть даташит то минимум нужно 500 мА , это минимум на который нужно отталкиваться и всегда нужно иметь запас
Alex
Почему стоит переживать за герметичность?
Если устройство будет использоваться на передвигающимся автомобиле, да ещё и снаружи где-то, то надо учесть не самые благоприятные условия: температурные режимы, влажность, дорожные реагенты.
Alex
Ставить где-то снаружи салона, не самая лучшая идея.
Alex
Флюсы после пайки строго обязательно отчищать, у многих из них остатки гигроскопичные.
Ctef
я вам скинул два скрина
Николай
Николай
Я пропустил
Ctef
но конечно можно взять готовые модули, и еще обратите внимание на защиту входного питания , автомобильная сеть очень не стабильна, как минимум предохранитель и супрессор
Добрый всем вечер. Подскажите пожалуйста, чем лучше запитать esp32 от борта автомобиля. Тоесть 12-13 вольт. Ams греется и уходит в защиту.
А давно ли у нас в машине 12 вольт? Амс от 12 кстати с есп32 нормально работает. Возьми зарядник для мобилок и запитай
Ctef
Самая часто встречающееся проблема с не понятным поведением , не продуманное питание
Евгений
Проще использовать готовые зарядные устройства
Это же надо разбирать и +/- не напутать
Это же надо разбирать и +/- не напутать
Зачем разбирать? Взять в прикуриватель воткнуть и всё
Евгений
Ну тоже вариант, устроить гирлянды из прикуривателя
Ну тоже вариант, устроить гирлянды из прикуривателя
Ну смотря где есп нужна. Есть прикуриватель в бардачке, есть в багажнике. Есть куда убрать
Евгений
В любом случае колхоз есть и будет есть
В любом случае колхоз есть и будет есть
А без колхоза ты че предлагаешь? Лезть в блок предохранителей кривыми руками и там искать питание?
А потом че-та у меня тут "все потухла"
Alex
Обычно так на не заводские сигнализации ругаются и спустя пару лет после установки, многие их убирают из-за глюков.