C
соответственно если поставить уровень 0, то не выводится ничего
Михаил
Содержание драгметаллов CH341
Evgeniy
Да откуда там драгметаллы)
Serjio
а TWAI - это и есть типа CAN? нафига переименовывали?
Serjio
читаю про провижнинг. а что такое SoftAP?
Михаил
Ну типо CAN это Car Area Network
Михаил
Это типо для автомобилей
Михаил
И называть это так же ч IoT проектах глупо
Михаил
Потому что абревеатура теряет суть
Serjio
и? а TWAI?
Михаил
Two-Wire Automotive Interface
Михаил
Интерфейс автоматизации по двум проводам
Михаил
Это имеет блольше смысла
Михаил
А стом нет
Михаил
Automotive это автомобильный
Михаил
Ладно слит
Михаил
Хз зачем его переименновали
Ruslan
Ruslan
Хз зачем его переименновали
чтобы патент обскочить?
Evgeniy
Вот такой модуль применяется в осциллографах Hantek с WiFi: https://www.waveshare.com/wiki/EMW3162
Evgeniy
Сбоев за час, связанных с передачей данных не было, они как мосты UART <> WIFI, для несложных применений, как готовое решение
Marat
Не знает никто, где можно заказать партию принтерных проводов (тип А - тип B), что бы были качественные, экранированные и длина от 25 до 150см?
Ruslan
читаю страшное в инете, ESP32 типа не может одновременно использовать WiFi и BLE...
Ruslan
а мне не особо надо одновременно, но вот по очереди желательно
Evgeniy
на смартфонах если траффика через wifi нет - нормально работает одновременно с BLE, там та же история с одной антенной
Serjio
читаю страшное в инете, ESP32 типа не может одновременно использовать WiFi и BLE...
А ссылку? А у них антенна общая? По очереди наверное работает - иначе как объяснить их заявку на провижнинг по ble? Более того, вроде как по косвенным признакам оно должно типа одновременно работать. Может антенну разделяют по очереди - интересный вопрос.
Serjio
А, смартфоны, я уже говорил: на относительно старой мотороле приходилось выбирать: ble или вайфай, иначе просто не работоло. На более новой этой проблемы не было
Slava
читаю страшное в инете, ESP32 типа не может одновременно использовать WiFi и BLE...
Производитель не предоставляет примеры кода, где одновременно работают вайфай и бле. Наверно потому, что вместе они друг с другом на одной антенне не дружат. В устройствах сонофф блютуз используется только при первичной настройке, а потом работают только по вайфаю.
Slava
Ну а пример кода где? В теории работает, а на практике?
Evgeniy
На смартфонах наблюдал дисконнекты по ble, когда запускаешь видео на youtube
Evgeniy
Похоже esp32 это не грозит
Mmserty
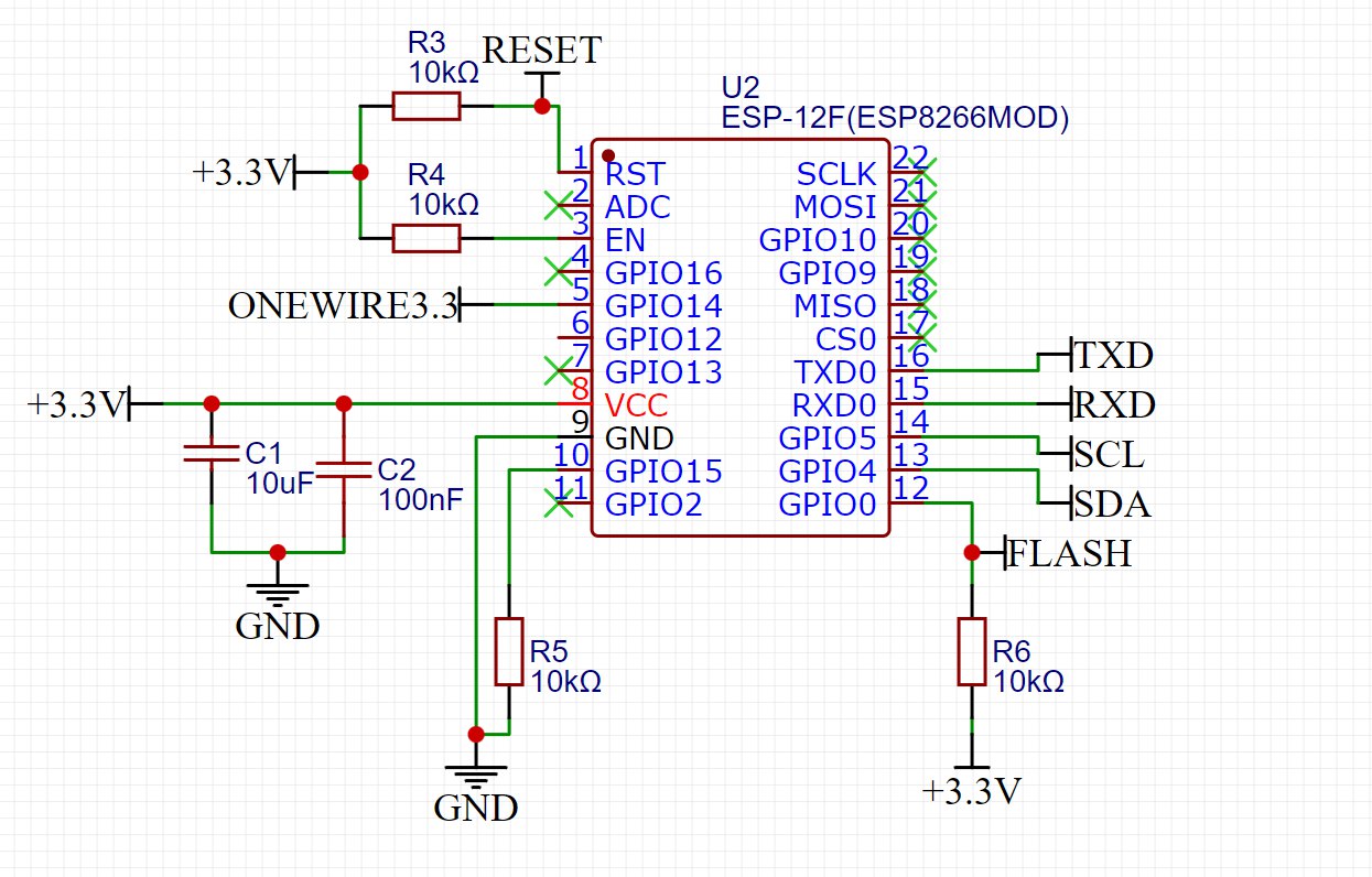
Всем привет, есть такая проблема, esp8266 не шьется. Вот такая схема, при прошивке сначала подтягиваю к земле flash кнопкой, потом кликаю reset, потом отпускаю flash, но есп нивкакую не видит ни ардуино иде ни esp8266 download tool. Готов заплатить за решение
Mmserty
https://lcsc.com/product-detail/WiFi-Modules_Ai-Thinker-ESP-12F-ESP8266MOD_C82891.html есп вот такая
Mmserty
Нет, esp12f модуль
Жексон
Нет, esp12f модуль
Модуль у вас 1? Может мертвый, другого нет? Rx->Tx ,Tx->Rx подключили. UsbUart точно живой? Отключите все от него , замените Rx на Tx , в терминале должны получить то что отправите.
Andy
У меня похожий вопрос почти)) могу я как то прошить девкитом отдельный модуль?
Жексон
Та там дохера паять.
Andy
А в юсб свистке значит должно быть 3,3...понял
Andy
Надо такой заказать, понял спасибо. А девкитом значит никак,да? В стм такое было, Джамп перекинул и шей внешние
Жексон
Искал когда-то ... Не мог найти такую приблуду...
Andy
Мне идея в юсб-ттл 3,3 нравится больше)
Mmserty
модуль рабочий, проверил, пробовали уже раза три, как программатор юзаю wemos d1 mini с выпаяным модулем esp
я уже в отчаянии, точно такой же модуль собранный мною шьется спокойно, а спаянные на заводе 100 штук не шьются нивкакую. может это проблема в самом модуле есп, там индентификатор другой?
Andy
Так мне как не верти уже паять😁
Andy
Andy
К этому проще юсб ттл
Alex
К этому проще юсб ттл
Я бы сума сошел от такой пайки, откуда нервов столько
Alex
Я в последний раз тоже перегивал контролёр с напаянным, в итоге минус плата
Andy
Должно выжить
Andy
Зато сразу 100 ножек можно чип паять
Alex
Хуже, это супер ещё
Сергей
У меня похожий вопрос почти)) могу я как то прошить девкитом отдельный модуль?
Можешь но это очень геморно. Прошивки в модуль прилетают по протоколу UART модуль вполне способен передавать данные по UART. Но проще купить уже готовый переходник USB uart
Сергей
Потому что скорее всего нет программы программатора?
Программатор это устройство программ программаторов не существует.
‎Konstantin
Программатор это устройство программ программаторов не существует.
Существуют прошивки на программаторы, значит и программы то же существуют, если сам программатор на основе МК
Сергей
Совершенно верно цифровым устройствам как правило необходимы программы которые должны работать на этих устройствах.
Жексон
А я неспеша, на релаксе 😁
МГТФ решает тут :)))
Сергей
Та ладно :)))) далеко не бегаем STLink...
Я не улавливаю сути этого сообщения. Но могу предположить что так ты пытаешься опровергнуть мое утверждение сделанное чуть раньше?
Serjio
МГТФ решает тут :)))
как его правильно зачищать? ножичком выбешивает
Жексон
как его правильно зачищать? ножичком выбешивает
По правилам обжигалкой! А на практике (для себя) есть снимала изоляции , в ней подходящие пазы для можно подобрать для 0.12,0.2,0.35, но надо приловчится, иначе потом обрываться будут.
Serjio
обжигалкой?
Serjio
фосген генерировать?
Жексон
фосген генерировать?
Вытяжку придумали уже давно.
Евгений
Евгений
Такой спал. Под nand и ЕSP
Жексон
Лучше используйте двухсторонние с металлизацией. Меньше мата на выходе будет.
Жексон
обжигалкой?
Ваши варианты?
Жексон
Serjio
это такая - по правилам? любопытное
Игорь
Самое простое, при частой работе с МГТФ, короткая спиралька на трансформаторе. Провод засовывается внутрь спирали на секунду-две, и сразу во флюс. Окислиться не успевает, лудится очень легко. В 90-х жгуты под сотню концов так делали
Жексон
это такая - по правилам? любопытное
По правилам снятие изоляции термометром . Фото из сети, просто хотел идею показать. Ебаные блокировки не позволили найти более наглядное изделие.
Slava
как его правильно зачищать? ножичком выбешивает
Острыми кусачками, мы в 90х зачищали кусачками с победитовыми напайкаии
Жексон
Самое простое, при частой работе с МГТФ, короткая спиралька на трансформаторе. Провод засовывается внутрь спирали на секунду-две, и сразу во флюс. Окислиться не успевает, лудится очень легко. В 90-х жгуты под сотню концов так делали
Видел и пользовал одно время обжигалки с завода Арсенал: ручка как от лобзика, 4 напрявляшки с подведенным питанием, пружина, ручка с микриком МП-1. Нихром зажатый гайками под м3.
Жексон
Острыми кусачками, мы в 90х зачищали кусачками с победитовыми напайкаии
Я со старых кусачек , методом кусания стальной проволоки делал пазы , мод провод ... из 90ых.