Сергій
без паяльника
похоже никак, надо кинуть подтяжки резисторами для gpio0 и ch_pd на 3.3В на этой плате или на esp-01
Сергій
Всем доброго... Понимаю что заездили тему модуля но кому нить удалось завести без бубна?
вообще, нужно реальные фото ваших плат с обеих сторон потому что китайцы их, как я понял, наплодили разных версий как смогли
AEV
AEV
AEV
на 01s c полпинка завелся
Сергій
со снятой платой, что бы видеть компоненты и подключения
AEV
Сергій
на 01s c полпинка завелся
проверьте мультиметром, на esp на выводах gpio0 и ch_pd есть ли подтяжки на 3.3?
AEV
мультик найду щас
Сергій
https://www.youtube.com/watch?v=INGsM76i_D8
Сергій
мне такое решение больше нравиться, разрезать дорожку и перекинуть на io2
Сергій
я уже один модуль распотрошил так) толку ноль
надо понимать минимальную логику работы esp8266 а точнее логику загрузки RST, CH_PD, IO0 через подтяжки должны быть подключены к 3.3 для работы
Сергій
я уже один модуль распотрошил так) толку ноль
или выпаять резистор на GND но тогда реле будет себя вести как попало при перезагрузке
AEV
надо понимать минимальную логику работы esp8266 а точнее логику загрузки RST, CH_PD, IO0 через подтяжки должны быть подключены к 3.3 для работы
ок. благодарю. сейчас не получится глянуть. 01 под рукой не оказалось( В ближайшее время - померю
Сергій
на видео в итоге - перенос на io2 и замена резисторов на плате
Сергій
и ch_pd, rst надо на 3.3 В подключить, напрямую или через резисторы (более желательный вариант)
Сергій
тоесть без бубна никак(
не знаю, если есть паяльник - это минут 5 работы
Сергій
можно выпаять резистор на GND и кинуть перемычки 3.3 - ch_pd, 3.3 - rst
AEV
Ок. бубнить знчт бубнить) Спасибо
Сергій
может быть даже с io0 не перекидывать, возможно заработает
AEV
на 01S
AEV
Сергій
начните с перемычек CH_PD - 3.3 RST - 3.3
AEV
Ок. Я все запомнил. Буду от менее затратного к полнейшему разрушению модуля идти)
Сергій
я на макетке собирал d1 mini uln2003 и реле, 2 шт
Сергій
даже резисторов не потребовалось
AEV
да достались нахаляву ти модули год назад - пришло время применить а ннет...(((
Evgeniy
Подскажите, на ESP32 IDF можно ли отключить весь отладочный вывод в UART0 именно в процессе выполнения программы? Хочу туда GPS повесить, который предварительно нужно на 9600 настроить
Grishka
Угу. Мой сразу взорвался.
Сергій
RadioJo
Угу. Мой сразу взорвался.
Подтверждаю , три из 5 пустили дым :))) на ровном месте . Говно ещё то.
RadioJo
Evgeniy
Что же там сгорело? В чем причина?
Сергій
я думаю LDO или конденсаторы бракованные)
Evgeniy
на easyelectronics давно один пользователь писал, что купил 2 промышленных блока питания на али, один не включился, другой взорвался, как оказалось конденсаторы были выбраны не по напряжению, а по высоте - они то и взорвались
Andy
Подскажите, на ESP32 IDF можно ли отключить весь отладочный вывод в UART0 именно в процессе выполнения программы? Хочу туда GPS повесить, который предварительно нужно на 9600 настроить
https://docs.espressif.com/projects/esp-idf/en/latest/esp32/api-reference/system/log.html Плюс GPIO15 должен быть на Low для отключения загрузочных сообщений загрузчика. см https://docs.espressif.com/projects/esptool/en/latest/esp32/advanced-topics/boot-mode-selection.html#boot-mode
Evgeniy
О качестве китайских изделий
Алексей
1117 бывают бракованные. И, по идее, там должны стоять танталы, а у них можно полярность перепутать
Evgeniy
Вот такой с таким GPS кто-нибудь работал? Что-то он настройки UART не сохраняет во flash.
Алексей
Они отлично бахают от КЗ, кстати. Причем после этого на выходе у них становится то же, что и на входе
Алексей
ну не бахают, но дым пускают
Алексей
Я не уверен, но вроде правильный 1117 при смерти должен становиться разрывом. Но китайцы по этому поводу не парятся
Алексей
Ну некоторые нагрузки кратковременное превышение переживают.
Лев
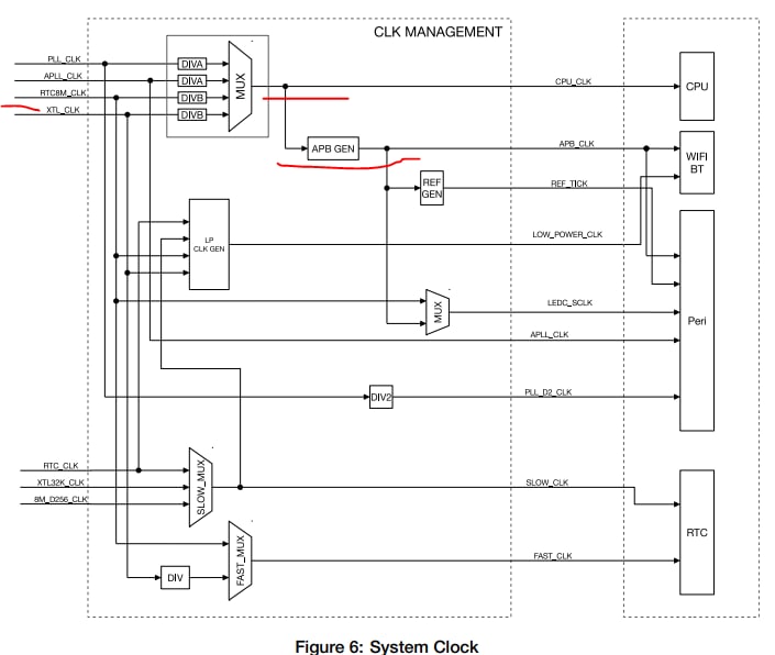
Всем привет! Подскажите кто-нибудь запускал esp32 от внутреннего кварца на 8МГЦ?
Алексей
СС2530 выдерживает в большинстве случаев 5 вольт, 12 не выдержит, конечно
AKE
Что за "внутрениий кварц"?
Да нет там никаких кварцев 8мгц. Есть только в esp32-pico встроенный на 40мгц. Его и как-то отдельно запускать не требуется
Лев
Andy
"Это другое " :) Это для работы блока RTC и больше ни для чего
Serjio
интересно, а считал ли кто-нибудь энергопотребление такой операции как получение времени по сети?
AKE
Это RC генератор, не кварц
Serjio
(праздный интерес) - пикоамперы?
Serjio
или, правильнее, пикоампер-часы?
Serjio
и для чего обычно нужен генератор на 150кГц? вместо внешнего на 32к?
Лев
AKE
Если WiFi или BT не будет использоваться, то можно попробовать переключить
Лев
Не будет, вот пытаюсь, пока что не могу до конца понять как это сделать
Лев
А пробовал кто достучаться напрямую до регистров?
AKE
посмотри /esp-idf/components/esp_hw_support/port/esp32/rtc_clk.c
AKE
там функции готовые
AKE
rtc_clk_cpu_freq_to_8m
Andy
Действительно есть возможность тактироваться от RC. Но как при этом будет работать WiFi непонятно
Andy
Wifi и bt работать не будет
То же подозреваю, что нет. Остается только как обычный МК, некоторые применения конечно же возможны :)
Лев
То же подозреваю, что нет. Остается только как обычный МК, некоторые применения конечно же возможны :)
Я не подозреваю в даташите написано. Также как разгонять то до 2.4ггц!? В нынешней ситуации на рынке самый оптимальный вариант по цене
Лев
кинь номер страницы даташита или скрин плиз, то же почитаю
Сейчас не могу найти, но вчера читал что при использование внутреннего не получиться запустить WIFI, BT. Так как это фактически работа с пониженный энергопотребление . Из библиотек вроде понял что при если не получится запустить внешний XTAL, то переключится на внутренний RC
Лев
Чтобы вручную настроить частоту нужно почти в бутлодер
AKE
Чтобы вручную настроить частоту нужно почти в бутлодер
Сейчас попробовал ради интереса, кварц замкнул. Boot loader не дышит
Лев
На следующей недели буду выпаивать
AKE
А на boot у нас исходники есть иль нет? Не помню. Похоже, что в нём нужно источник CLK инициализировать
Andy
надо копать функцию rtc_clk_init в \components\esp_hw_support\port\esp32\rtc_clk_init.c
Лев
/espressif/esp-idf/components/esp_system/port/cpu_start.c
Лев
Вроде найти где инициализируется нашёл, но ещё не разобрался как перенастроить