Михаил
А блять
Михаил
Так ты сука написал
boost::asio
так EN нельзя на 3.3?
Evgeniy
так EN нельзя на 3.3?
EN через резистор на +3.3В, когда ты закоротил кнопкой EN на GND - прозошло короткое замыкание +3.3V на GND.
Evgeniy
Вообще конечно кошмар такие ошибки совершать.
Михаил
Что блчять
boost::asio
Что блчять
Михаил
En на 3.3 надо
Михаил
Датащит почитай
Михаил
На esp12f
Evgeniy
En на 3.3 надо
У меня так и написано. В даташите нарисована схема с подключением резистора к EN. Это тебе надо почитать даташит!
boost::asio
короче, похер, резистор поставлю ща
boost::asio
сколько ком.
Evgeniy
Резистар там не нужон
Не путай людей вредными советами.
Михаил
Я прям щас так прошил d1 mini
Михаил
Я могу видос снять
Михаил
Блять
Evgeniy
Я могу видос снять
Нам не нуже видос с примером как делать неправильно, неграмотно, из-за чего сгорают кнопки и повторяемость нулевая.
boost::asio
прикол щас жму на reset на esp32 по приколу чисто, потому что опять нихрена а там 3 сенсорные кноп очки загораются
boost::asio
не уж-то ещё где-то насрано?
Evgeniy
Резистар там не нужон
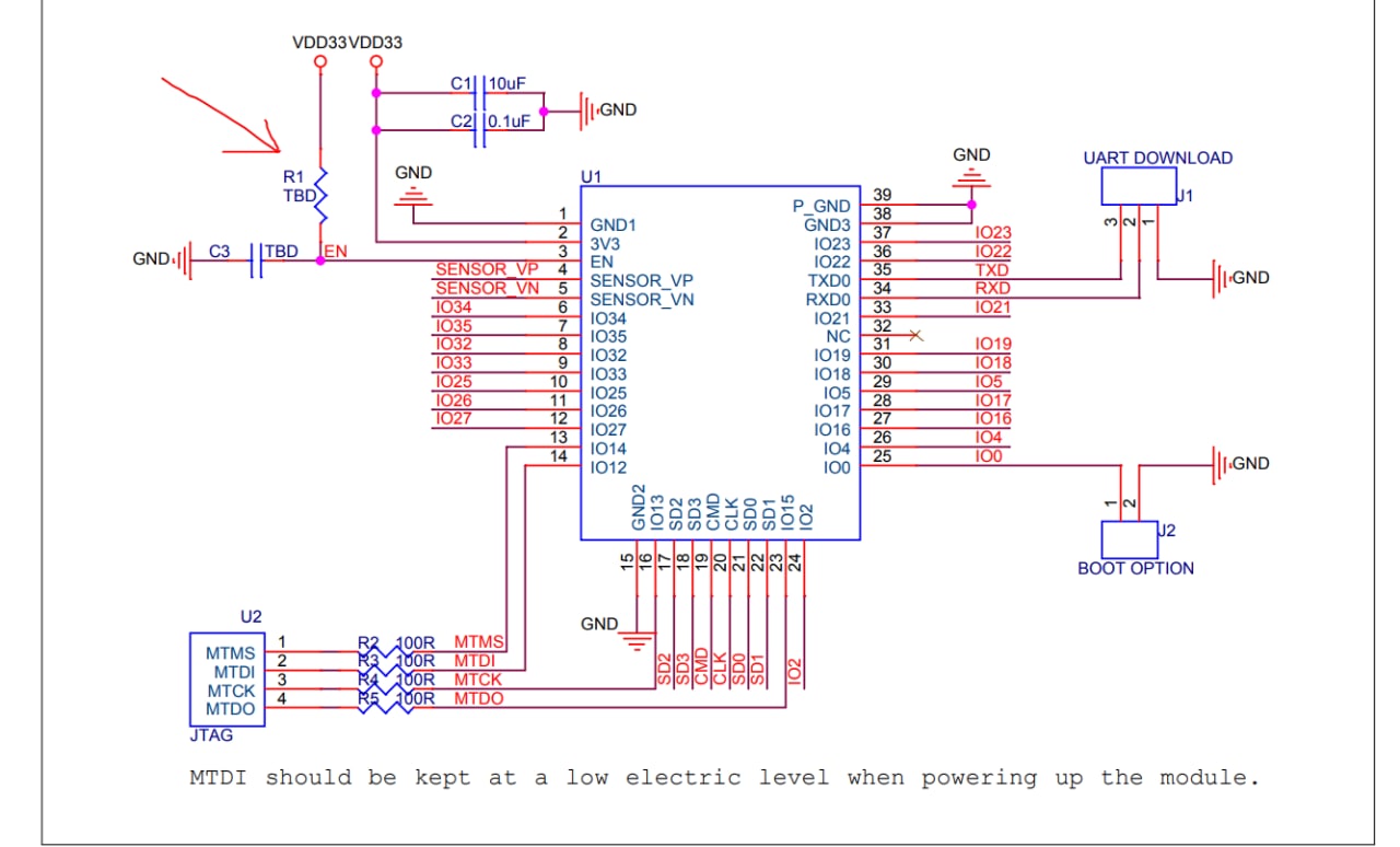
Михаил, вот картинка из документации! Хватит врать и нести херню!
Evgeniy
Стрелкой указал. Из документации от производителя.
Михаил
Это сам чип esp
Михаил
Этот резистор в esp12f под крышкой
Evgeniy
Это не сам чип!
boost::asio
это модуль же
Evgeniy
Это сам чип esp
Это документация на модуль ESP32!!! Вот, гляди!
Evgeniy
Михаил продолжает врать!
Evgeniy
https://www.espressif.com/sites/default/files/documentation/esp32-wroom-32_datasheet_en.pdf
Evgeniy
Вот ссылка, документация на чип совсем по другому называется.
Evgeniy
На любых отладочных платах сделано так, как в этой документации.
Михаил
Михаил
boost::asio
специально ведь thinkpad засветил)
Evgeniy
@lebedinetss Это не интересно никому.
Михаил
Я не вам
boost::asio
во время попытки прошивки esp32 продолжает работать, даже когда D0 на GND если ребутнуть esp32 в это время, всё, просто тишина
Evgeniy
там полно еще таких приколов, про которые умалчиваешь, вроде КЗ по питанию через кнопку, разбирайся... 😁
Serg
Блять
Михаил, а можно уменьшить количество матерных слов?
Михаил
Нет
Serg
Нет
Жаль, а то иногда их больше чем текста.
Evgeniy
Предлагаю забанить Михаила за вредные советы
Михаил
D
отлично, подскажите пожалуйста почему в boards manager у меня библиотеки с esp не отображаются? это может в новых версиях выпилили в IDE.
D
в настройках прописывал уже сылочки
D
только недавно esp8266 приехала, пытаюсь проверить работает хоть
D
и ещё один вопрос, на какой лучше ide писать под esp ?
boost::asio
там полно еще таких приколов, про которые умалчиваешь, вроде КЗ по питанию через кнопку, разбирайся... 😁
ну приколов больше вроде нет, а ситуация та же самая, как и с чипом, с которого всё начиналось
Михаил
platformio
boost::asio
vscode
neovim конечно же
Михаил
акаквыйти
D
vscode
а на ардуино ide я чёт не то сделал, или там уже нельзя с другими платами кроме ардуиновских работать ?
boost::asio
акаквыйти
бутнуться с sysrq_always_enabled=1 и нажать потом sysrq+alt+B
Михаил
arduino ide говно
D
понял, спс
boost::asio
openrc🤮
s*stemd
boost::asio
-backdoord
boost::asio
не отключается(
Михаил
вы точно арч юзали?
boost::asio
не юзал, пердолился
boost::asio
кринж
boost::asio
я хотел плафона скинуть
Михаил
Ахрхаххпхахпхахрхахпххп
Михаил
Ch341))
boost::asio
хех
Михаил
Мои три недели аптайма((
boost::asio
boost::asio
смерть мерзкая от проприетарщины блоб блоб кладбище...
boost::asio
в либреспике таких нет
Михаил
Это не либреспик
boost::asio
а я про либреспик
Михаил
Меня там полторы годы нету
Сим
Я тут новый, еспишку два дня назад впервые в руки взял. Вопросы есть... или меня сразу в бан?