BlueBeard
Да видел такие отзывы противоречивые о них читал. Лучше схемное решение если есть толковое пришлите.
кривые руки у "противоречивых отзывов", у меня с 17 года работает https://dobego.ru/foxhole/heating/ 1 и 2 этаж
Evgeniy
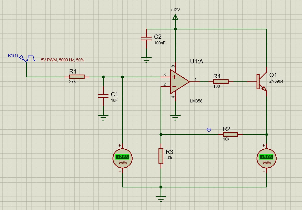
@nano_prime почему бы не вывести сигнал наружу сразу через R4?
Evgeniy
нагрузка может быть разной
Чтобы отбросить догадки про нелинейность - отбрось пока транзистор. И паралелльно C1 нужно поставить стабилитрон на 3.3В, или любое другое напряжение, которое нужно отмасштабировать до 0...10В
Evgeniy
Почему обратная связь не с выхода заводится?
Evgeniy
Вот будет неожиданно, если в отсутствии блокировочных конденсаторов дело
Evgeniy
На входе размах сигнала сколько вольт?
Evgeniy
Тогда пока выкидываем транзистор - смотрим что получится...
Evgeniy
Вообще схема - ерунда, ОС заведена не оттуда, откуда нужно
Evgeniy
И C2 не нужен, пока все остальное не запущено
EDUARD
romanetz
И 12 вольт мало в линейном режиме ему
romanetz
Прям впритык
romanetz
Есть нюанс, кстати
romanetz
В динамике разрядка будет медленнее чем зарядка
romanetz
Разряжается только через нагрузку
romanetz
Это нелинейщину даст
romanetz
Поэтому надо фильтровать на малой мощности а потом упт
Evgeniy
@nano_prime какая частота шим?
Evgeniy
@nano_prime Всё в порядке же.
EDUARD
@nano_prime Всё в порядке же.
нет линейности и границ не достигает
Evgeniy
@nano_prime Так и схема неправильная у вас!
romanetz
@nano_prime Всё в порядке же.
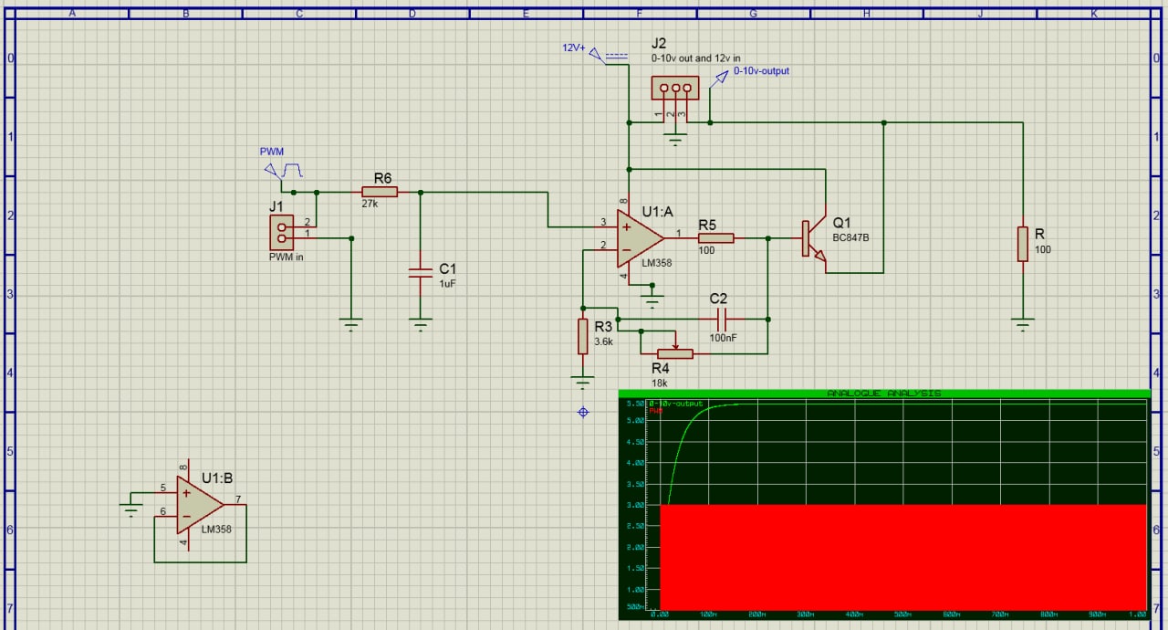
Схемы разные чутка
romanetz
ООС решает
EDUARD
Схемы разные чутка
Обратную связь я как у вас в выхода брал. Итог не поменялся .
Evgeniy
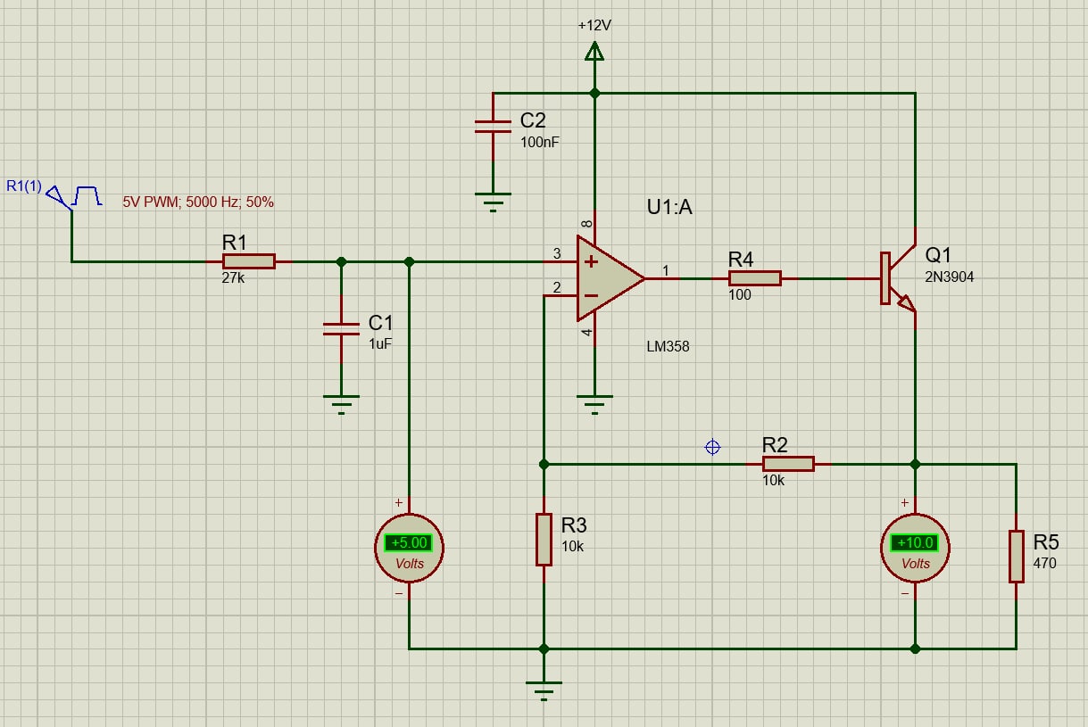
@nano_prime 10В - близко к пределу для LM358, нужно либо Rail-to-rail версию взять, либо поднять напряжение питания до 15В
Evgeniy
шим 50% ~ 5v 99%=8,9в 1%=1,32в
8.9V при питании от 12V - из-за ошибок в схеме, не из-за ограничений LM358 на output voltage. Там Vcc - 2V будет. Т.е. до 10В при питании от 12В.
Evgeniy
@nano_prime еще вопросы вызывают номиналы R3, R4 - почему вариант по 10 кОм каждый не подошел?
Evgeniy
У меня схема под 5V TTL шим
Evgeniy
Не нужно для этой задачи
sat
Они все 100 процентная подделка производства китая
EDUARD
sat
не обольщайся, в китае только копии
Леонид
Подскажите есть ли в есп8266 аналог прерывания по таймеру как а авр?
Леонид
чтобы один раз настроил в сетапе и забыл, чтобы крутилось в фоне и срабатывало по установленному значению
Леонид
нужно чтобы к примеру есп8266 вдруг не успела выполнить программу за отведенное время, то по истечении например 15 секунд уходила в сон принудительно
Алексей
Есть конечно.
Леонид
не подскажите как пользоваться? где почитать?
Алексей
В документации на сайте есть. Есть в примерах
Алексей
Там светодиодик мигает
Алексей
esp-idf там в примерах, что то типа blink
Леонид
спасибо поищу
Алексей
В Ардуино не знаю, не делал
Алексей
Если RTOS, там можно на таймере RTOS сделать, не используя ещё один аппаратный, это если большая точность не нужна.
Леонид
вот даже смог что-то нагуглить. https://github.com/khoih-prog/ESP8266TimerInterrupt
Леонид
В Ардуино не знаю, не делал
мне как раз надо что-то попроще, я не большой спец. попробую библиотеку что кинул выше.
Ilnar
MicroPython - Python for microcontrollers https://micropython.org/download/esp32/
Ilnar
На микропитоне интересно конечно, но на некоторые китайские датчики нет библиотек.
FakeChimera_420
привет случайно не знаешь библиотеки для sx1276? esp32
Dmitry
кто-нибудь может помочь с esp8266 и светодиодной лентой WS2812? Не пониманию почему она не светится, использую библиотеку NeoPixel
Dmitry
Dmitry
Вот такая плата
Dmitry
Serg
Dmitry
да я кабелем вручную тыкаю в пины )
Dmitry
что бы исключить вероятность не верного пина
Dmitry
тыкал в 4 и в 2
Dmitry
припаяно было к 4
Dmitry
ниче не помогло )
Dmitry
Dmitry
блок питания 5v 3a
Serg
Земля общая?
Dmitry
нет
Dmitry
не обьединял
Dmitry
бле
Dmitry
спасибо парни
Dmitry
ща попробую